competition rules大赛章程
	
2025外研社“教学之星”大赛
外语教材的有效使用:聚力创新,分类卓越
章程(多语种组)
一、大赛介绍
外研社“教学之星”大赛创办于 2013 年,是面向全国高校外语教师的大型公益赛事。大赛以引领教学发展、创新教学理念、交流教学方法为宗旨,以专业水准、规范流程、科学评价为原则,以多语种、多层次、多模式为特色,在全国高校外语教育领域广受认可,被连续列入中国高等教育学会“全国普通高校教师教学发展指数”。
外研社“教学之星”大赛每赛季都根据国家人才需求与高校外语教育改革发展,广泛征集意见,确定赛题赛制,力求回应时代命题、服务国家战略、担当教育使命,为全国高校外语教师搭建交流新思想、新理念与新方法的学习平台,为深入实施科教兴国、人才强国、创新驱动发展战略,培养新时代社会主义建设者和接班人作出应有贡献。
二、大赛赛题
教材是教育教学的基本依据,是铸魂育人的重要支撑。教师对教材的深入理解与科学使用是确保教学效果与育人成效的关键。《教育强国建设规划纲要 (2024—2035 年)》(以下简称《纲要》)要求,分类推进高校改革发展,引导高校在不同领域不同赛道发挥优势、办出特色,建立科技发展、国家战略需求牵引的学科设置调整机制和人才培养模式,增强高等教育综合实力,打造战略引领力量。外语教师应立足国家战略,更新教育理念,主动探索人才培养模式变革,在教学全流程中注重教材的创新应用,提高育人成效。
2025 年外研社“教学之星”大赛(多语种组)积极响应《纲要》要求,在汇集各方意见的基础上,将赛题定为外语教材的有效使用:聚力创新,分类卓越。通过本赛题,大赛旨在实现以下三个目标:
1.有效使用教材,落实立德树人目标。引导教师深入挖掘教材中蕴含的课程思政元素,在教学中贯彻落实党的二十届三中全会精神和全国教育大会精神,发挥教材立德树人重要作用,培养有家国情怀、有全球视野、有专业本领的复合型人才。
2.筑牢教学根基,探索分类卓越路径。鼓励教师依托教材,在教学设计中融入地方特色、行业需求和学科前沿,通过线上与线下融合、教学与评价结合的教学设计提高教学的科学性、系统性和实践性,探索差异化、个性化人才培养路径,提高教学质量。
3.推动课程创新,服务国家社会发展。支持教师围绕国家重大战略需求和社会经济发展趋势,充分利用数字技术,创新课程内容与形式,推动外语学科与其他学科的交叉融合,打造“外语+”复合型人才培养模式,确保外语教育始终与时代发展和国家需求同频共振。
三、组织形式
主办方聘请专家组成组委会,负责拟定大赛章程并进行比赛指导。大赛日常工作由组委会秘书处承担。
四、赛事安排
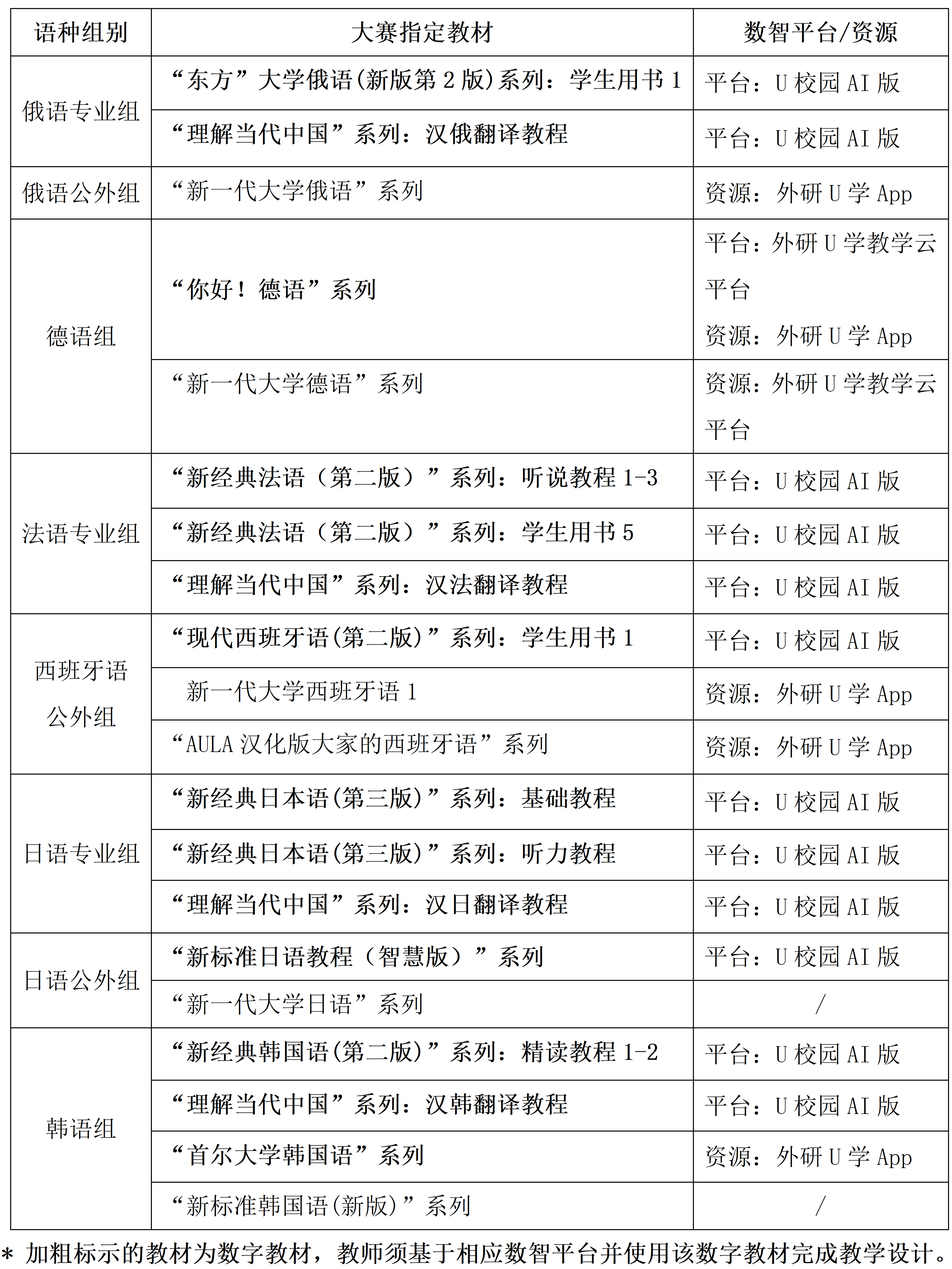
大赛启动日语、俄语、德语、法语、朝鲜语/韩语五个语种,普通高等学校使用大赛指定教材授课的相关语种教师均可参赛。
 
 
	五、比赛方案
(一)初赛报名
初赛阶段为院校选拔,参赛院校通过合适方式选拔、推荐2-3名优秀教师参加全国复赛。参赛教师按照要求填写报名表,于2024年3月26日之前登录大赛官网:mlp.fltrp.com/star/完成线上报名(报名表见附件)。
(二)全国复赛
复赛阶段为线上评选,参赛教师按照大赛要求提交参赛作品,参赛教师在指定教学材料中自选课程单元内容进行教学设计,组委会将组织专家对参赛作品进行专业评定。
1. 作品内容:
l教学设计方案:参赛教师须完成所选参赛单元整体教学设计及该单元内拟展示的 1 个完整课时的教学设计(中外文均可)。
l教学展示录像:参赛教师就拟展示课时教学设计,完成真实课堂教学录制(15 分钟以内,语言为外语,难点部分可适当使用汉语)。
2. 作品要求:
l教学设计方案需使用大赛指定教案模板,以PDF格式提交。教案模版下载链接:https://pan.fltrp.com/index.php/s/byPTjJPLm7KKzGC。
l教学展示要求师生同时出镜,教学过程及内容一镜到底,不允许剪辑、拼凑,视频图像和声音清晰、流畅,大小不超过 500M,以MP4 格式提交。
l参赛作品中不得出现教师姓名、学校名称、校徽信息。
3. 作品提交:
l作品命名方式:姓名+参赛组别(例如:张三+俄语专业组)
l作品上传路径:mlp.fltrp.com/star/ (作品上传入口)
l提交截止日期:2025年4月16日24:00
4. 评分标准:
		
	
 
 
	(三)全国总决赛
全国总决赛为线下赛,比赛时间及具体形式另行通知。
七、奖项设置
全国复赛设置一等奖、二等奖、三等奖。
一等奖:荣获电子证书和全国总决赛参赛资格;
二等奖:荣获电子证书;
三等奖:荣获电子证书
全国总决赛设置特等奖、一等奖、二等奖、三等奖。
特等奖:1 名,荣获证书、奖杯,外研社多语种教师研修(一期);
一等奖:2 名,荣获证书,外研社单语种教师研修(一期);
二等奖:3 名,荣获证书,外研社精品图书;
三等奖:若干,荣获证书
八、组委会联系方式
联系人:刘老师;
电话:010-88819452;
邮箱:multilanguage@fltrp.com
北京外国语大学中国外语与教育研究中心
北京外国语大学中国外语教材研究中心
北京外国语大学中国外语测评中心
外语教学与研究出版社
2025年2月
		
	
	
 综合语种教育出版分社
综合语种教育出版分社 
        
 
                                     
                                     
                                     
                                     
                                    