模板文件[/Site/edu/theme/include/top2.tp]未解析

新标准韩国语新版初级下
“新标准韩国语新版”以其权威的编写团队、精良的编辑制作、先进的教学理念和严谨的内容设计受到广大韩语学习者、韩语专业院校及各大培训机构的一致认可,成为韩语教材的经典之作。
编辑推荐
*以学习者为中心,注重培养听、说、读、写、译等语言技能。
*主题多样,贴近日常生活,语法讲解详细,实用性强。
*练习丰富,与韩国语能力考试接轨,助力通关。
*配套资源丰富,满足个性化学习需求。
内容介绍
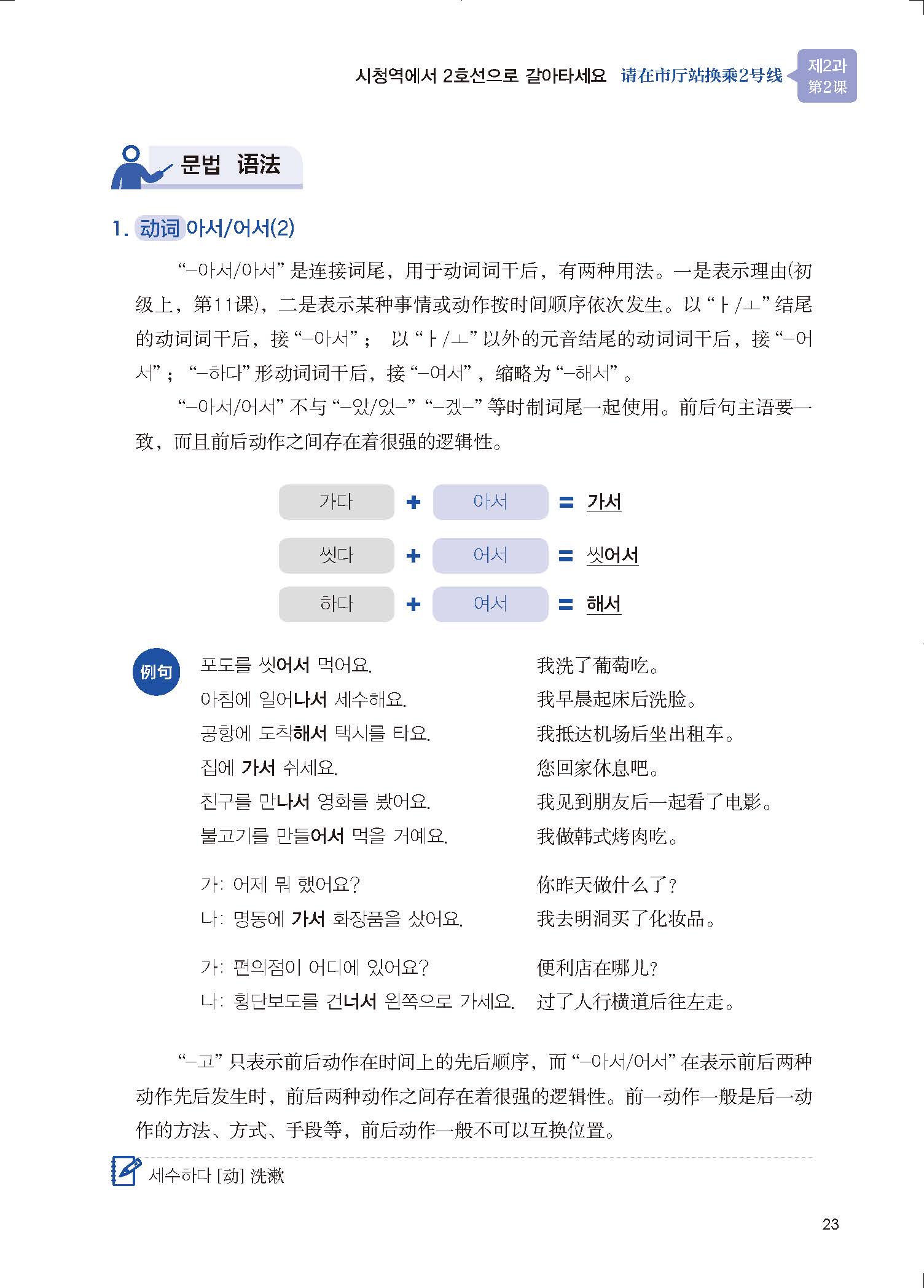
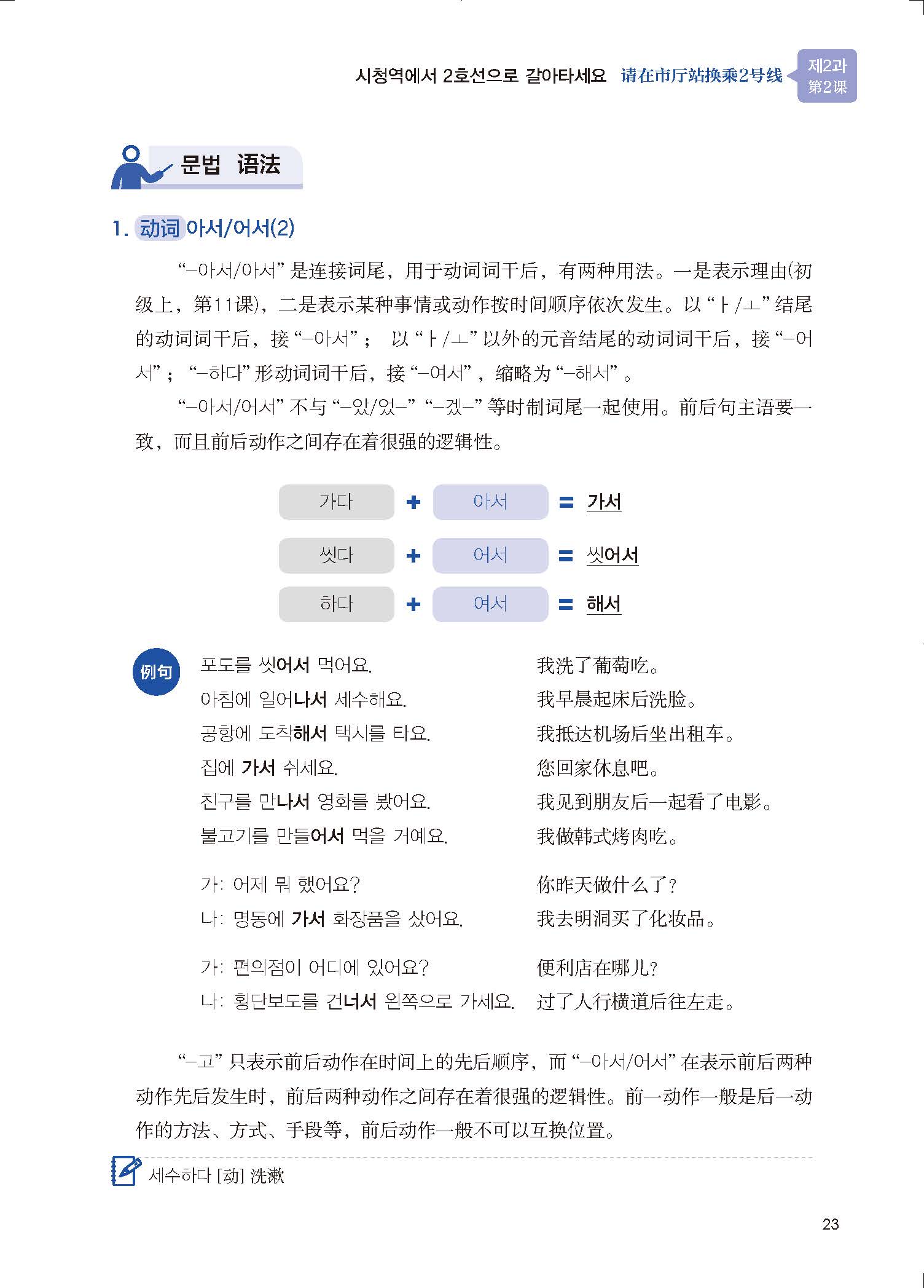
《新标准韩国语新版初级下》是“新标准韩国语新版”系列教材的第二册,对象为成人学习者,内容包括八个单元,每个单元分三课,围绕一个交际主题展开。每个单元均由单元导入、课前导入、词汇和句型、词汇和句型练习、对话、发音、语法、语法练习、实践活动、总结和评价、单元测试构成,结构齐全、体系完整。学习者全程可以自主学习,从明确每课具体的学习目标,学习对话内容,练习语法知识点,完成交际任务到最后的自我检测与评价,实现 “学——测——评”学习的闭环。
样张
综合语种教育出版分社

日语
俄语
德语
法语
西班牙语
阿拉伯语
韩语


