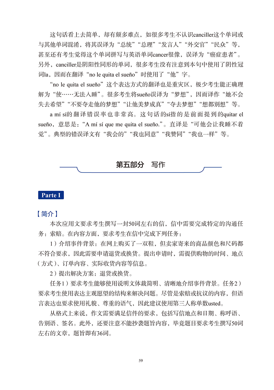
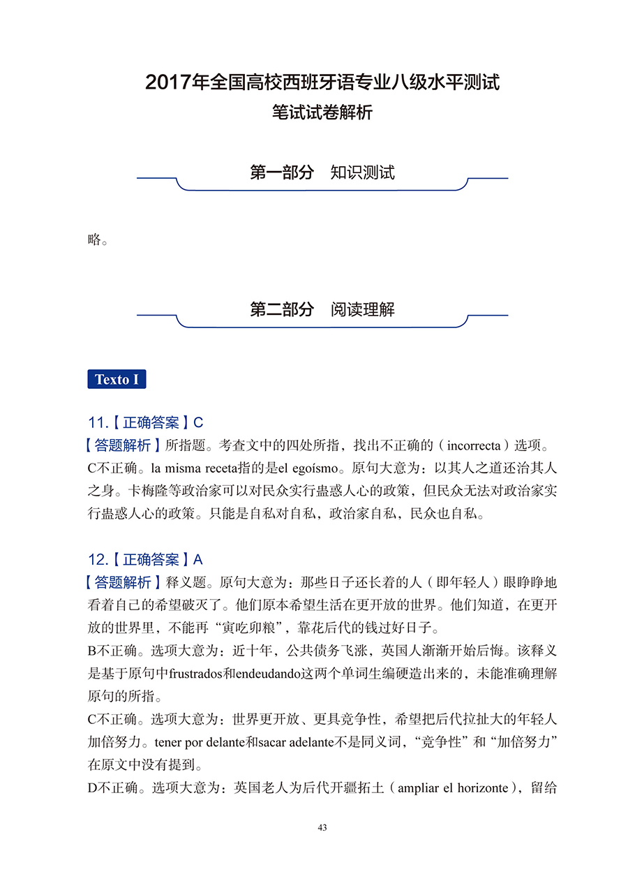
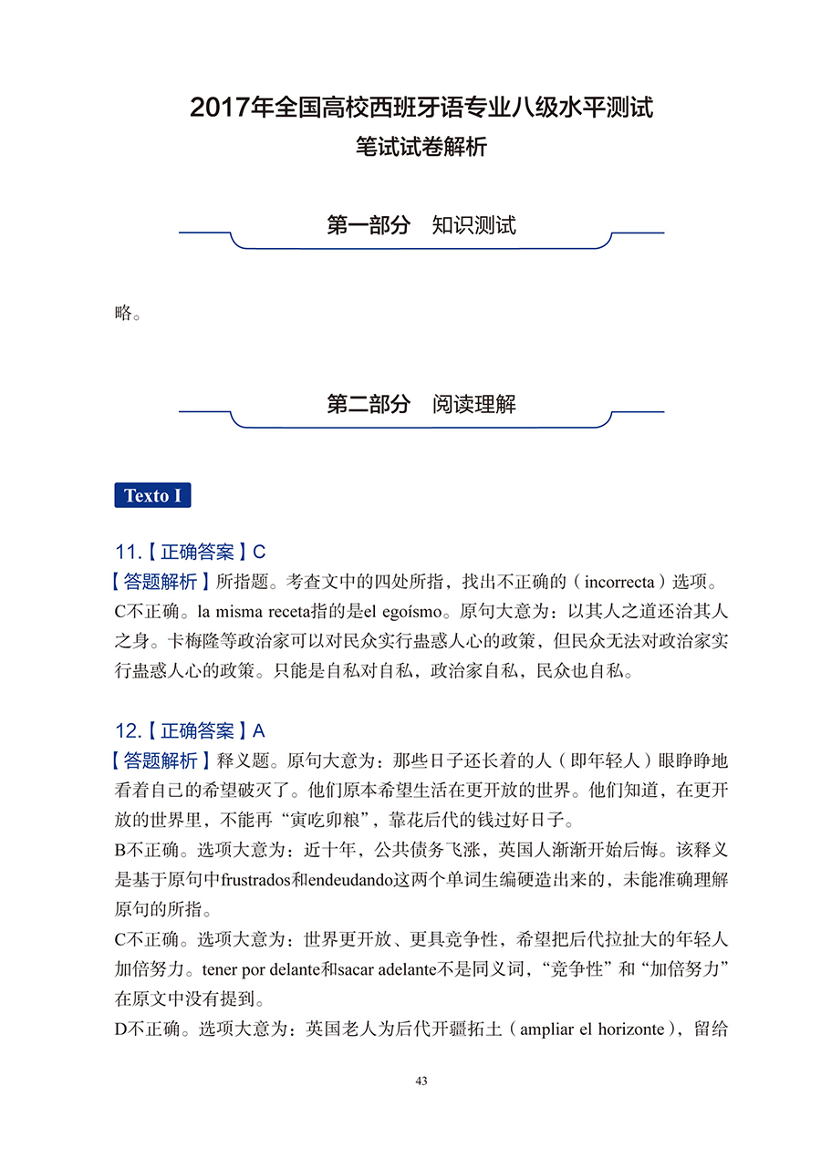
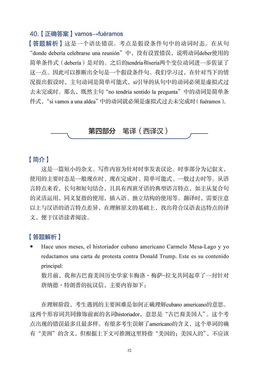
模板文件[/Site/edu/theme/include/top2.tp]未解析

《全国高等学校西班牙语专业八级考试真题解析及样题集(2017—2021)》
编辑推荐
《全国高等学校西班牙语专业八级考试真题解析及样题集(2017-2021)》由西班牙语专业八级考试真题解析专家组操刀,对真题进行详细剖析,给出大量解题思路及学习要点。
内容介绍
《全国高等学校西班牙语专业八级考试真题解析及样题集(2017-2021)》汇集了全国高等学校西班牙语专业八级考试最近四年(2020年专八考试因故取消)的真题、解析及一套高真模拟样题,旨在对往届试题给予清晰、准确的权威分析,让学生能够全面掌握八级考点的同时掌握学习西班牙语的正确方法。
样张
相关下载
综合语种教育出版分社

日语
俄语
德语
法语
西班牙语
阿拉伯语
韩语




