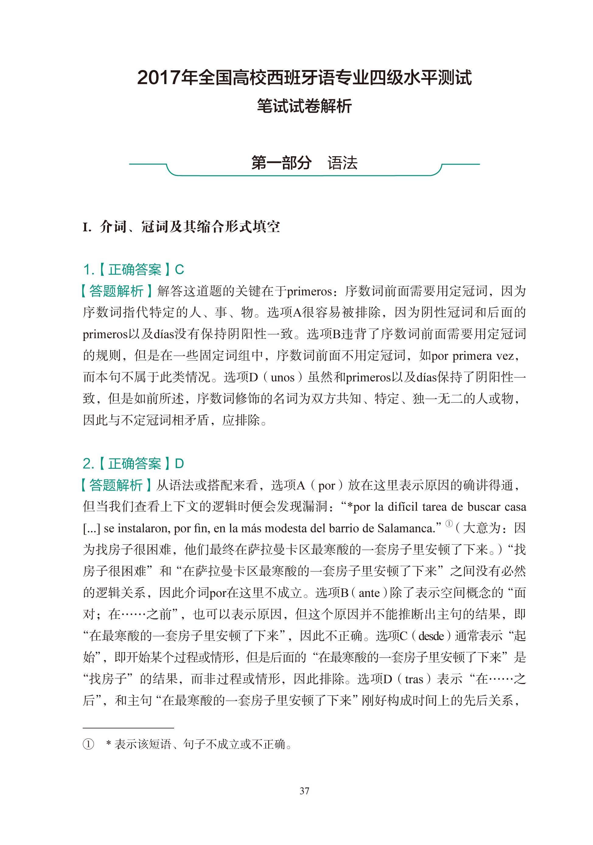
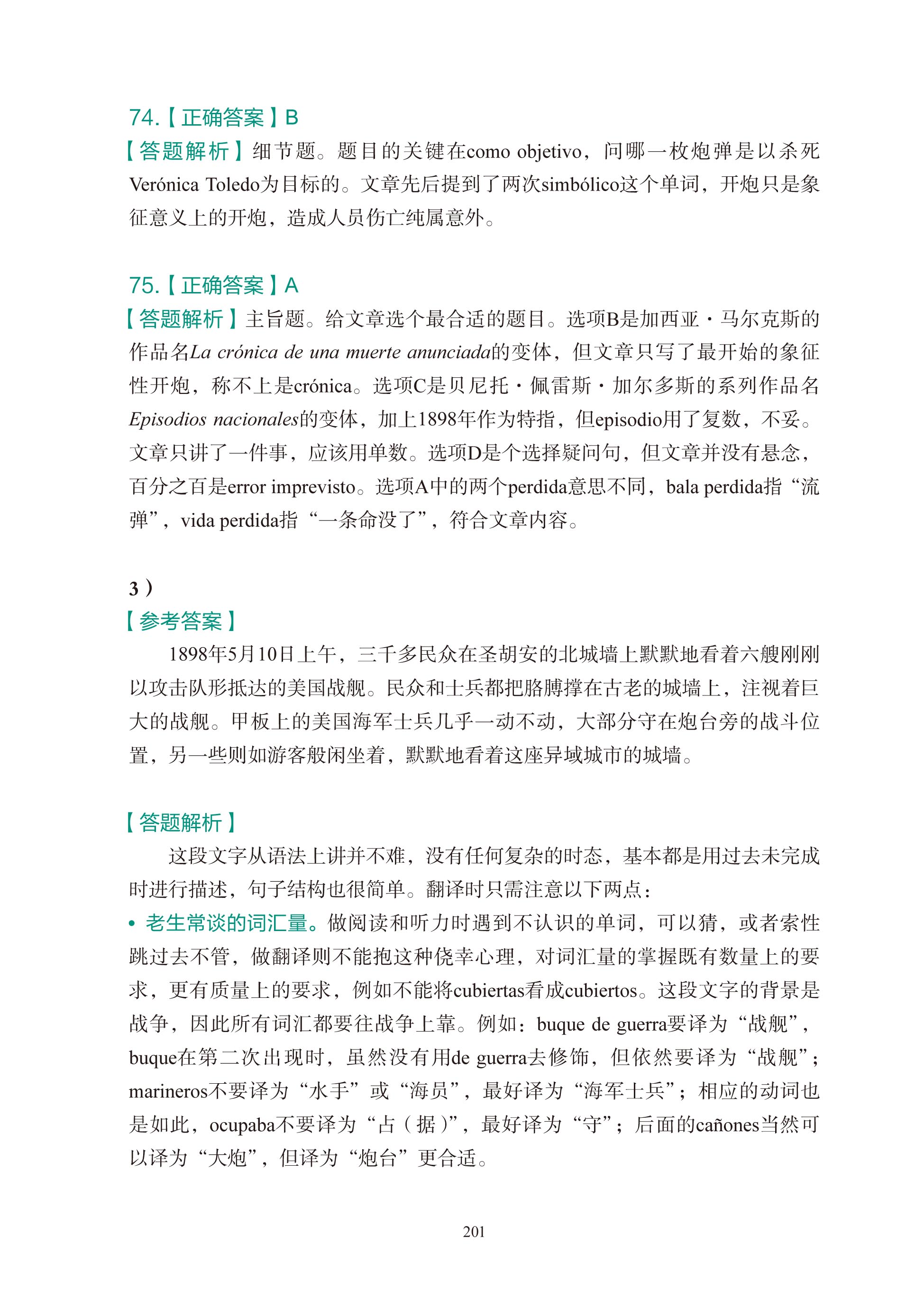
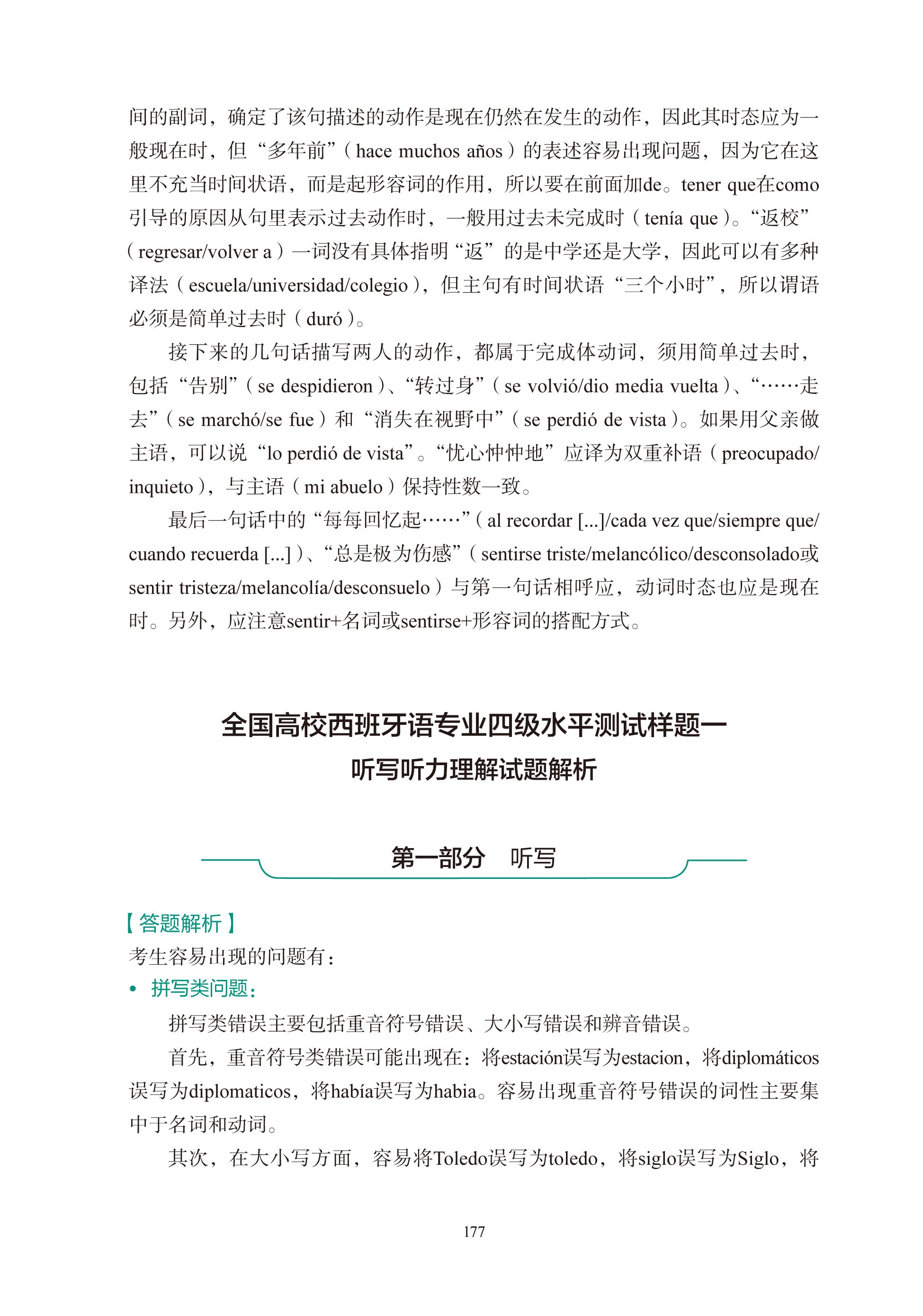
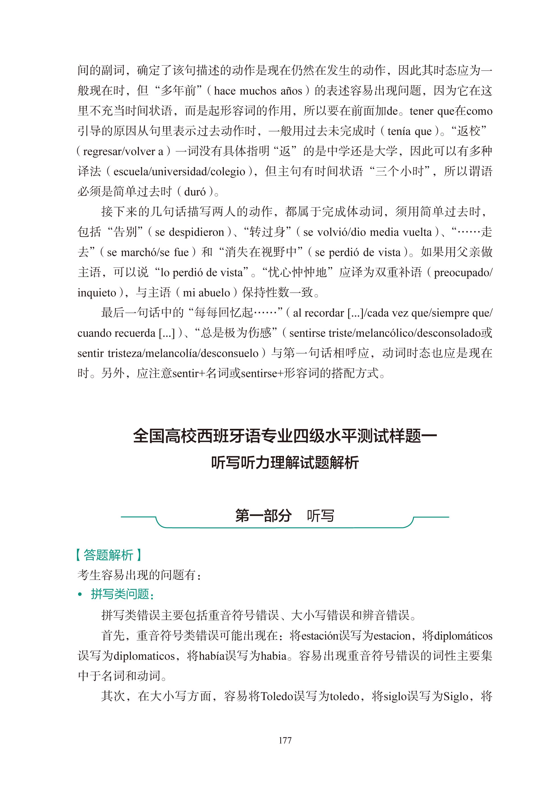
模板文件[/Site/edu/theme/include/top2.tp]未解析

全国高等学校西班牙语专业四级考试真题解析及样题集(2017-2021)
编辑推荐
《全国高等学校西班牙语专业四级考试真题解析及样题集(2017—2021)》包含四套历年真题和两套全真模拟试题,深入了解命题思路,获取更多练习机会;附带权威、详尽的真题解析、答题技巧及失分点预测。
内容介绍
《全国高等学校西班牙语专业四级考试真题解析及样题集(2017—2021)》作为“全国高等学校西班牙语专业考试复习必备系列”中的一本,不仅包含了2017年至2021年专业四级考试的四套真题(2020年专业四级考试因故取消),而且对这四年的真题做了权威、详尽的解析。同时,为使学生有更多练习机会并帮助学生更深入地了解命题思路,本书还包含两套全真模拟试题。
样张
相关下载
综合语种教育出版分社

日语
俄语
德语
法语
西班牙语
阿拉伯语
韩语




