模板文件[/Site/edu/theme/include/top2.tp]未解析
编辑推荐
《高级汉阿翻译教程》将习近平新时代中国特色社会主义思想的学习与汉阿翻译能力的培养有机融合,实施价值塑造、知识传授和能力培养三位一体的课程思政理念。学生通过本教材的学习可以掌握中国时政文献翻译原则并提升翻译实操能力,在国际交往和传播中推动中国更好走向世界,世界更好了解中国。
内容介绍
《高级汉阿翻译教程》为高等学校外国语言文学类专业“理解当代中国”阿拉伯语系列教材的一个分册,面向阿语翻译硕士专业学位研究生和阿语语言文学学术学位研究生。本书稿设计理念清晰,将习近平新时代中国特色社会主义思想的学习与翻译能力的训练相结合,从“核心概念”到“关键语句”,再到“文本试译”“译文评析”,输入的环节循序渐进、环环相扣,引导学生关注中国时政文献的特点和基本翻译原则,了解翻译的重点和难点,学会比较和判断译文高下,同时应用于自己的翻译实践中;“点评练习”引导学生关注翻译质量;“课后练习”关注输出效果,通过研讨和较高强度的翻译训练提高学生实战能力。
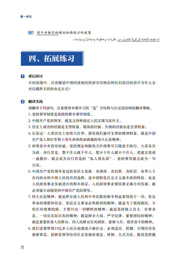
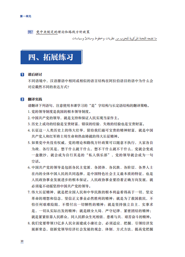
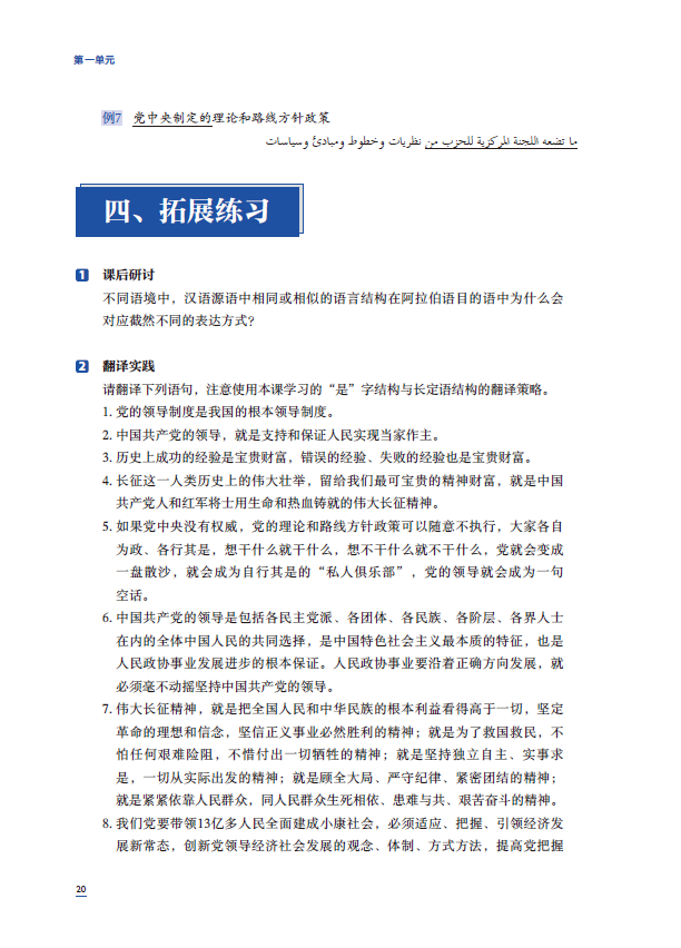
本书稿包括绪论和10个单元。绪论主要深入阐述中国时政文献的特点及翻译原则和方法。第一至第十单元所选材料主要来自《习近平谈治国理政》第一卷、第二卷、第三卷,《在庆祝中国共产党成立100周年大会上的讲话》和《中共中央关于党的百年奋斗重大成就和历史经验的决议》。每个单元探讨习近平新时代中国特色社会主义思想一个重要方面。
本书稿包括绪论和10个单元。绪论主要深入阐述中国时政文献的特点及翻译原则和方法。第一至第十单元所选材料主要来自《习近平谈治国理政》第一卷、第二卷、第三卷,《在庆祝中国共产党成立100周年大会上的讲话》和《中共中央关于党的百年奋斗重大成就和历史经验的决议》。每个单元探讨习近平新时代中国特色社会主义思想一个重要方面。
样张
相关下载
阿拉伯语系列教材前言
下载次数:0
上传时间:2025/12/12 10:59:52
下载
xiexing@fltrp.com
《高级汉阿翻译教程》编写说明
下载次数:0
上传时间:2025/12/12 10:59:52
下载
xiexing@fltrp.com
《高级汉阿翻译教程》目录及第一单元样章
下载次数:0
上传时间:2025/12/12 10:59:52
下载
xiexing@fltrp.com
《高级汉阿翻译教程》教师用书第一单元
下载次数:0
上传时间:2025/12/12 10:59:52
下载
xiexing@fltrp.com
《高级汉阿翻译教程》教师用书第二单元
下载次数:0
上传时间:2025/12/12 10:59:52
下载
xiexing@fltrp.com
《高级汉阿翻译教程》教师用书第三单元
下载次数:0
上传时间:2025/12/12 10:59:52
下载
xiexing@fltrp.com
《高级汉阿翻译教程》教师用书第四单元
下载次数:0
上传时间:2025/12/12 10:59:52
下载
xiexing@fltrp.com
《高级汉阿翻译教程》教师用书第五单元
下载次数:0
上传时间:2025/12/12 10:59:52
下载
xiexing@fltrp.com
《高级汉阿翻译教程》教师用书第六单元
下载次数:0
上传时间:2025/12/12 10:59:52
下载
xiexing@fltrp.com
《高级汉阿翻译教程》教师用书第七单元
下载次数:0
上传时间:2025/12/12 10:59:52
下载
xiexing@fltrp.com
《高级汉阿翻译教程》教师用书第八单元
下载次数:0
上传时间:2025/12/12 10:59:52
下载
xiexing@fltrp.com
《高级汉阿翻译教程》教师用书第九单元
下载次数:0
上传时间:2025/12/12 10:59:52
下载
xiexing@fltrp.com
《高级汉阿翻译教程》教师用书第十单元
下载次数:0
上传时间:2025/12/12 10:59:52
下载
xiexing@fltrp.com
《高级汉阿翻译教程》(教师用书)(整)
下载次数:0
上传时间:2025/12/12 10:59:52
下载
xiexing@fltrp.com
《高级汉阿翻译教程》课件
下载次数:0
上传时间:2025/12/12 10:59:52
下载
xiexing@fltrp.com
新书速递
综合语种教育出版分社

日语
俄语
德语
法语
西班牙语
阿拉伯语
韩语




