模板文件[/Site/edu/theme/include/top2.tp]未解析
编辑推荐
《汉西翻译教程》属于高等学校外国语言文学类专业“理解当代中国”系列教材西班牙语系列教材,可供高校西班牙语专业学生本科第5—8学期开设的汉西翻译课程使用。本教材以习近平新时代中国特色社会主义思想为纲,在系统学习与充分理解其思想内容的基础上,聚焦中国时政文献的翻译策略与实践。
《汉西翻译教程》分为绪论和10个主题单元。绪论介绍中国时政文献的语言特色、中国时政文献的翻译原则和中国时政文献的翻译方法。第一至第十单元为主题单元,每个主题单元探讨习近平新时代中国特色社会主义思想的一个重要方面,依次是:1)中国特色社会主义最本质的特征和中国特色社会主义制度的最大优势;2)坚持和发展中国特色社会主义总任务;3)坚持以人民为中心的发展思想;4)中国特色社会主义事业总体布局和战略布局;5)全面深化改革总目标;6)全面推进依法治国总目标;7)必须坚持和完善社会主义基本经济制度;8)党在新时代的强军目标;9)中国特色大国外交;10)全面从严治党的战略方针。
《汉西翻译教程》分为绪论和10个主题单元。绪论介绍中国时政文献的语言特色、中国时政文献的翻译原则和中国时政文献的翻译方法。第一至第十单元为主题单元,每个主题单元探讨习近平新时代中国特色社会主义思想的一个重要方面,依次是:1)中国特色社会主义最本质的特征和中国特色社会主义制度的最大优势;2)坚持和发展中国特色社会主义总任务;3)坚持以人民为中心的发展思想;4)中国特色社会主义事业总体布局和战略布局;5)全面深化改革总目标;6)全面推进依法治国总目标;7)必须坚持和完善社会主义基本经济制度;8)党在新时代的强军目标;9)中国特色大国外交;10)全面从严治党的战略方针。
内容介绍
《汉西翻译教程》将习近平新时代中国特色社会主义思想的学习与汉西翻译能力的培养有机融合,实施价值塑造、知识传授和能力培养三位一体的课程思政理念。学生通过本教材的学习可以掌握时政文献汉西翻译的能力,同时提高用西班牙语讲好中国故事的能力,推动中国更好走向世界,世界更好了解中国。
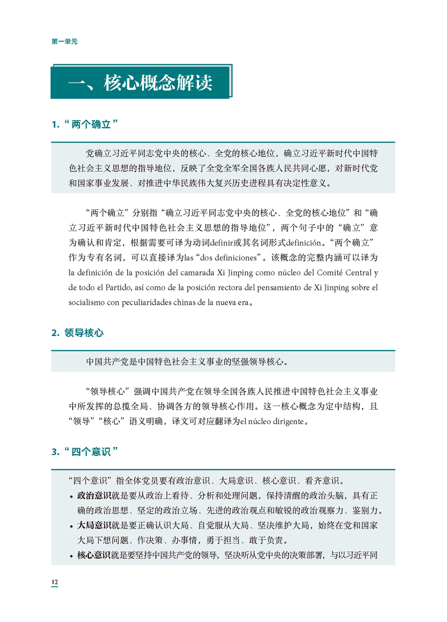
样张
相关下载
西班牙语系列教材前言
下载次数:0
上传时间:2023/6/1 16:00:49
《汉西翻译教程》编写说明
下载次数:0
上传时间:2023/6/1 16:00:49
《汉西翻译教程》目录及第一单元样章
下载次数:0
上传时间:2023/6/1 16:00:49
《汉西翻译教程》教师用书—第一单元
下载次数:0
上传时间:2023/6/1 16:00:49
《汉西翻译教程》教师用书—第二单元
下载次数:0
上传时间:2023/6/1 16:00:50
《汉西翻译教程》教师用书—第三单元
下载次数:0
上传时间:2023/6/1 16:00:50
《汉西翻译教程》教师用书—第四单元
下载次数:0
上传时间:2023/6/1 16:00:50
《汉西翻译教程》教师用书—第五单元
下载次数:0
上传时间:2023/6/1 16:00:50
《汉西翻译教程》教师用书—第六单元
下载次数:0
上传时间:2023/6/1 16:00:50
《汉西翻译教程》教师用书—第七单元
下载次数:0
上传时间:2023/6/1 16:00:50
《汉西翻译教程》教师用书—第八单元
下载次数:0
上传时间:2023/6/1 16:00:50
《汉西翻译教程》教师用书—第九单元
下载次数:0
上传时间:2023/6/1 16:00:50
《汉西翻译教程》教师用书—第十单元
下载次数:0
上传时间:2023/6/1 16:00:50
《汉西翻译教程》课件
下载次数:0
上传时间:2023/6/1 16:00:50
综合语种教育出版分社

日语
俄语
德语
法语
西班牙语
阿拉伯语
韩语





