模板文件[/Site/edu/theme/include/top2.tp]未解析
编辑推荐
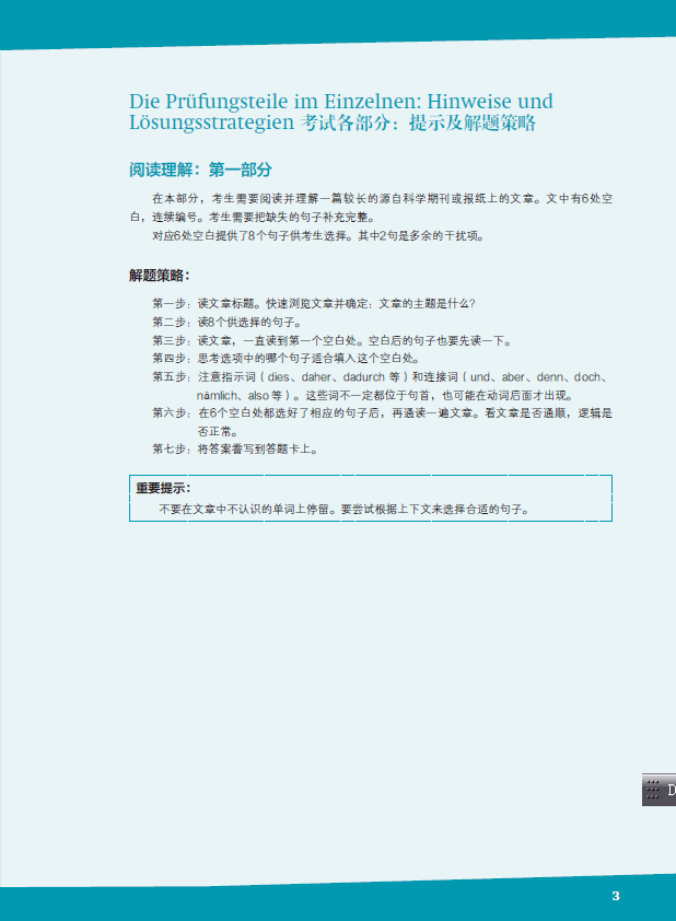
Telc C1 Hochschule是为赴德留学者所设置的一门语言水平测评考试。效力等同于德福考试。本书能够为中国的备考者提供可靠的备考指南和参考资料。
内容介绍
《Telc C1 Hochschule考试高分突破模拟题》引进自德国Klett出版社,是一本针对Telc C1级别的备考用书,面向所有课程学员和自学人员。本书包含三套Telc C1考试模拟试卷,试卷中的题目难度、题型设计以及文章长度均贴近Telc C1 Hochschule考试的真题。考生可按照各套模拟试卷前的使用说明来完成试卷,循序渐进地提高做题能力、适应真实考试的时间分配。书中简要介绍了Telc C1 Hochschule考试的概况、各题型解题策略和答题要点,以及备考建议。本书还配有模拟试卷答案和解析、考试答题卡、听力录音以及听力原文,方便自学者进行自测。
样张
相关下载
综合语种教育出版分社

日语
俄语
德语
法语
西班牙语
阿拉伯语
韩语





