模板文件[/Site/edu/theme/include/top2.tp]未解析

编辑推荐
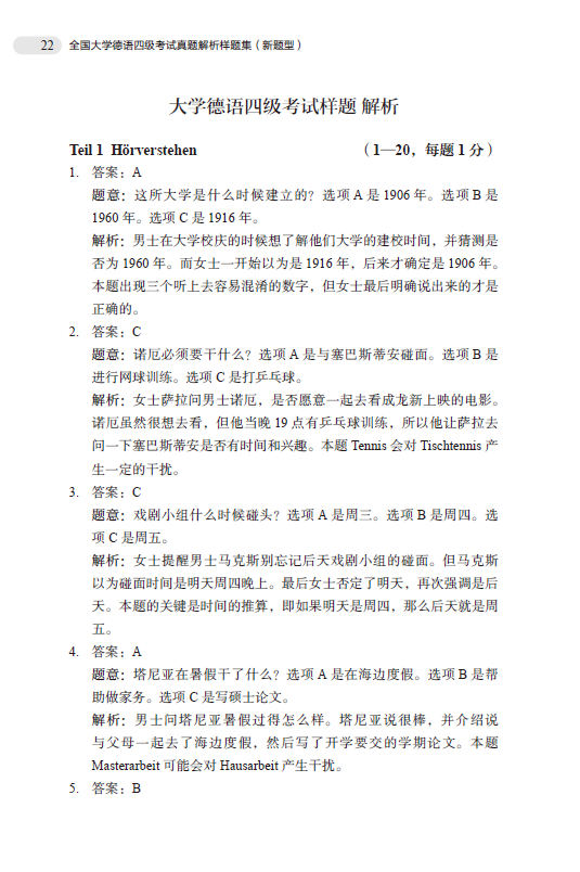
《全国大学德语四级考试真题解析样题集(新题型)》根据2022年新版《大学德语四、六级考试大纲》而编写,包含2套2022年大学德语四级考试真题,以及1套样题和2套模拟题。真题及样题部分配有答案解析和范文,所有试题都附有答案和听力原文。
内容介绍
《全国大学德语四级考试真题解析样题集(新题型)》专为备考大学德语四级考试的学生而编写。全书包含三个部分:第一部分对四级考试的构成、题型、分值和评分标准进行了具体的介绍和相应的解题策略说明;第二部分收录了一套样题和两套真题,并对这三套题进行了详细的解析。尤其是作文部分,每套试题附有两篇学生作文,编者从内容和表达两个方面对其进行了详细的分析和点评;第三部分是两套四级模拟试题,供自测练习。所有试题都附有答案和听力原文。
样张
相关下载
综合语种教育出版分社

日语
俄语
德语
法语
西班牙语
阿拉伯语
韩语




