综合语种教育出版分社

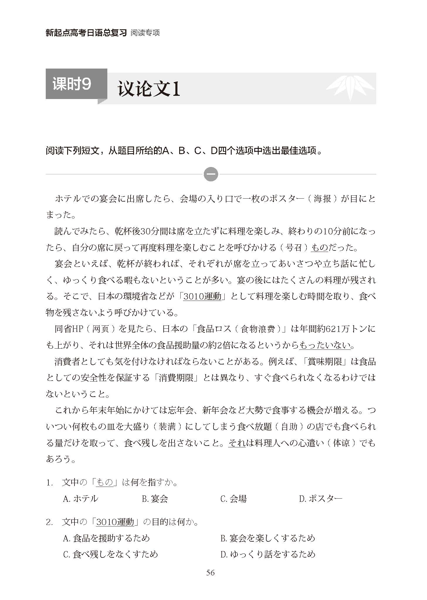
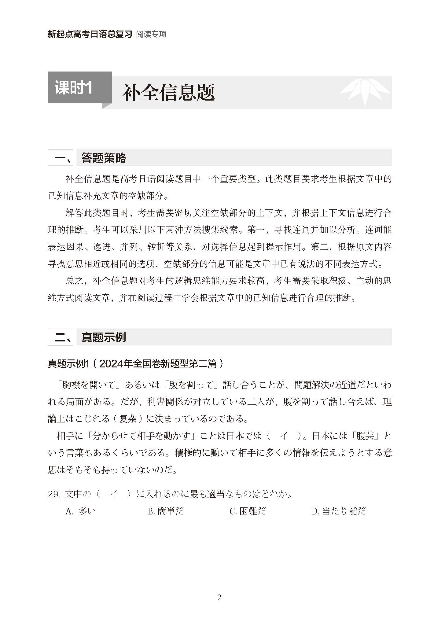
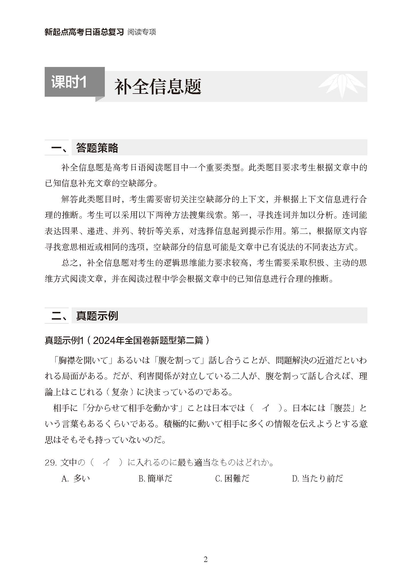
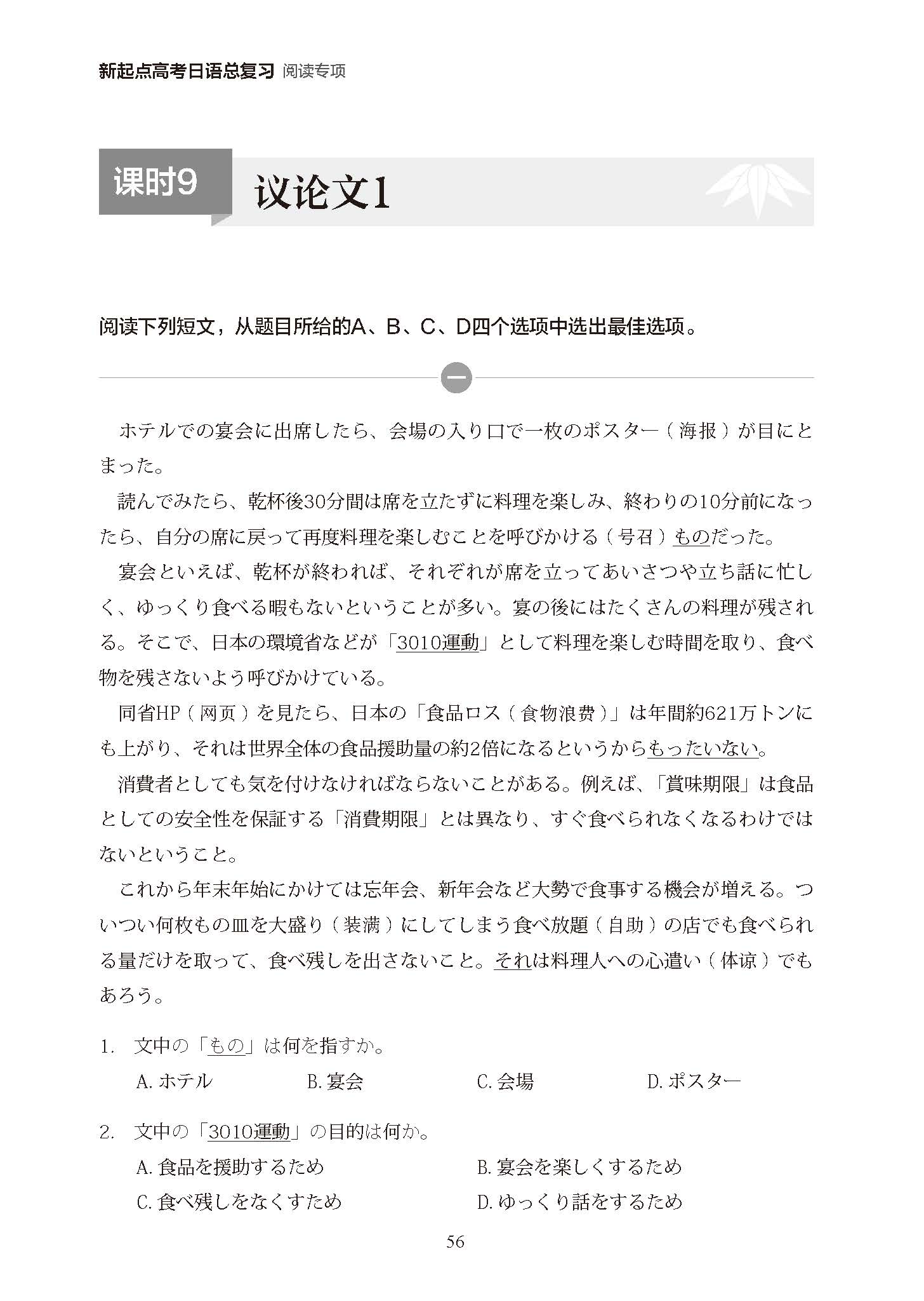
导航
模板文件[/Site/edu/theme/include/top2.tp]未解析
新起点高考日语总复习阅读专项

新起点高考日语总复习阅读专项

作者:主编:朱桂荣;副主编:赵香玉,衣美华;审订:[日]须贝翔吾 出版日期:2025-11 定价:46.00 ISBN:978-7-5213-6750-8
全面提升+模拟练习,一次通关高考日语阅读新题型!

编辑推荐

  权威编写:依据《普通高中日语课程标准(2017年版2020年修订)》编写,紧贴高考日语新趋势。
  高效训练:精讲重点类型,归纳答题策略,覆盖常见体裁,致力于高效、全面提升考生的日语阅读理解能力。
  全真模拟:按照高考日语阅读新题型精心设计练习,模拟真实考试情境,帮助考生查漏补缺。

内容介绍

  《新起点高考日语总复习阅读专项》根据新高考的要求精心编写而成,旨在通过提供丰富的阅读材料和技巧指导,帮助考生全面提升阅读和理解日语文章的能力。本书包含“重点类型”“常见体裁”“实战模拟”三个部分。
  “重点类型”部分整理了历年高考日语试题中常见的提问方式,归纳问题类型。每个类型包括“答题策略”“真题示例”“基础练习”板块。“答题策略”板块说明问题类型,总结相应的答题策略;“真题示例”板块带领考生深入剖析历年高考日语试题;“基础练习”板块设计五篇短文练习,帮助考生复习巩固。“常见体裁”分析了历年高考日语试题中阅读语篇的体裁,甄选真题作为练习,帮助考生掌握阅读每类体裁文章的思路和技巧。“实战模拟”部分设计了16套模拟题。方便考生进行自我检测,查漏补缺。

相关下载

x