模板文件[/Site/edu/theme/include/top2.tp]未解析
编辑推荐
题型分类,图表直观。策略精讲,解析准确。真题模拟,循序渐进。错项剖析,能力跃升!
内容介绍
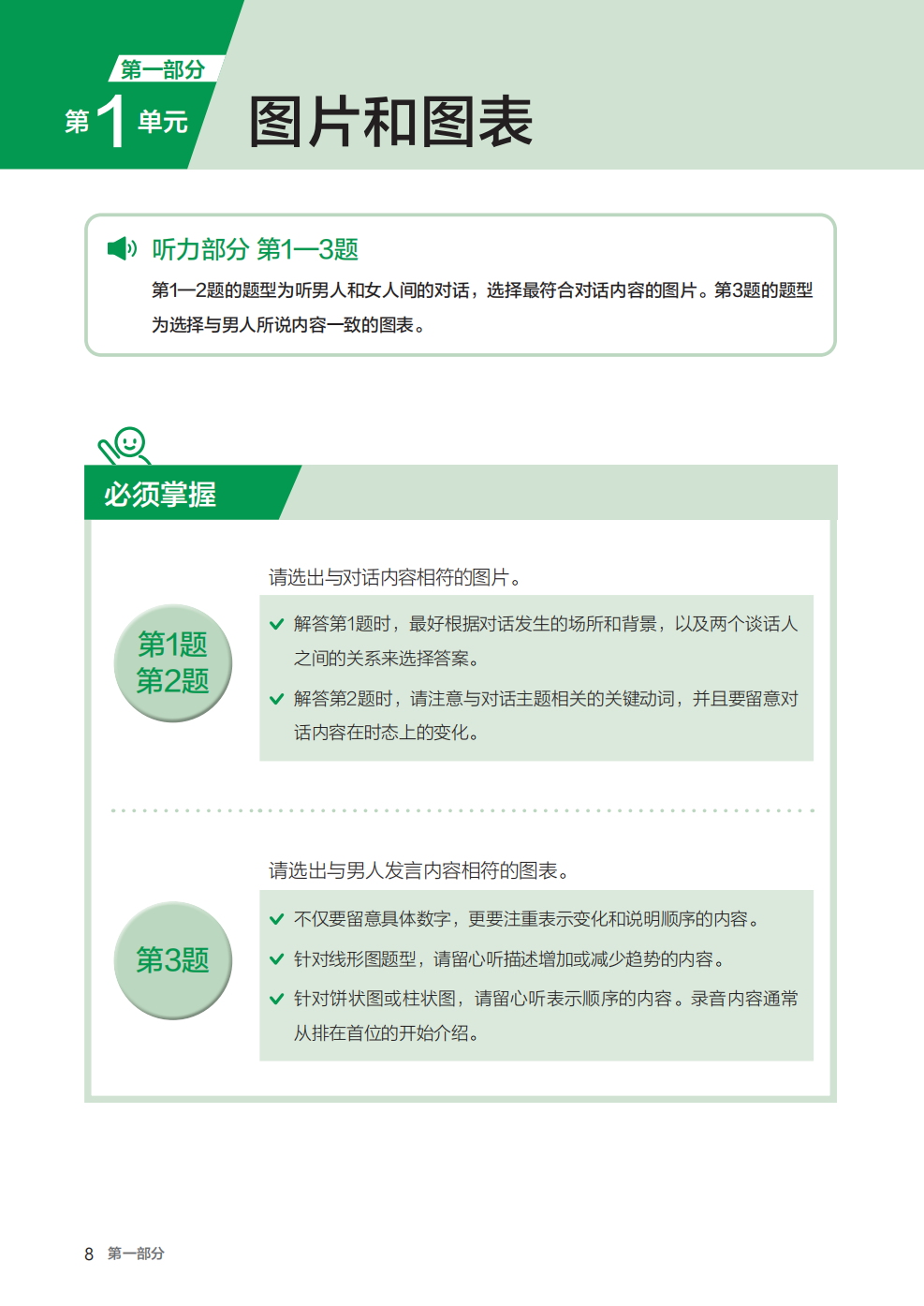
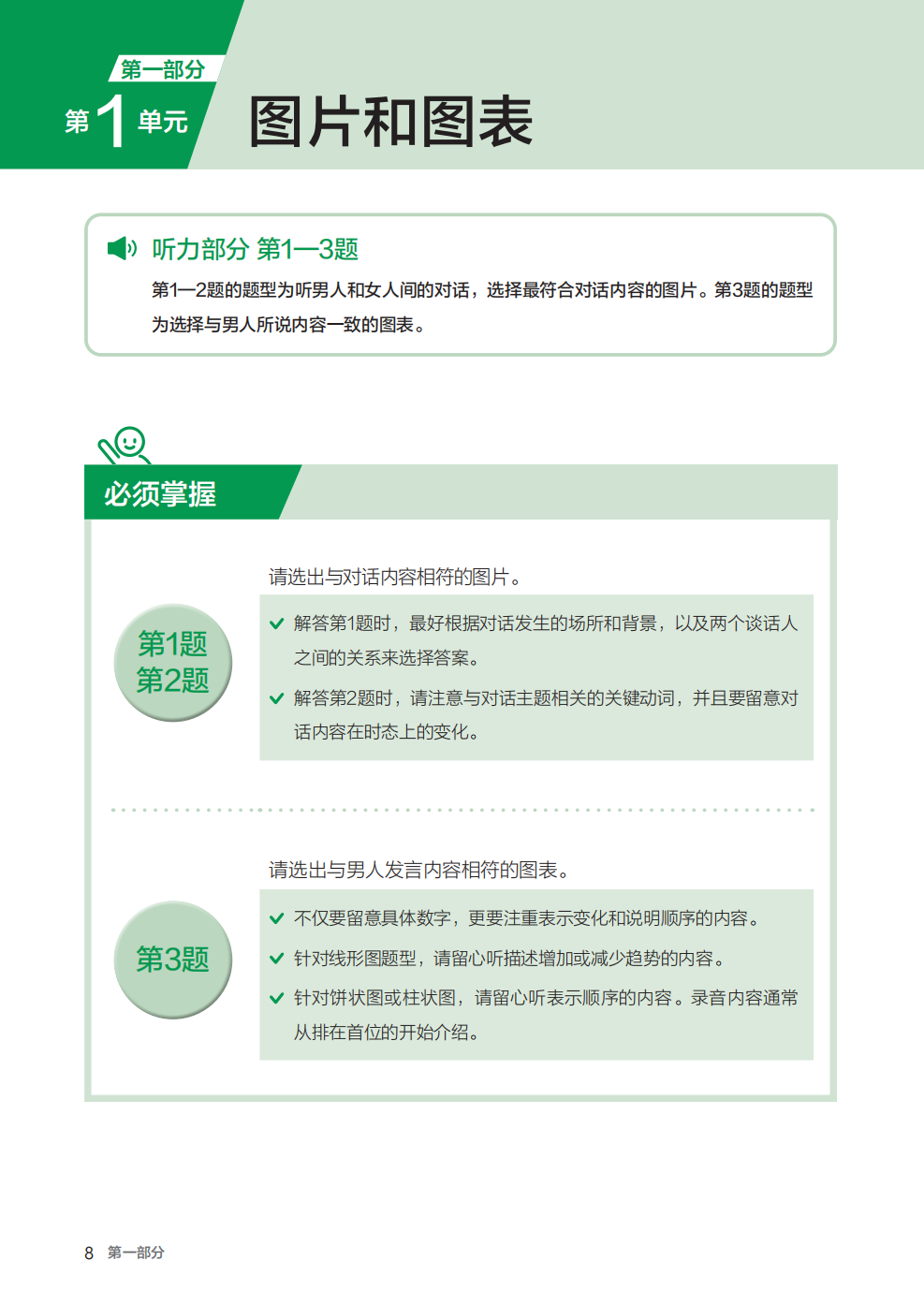
《韩国语能力考试通关必备:中高级听力》针对TOPIK考试中听力部分的五十道题进行题型分析、解答策略技巧详解和专项训练。全书共分为三个部分。第一部分和第二部分各由六个单元构成,每个单元均由题型分析、真题练习、拆解练习和模拟练习四个模块构成。第三部分为两套模拟试卷。第一部分的题型为听一段音频回答一个问题,第二部分题型为听一段音频回答两个问题。线上资源部分收录了参考答案和详尽的试题解析。
样张
相关下载
新书速递
综合语种教育出版分社

日语
俄语
德语
法语
西班牙语
阿拉伯语
韩语



