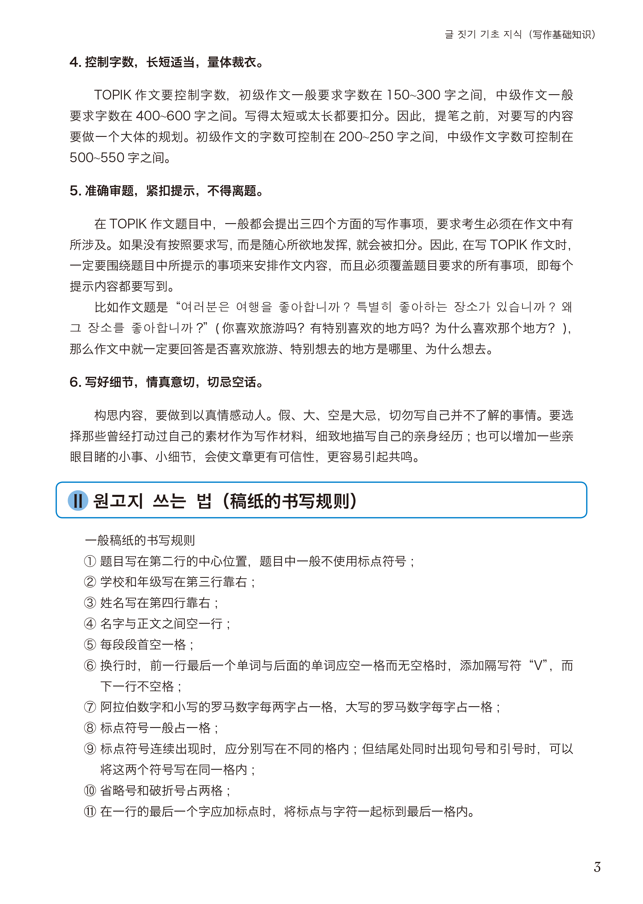
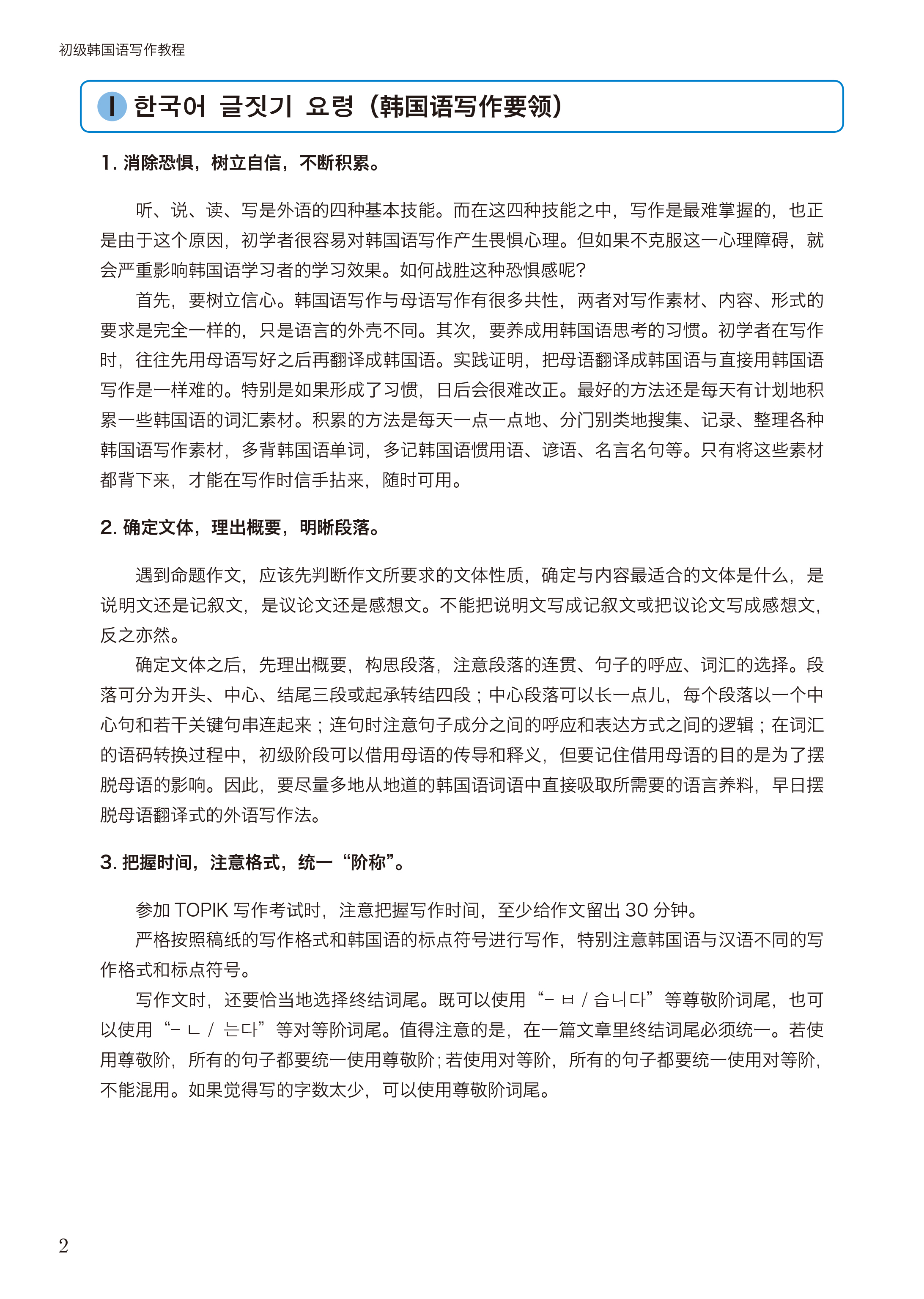
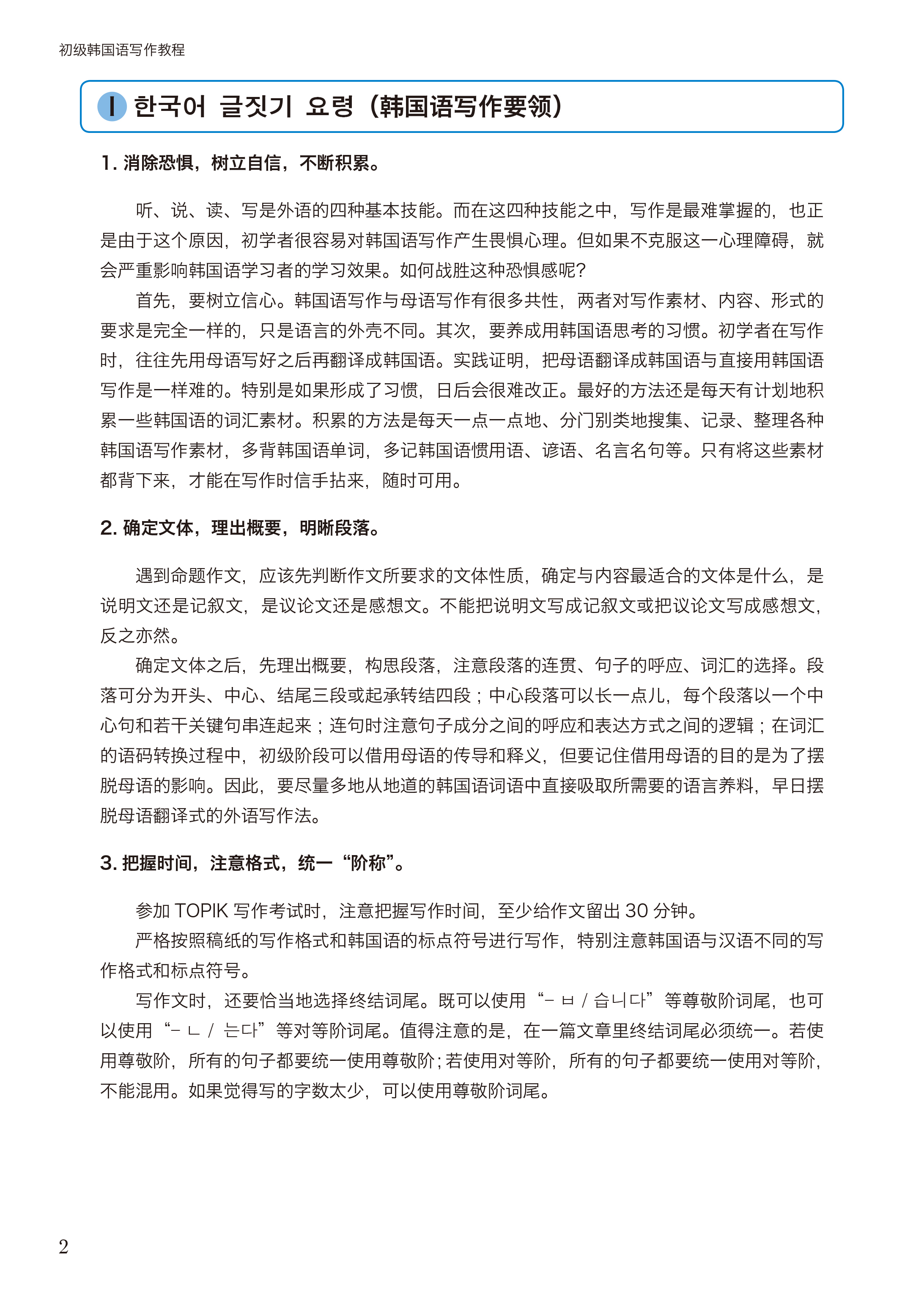
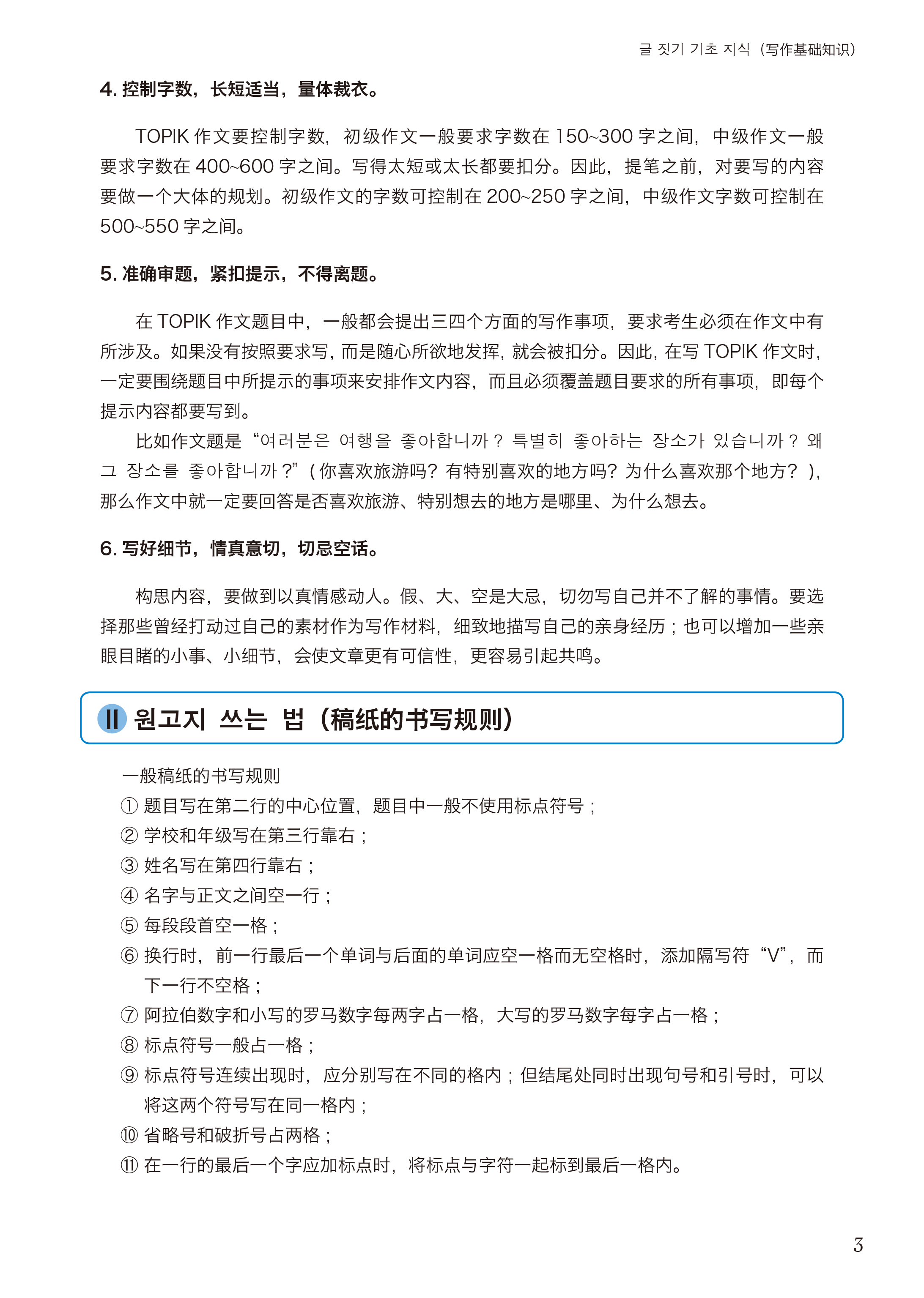
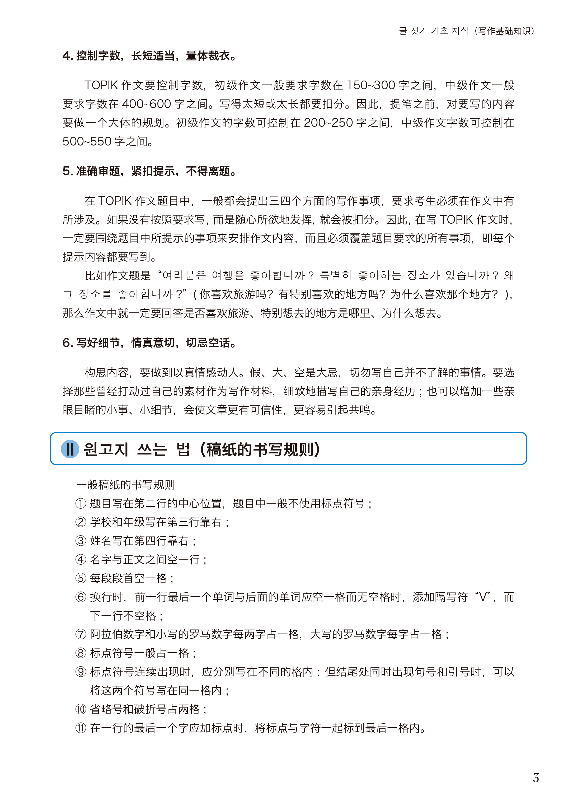
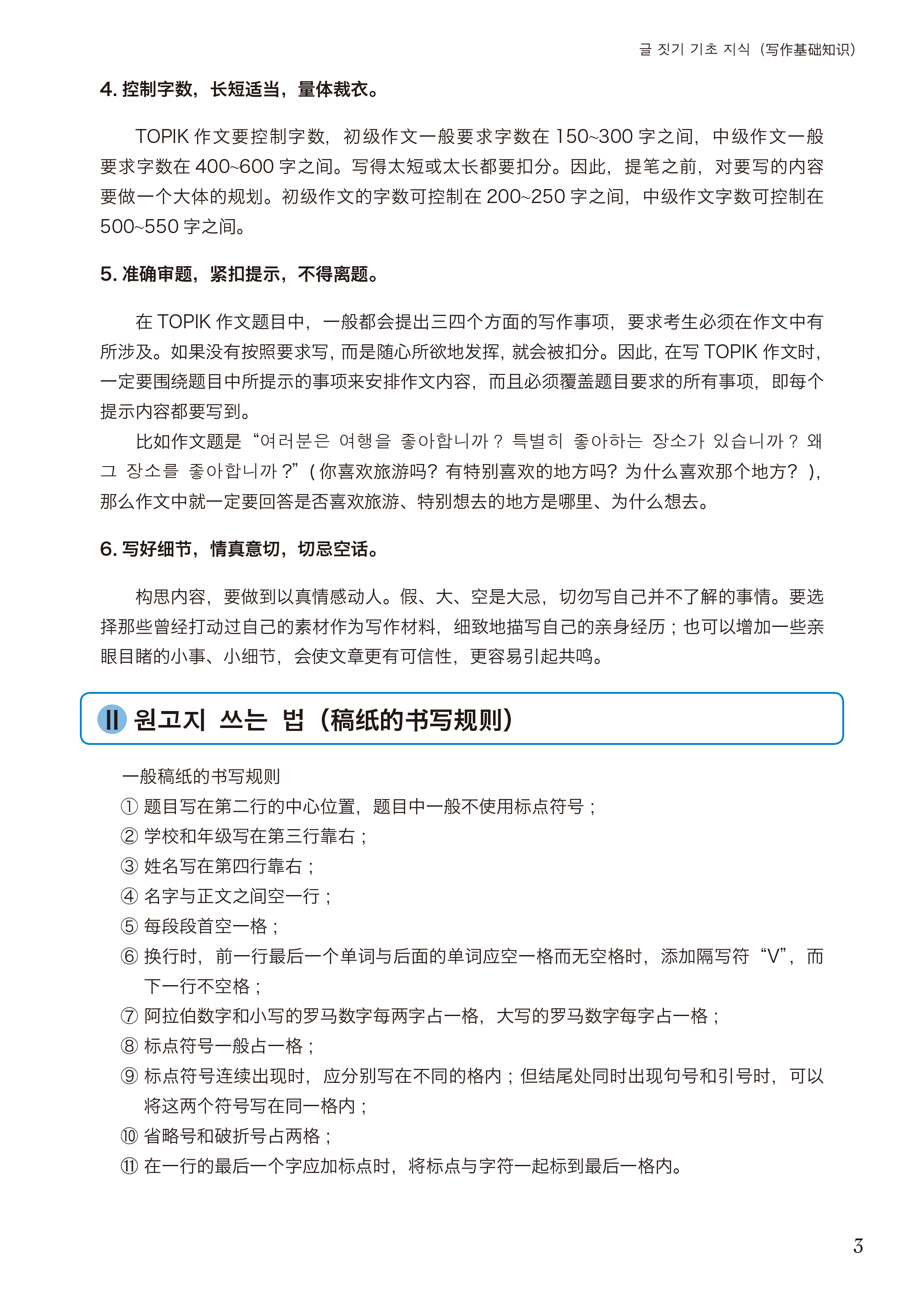
模板文件[/Site/edu/theme/include/top2.tp]未解析
编辑推荐
《初级韩国语写作教程》具有以下特点:
全面讲解韩国语基础写作知识,紧扣韩国语能力考试写作主题;
提供明确的写作思路以及常用词汇和表达方式,稳固提升写作能力;
练习形式多样,便于教师授课、学生自测;
附录内容丰富,帮助学习者攻克写作难关。
全面讲解韩国语基础写作知识,紧扣韩国语能力考试写作主题;
提供明确的写作思路以及常用词汇和表达方式,稳固提升写作能力;
练习形式多样,便于教师授课、学生自测;
附录内容丰富,帮助学习者攻克写作难关。
内容介绍
《初级韩国语写作教程》根据新思路编写,教学内容有针对性、适用性和实践性。全书包括问候、自我介绍、家庭、朋友、学校生活、周末、生日、礼物、季节、旅行、兴趣、约会、饮食、购物、照相、广告等16课。帮助学习者以提供的例文、词汇、语法、句型为材料,熟悉各种语境下的表达方式,通过客观题、主观题、作文等多个层面的综合练习,掌握常见应用文和记叙文的写作格式。
样张
相关下载
新书速递
综合语种教育出版分社

日语
俄语
德语
法语
西班牙语
阿拉伯语
韩语



