模板文件[/Site/edu/theme/include/top2.tp]未解析
编辑推荐
《新韩国语能力考试语法大纲解析和实战训练(初级)》特点如下:
1. 按照新韩国语能力考试语法大纲编写,只收录考试范围内的语法点,语法讲解清晰,例句丰富,拓展性强。
2. 单元形式呈现,每个单元后附有强化训练,最后附有综合训练。
3. 附赠“新韩国语能力考试语法自测系统(初级、中级、高级)”,可以自动评分,便于考生自测学习效果。
内容介绍
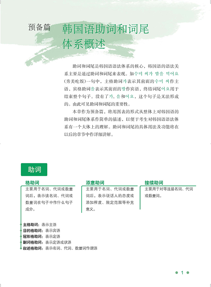
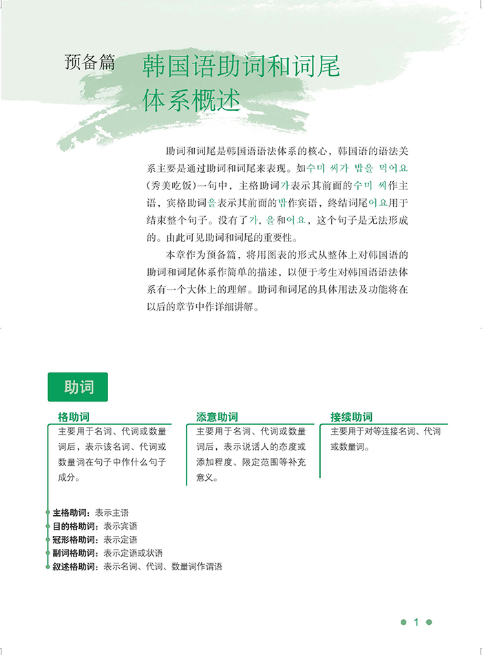
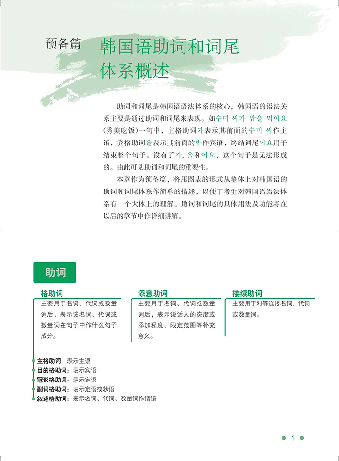
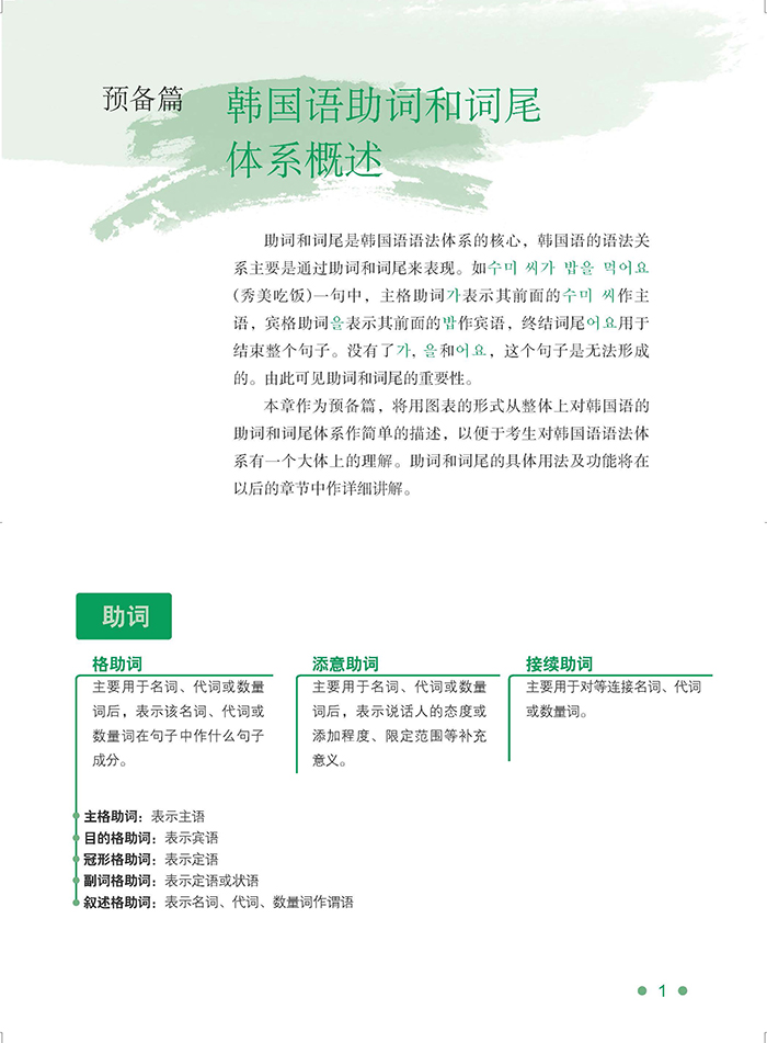
《新韩国语能力考试语法大纲解析和实战训练(初级)》按照韩国国际教育院发布的韩国语能力考试语法大纲要求编写,并按照其要求对语法条目进行分级讲解。包含了历届韩国语能力考试的所有语法点,并根据其重要程度的不同采取不同的讲解方式。附赠韩国语能力考试语法测试系统课件,可以自动评分,便于考生自测学习效果。
样张
相关下载
自测系统
下载次数:0
上传时间:2021/9/22 13:44:28
新书速递
综合语种教育出版分社

日语
俄语
德语
法语
西班牙语
阿拉伯语
韩语



