模板文件[/Site/edu/theme/include/top2.tp]未解析
编辑推荐
《法语词法与句法教程》适用于法语专业本科高年级学生和法语专业研究生,也可供法语教师教学参考。
内容介绍
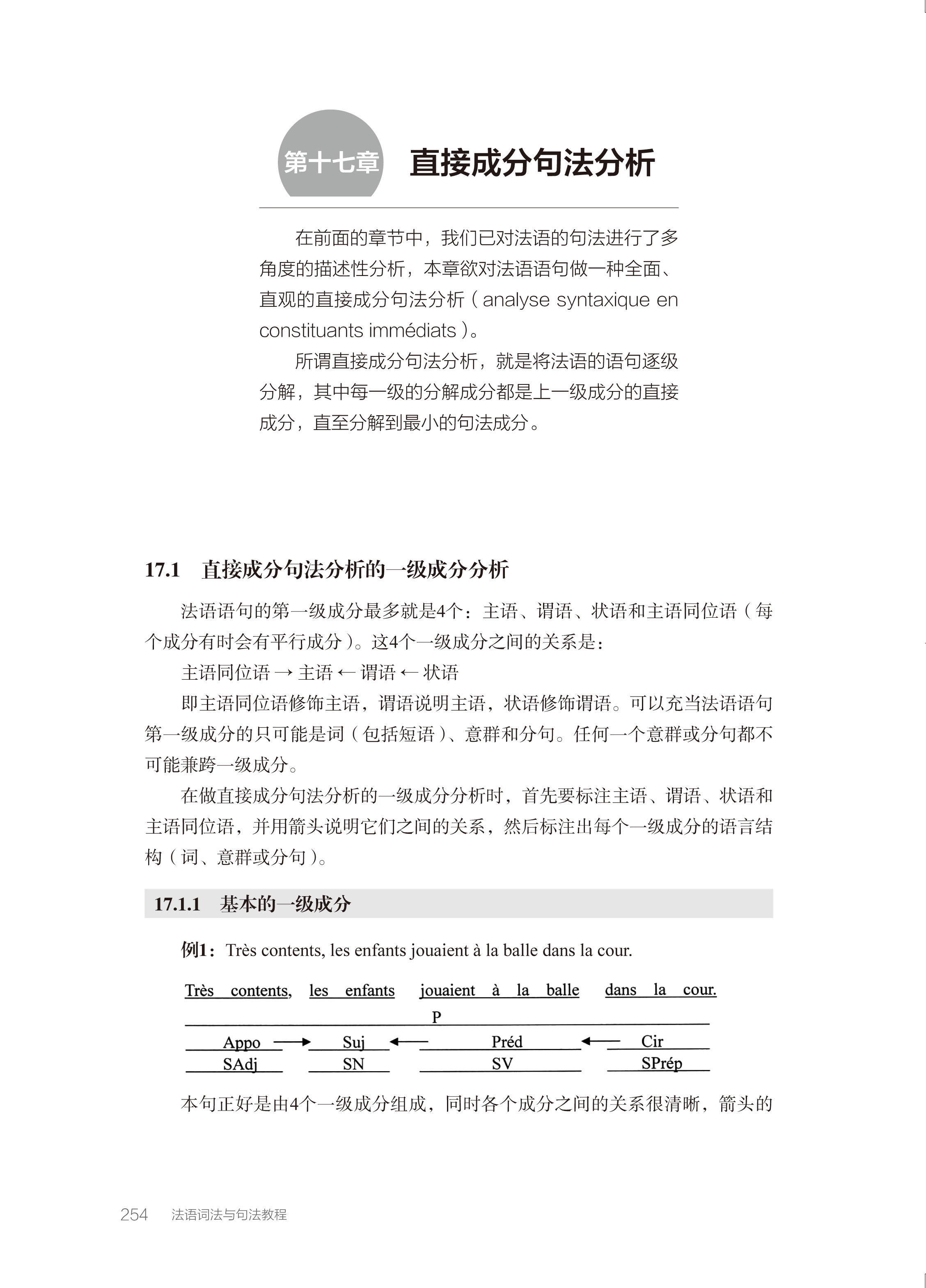
《法语词法与句法教程》适用于法语专业本科高年级学生和法语专业研究生,也可供法语教师教学参考。一般的法语教科书都讲解了基础法语语法,本教程的特点是在这个基础上对法语词法和句法的某些现象进行深层次的分析。《法语词法与句法教程》分为两个部分:法语词法研究和法语句法研究。词法研究部分主要研究复合词、派生词、短语、限定词、系词、动名词、赘词、连接词等;句法研究部分主要研究意群、宾语、分句、一些特殊结构的句子、直接成分句法分析等。
样张
相关下载
新书速递
综合语种教育出版分社

日语
俄语
德语
法语
西班牙语
阿拉伯语
韩语





