模板文件[/Site/edu/theme/include/top2.tp]未解析
编辑推荐
《一本搞定大学法语语法》有以下特点:
- 打破一般语法著作按句法、词法分类详述的规则,针对二外和公外学生考研、考级、考TEF/TCF的需求。
- 每课编有"语法歌",对本课语法重点、难点和考点提纲挈领,归纳总结。
- 时态对比教学,体现法语时态的关联性、对比性和立体感。
- 练习丰富多样,巩固所学知识。
- 打破一般语法著作按句法、词法分类详述的规则,针对二外和公外学生考研、考级、考TEF/TCF的需求。
- 每课编有"语法歌",对本课语法重点、难点和考点提纲挈领,归纳总结。
- 时态对比教学,体现法语时态的关联性、对比性和立体感。
- 练习丰富多样,巩固所学知识。
内容介绍
《一本搞定大学法语语法》是以作者教案和教学成果为基础,吸收和采纳了国内外当代法语语法的精华,去粗取精,归纳综合,又经多年教学实践,参考各种教材编著而成,共二十四课,100学时。它专门为二外、公外和自学速成者设计,使其在短期内掌握法语语法基础知识的精华,以便考研、考全国法语四级、考TEF或TCF。
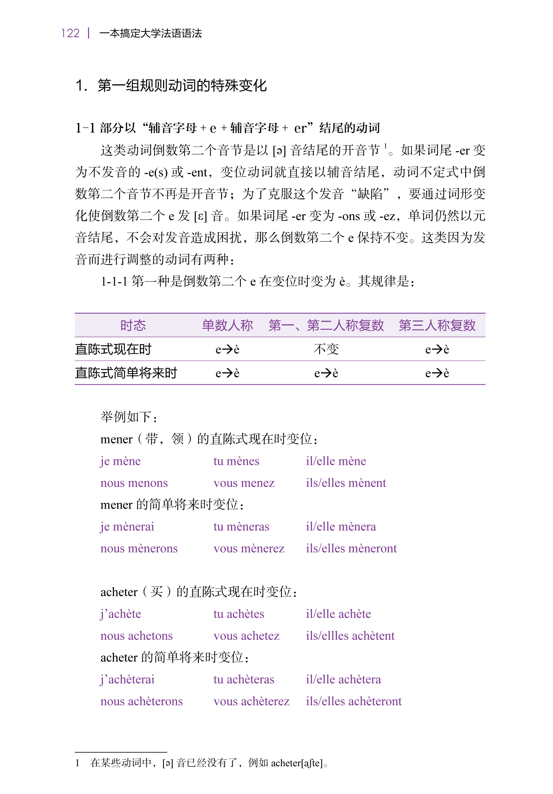
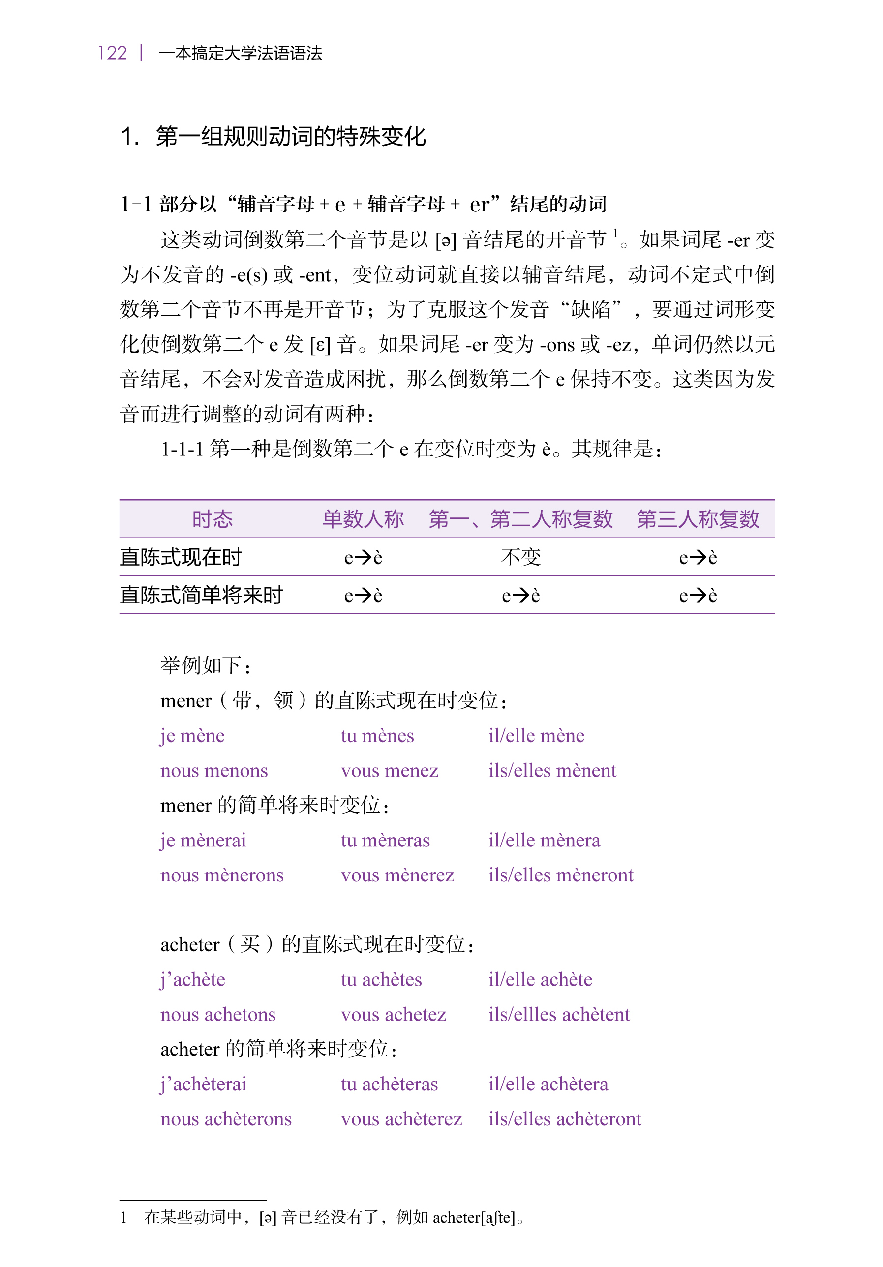
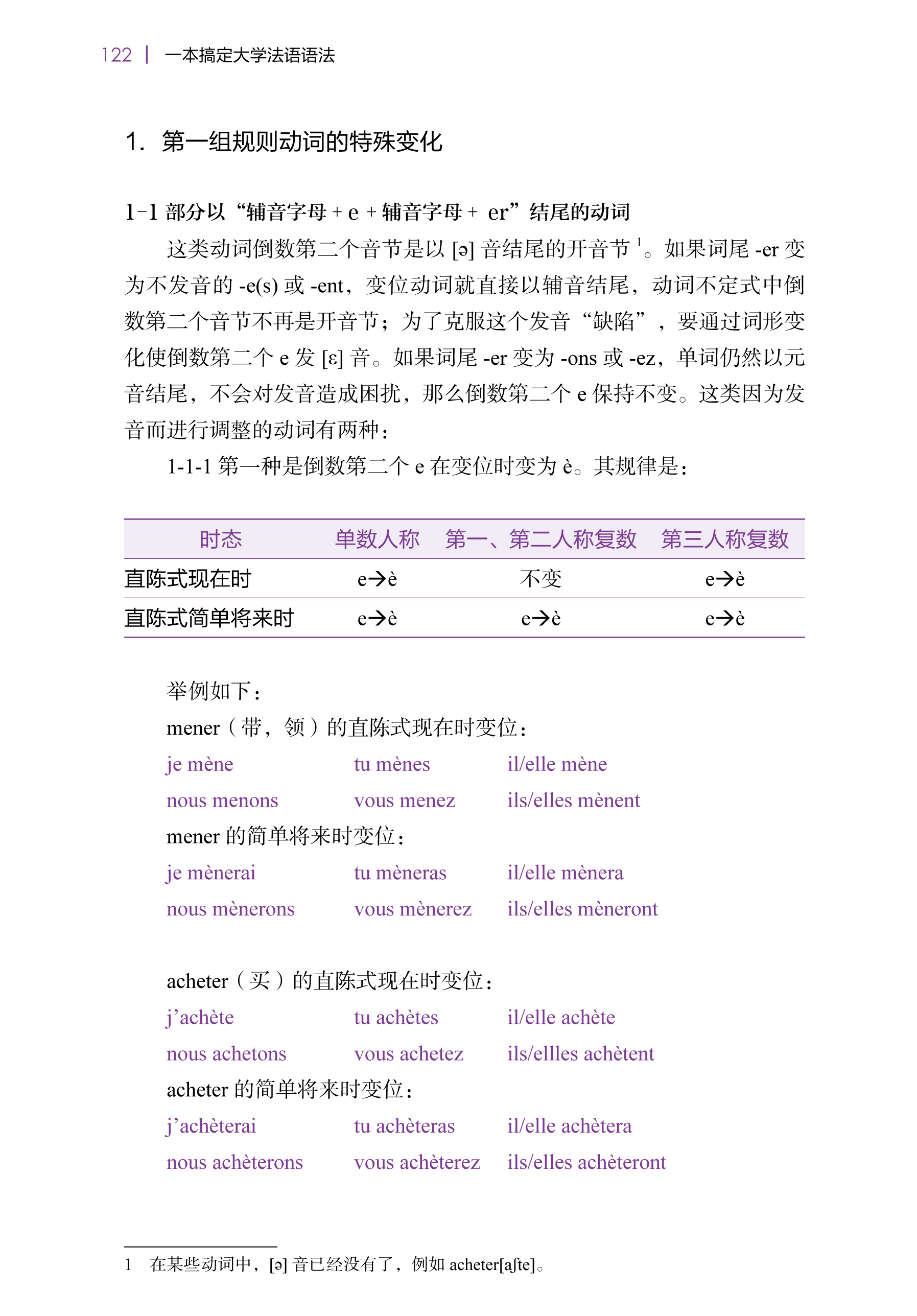
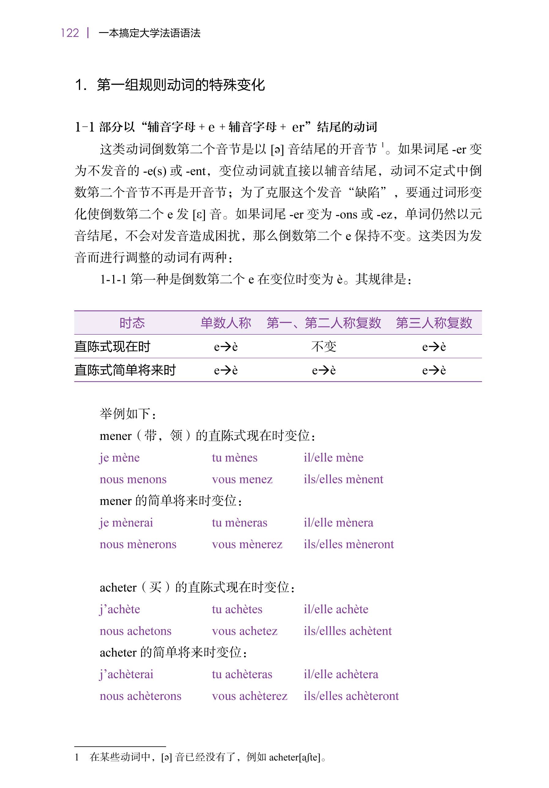
样张
相关下载
新书速递
综合语种教育出版分社

日语
俄语
德语
法语
西班牙语
阿拉伯语
韩语





