模板文件[/Site/edu/theme/include/top2.tp]未解析

编辑推荐
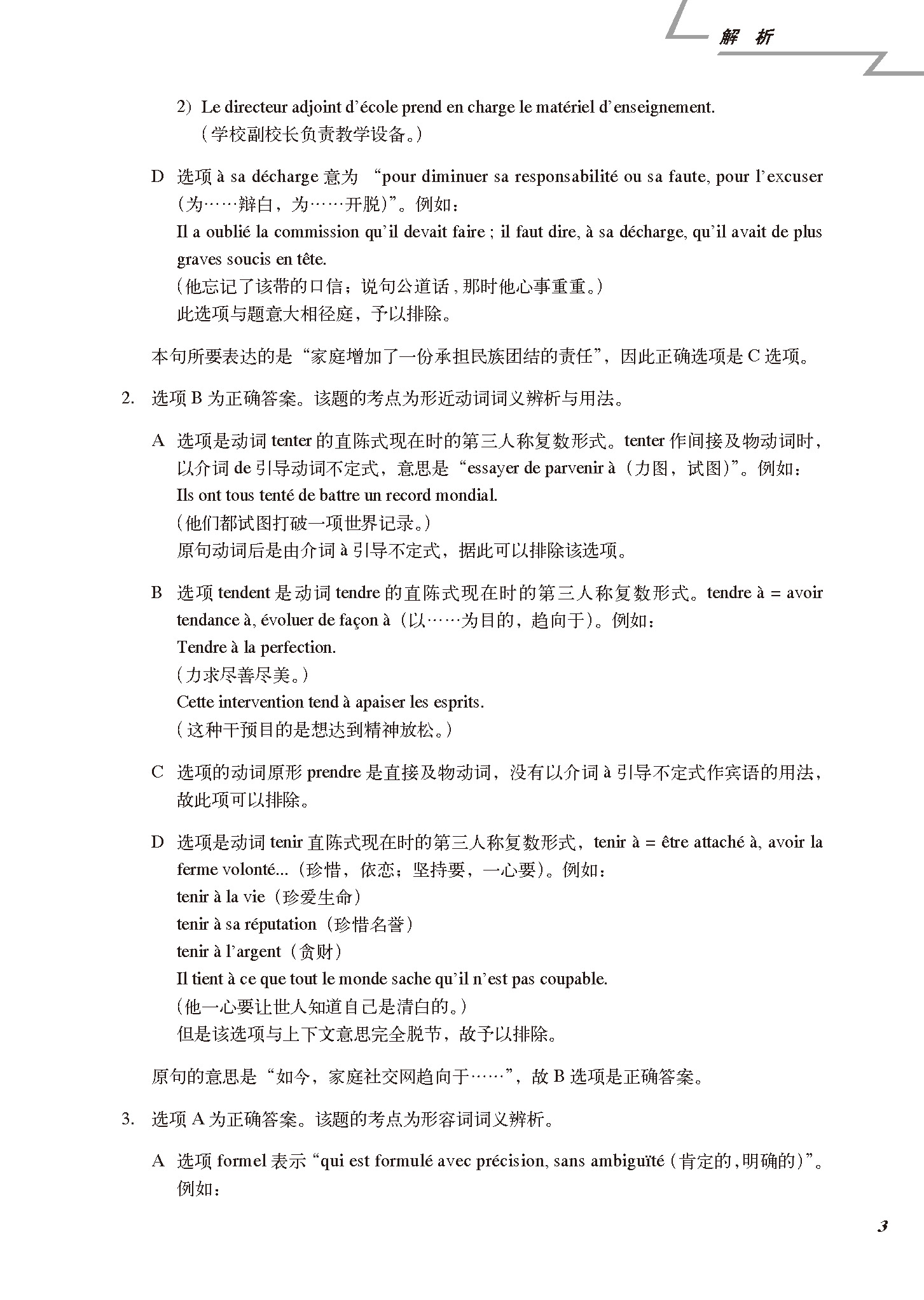
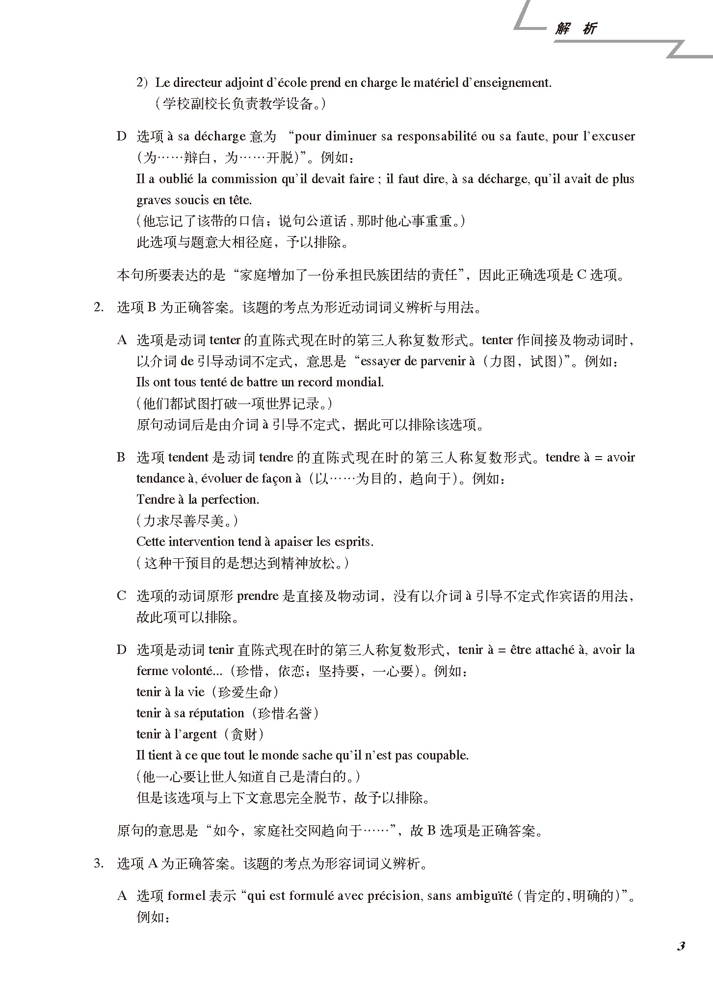
《洞"析"法语:完型填空解析》可作为大学、中学各类法语学习者的辅导参考书,也可供具有一定法语基础的自学者使用,还可以为法语教育工作者提供教学参考。
完型填空:题材广泛,内容丰富,是法语学习者难得的好帮手。
解题分析:全面精辟,条理清晰,为读者提供举一反三的学习方法。
参考译文:语言贴切,辅助理解,引导学习者全方位学习法语。
CD录音:发音纯正,语调优美,为学习者同时提供听力训练。
完型填空:题材广泛,内容丰富,是法语学习者难得的好帮手。
解题分析:全面精辟,条理清晰,为读者提供举一反三的学习方法。
参考译文:语言贴切,辅助理解,引导学习者全方位学习法语。
CD录音:发音纯正,语调优美,为学习者同时提供听力训练。
内容介绍
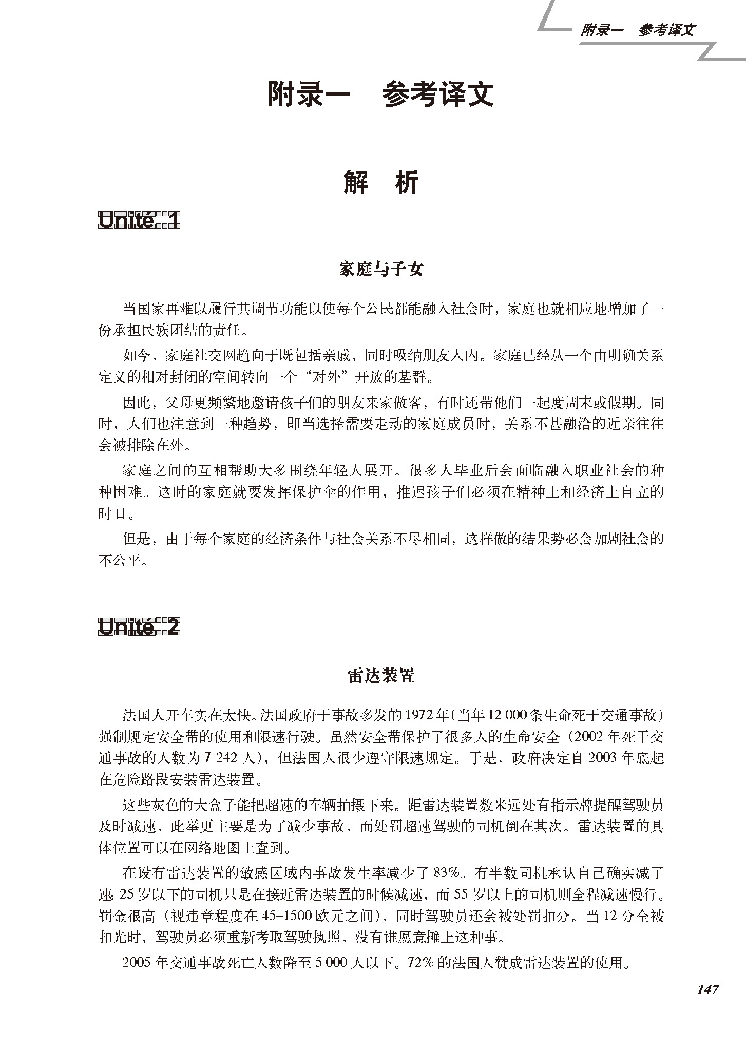
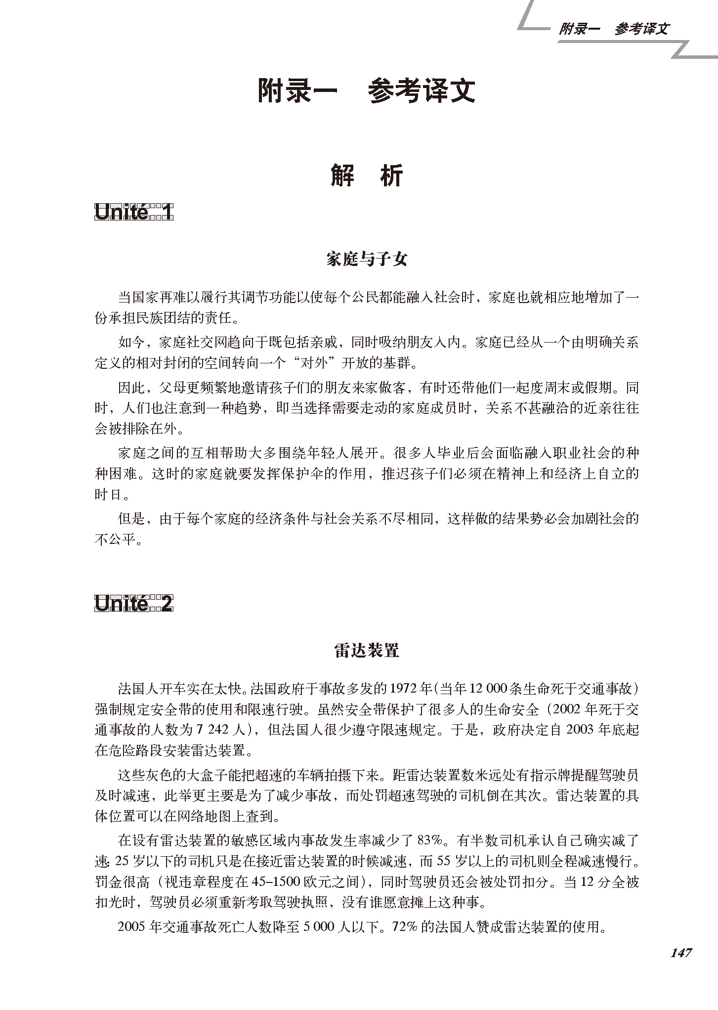
《洞“析”法语——完型填空解析》是一本法语完型填空的专项习题辅导书。
样张
相关下载
新书速递
综合语种教育出版分社

日语
俄语
德语
法语
西班牙语
阿拉伯语
韩语




