模板文件[/Site/edu/theme/include/top2.tp]未解析
编辑推荐
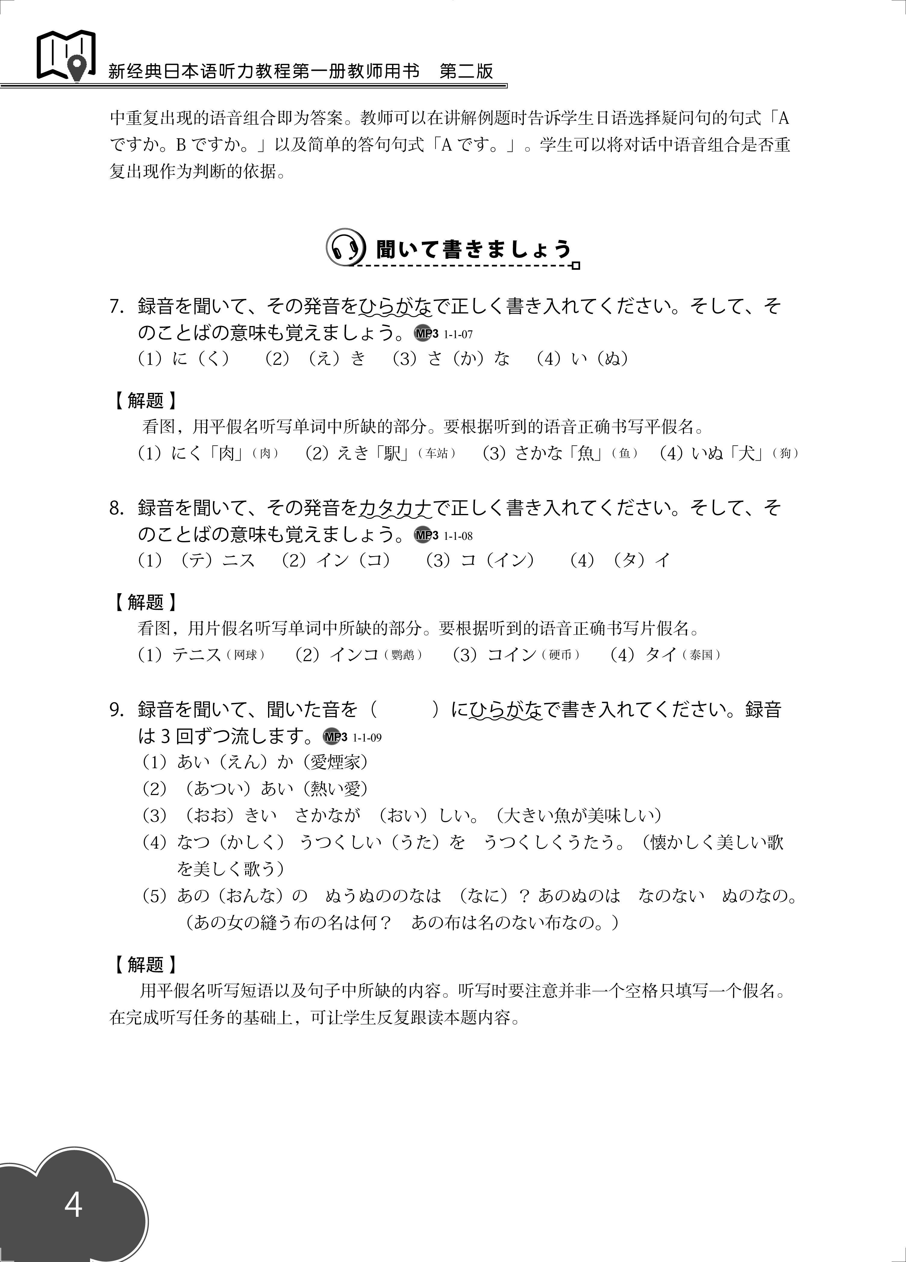
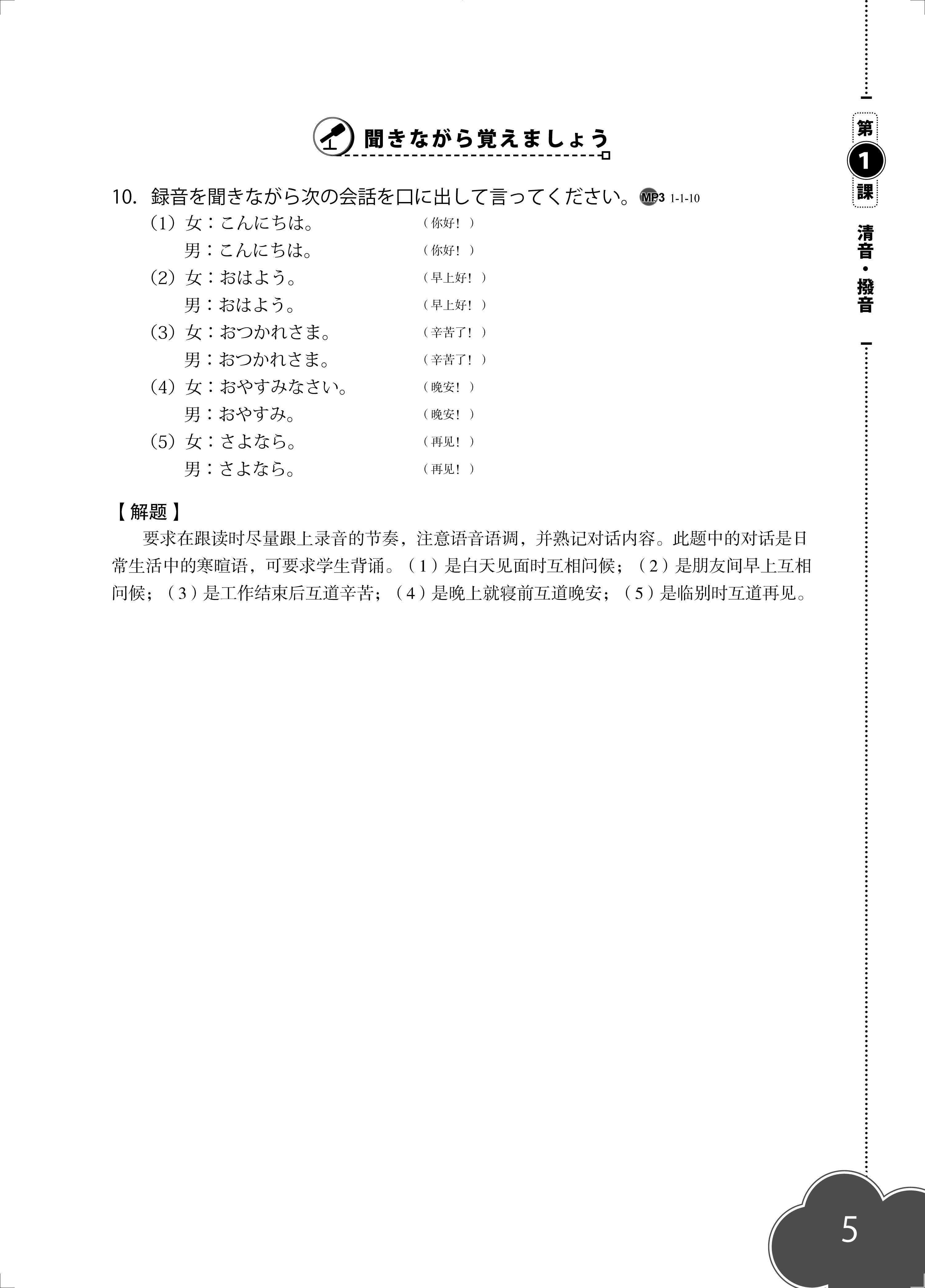
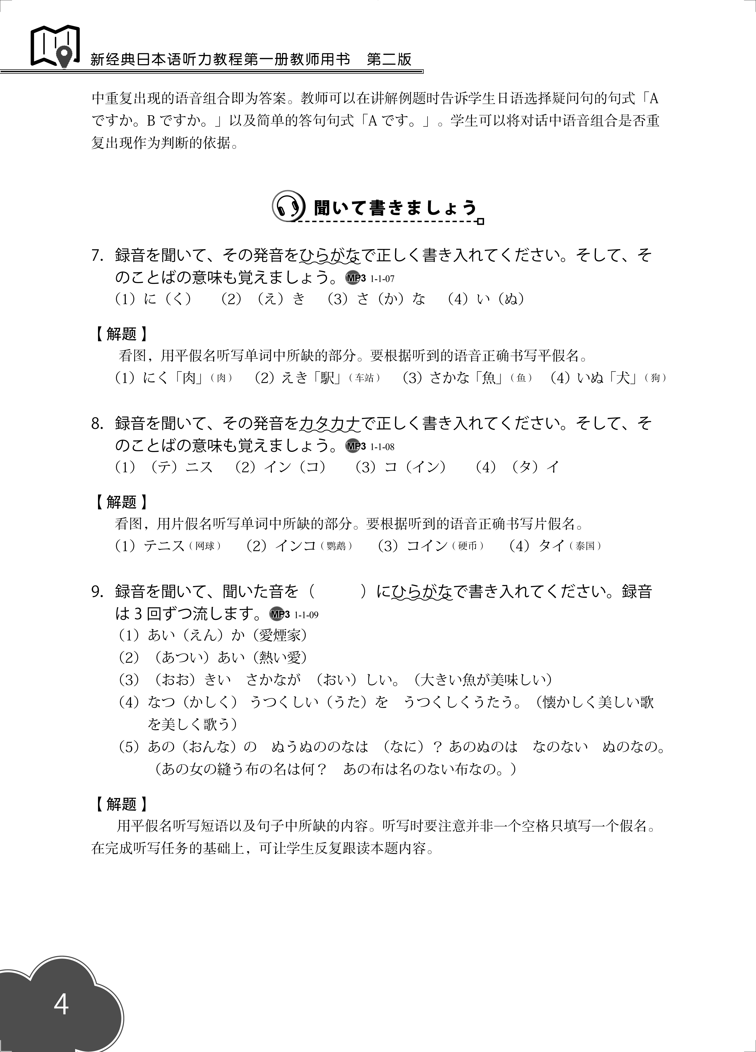
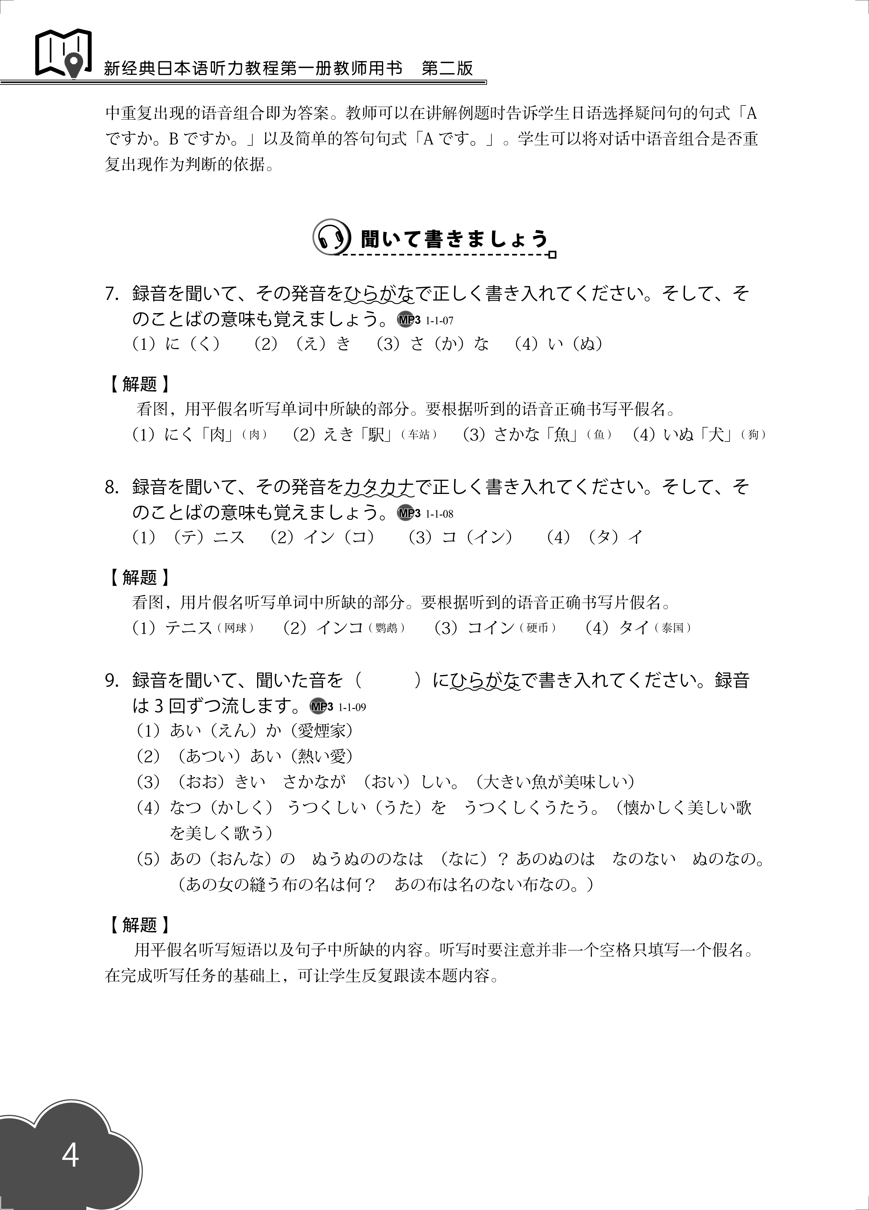
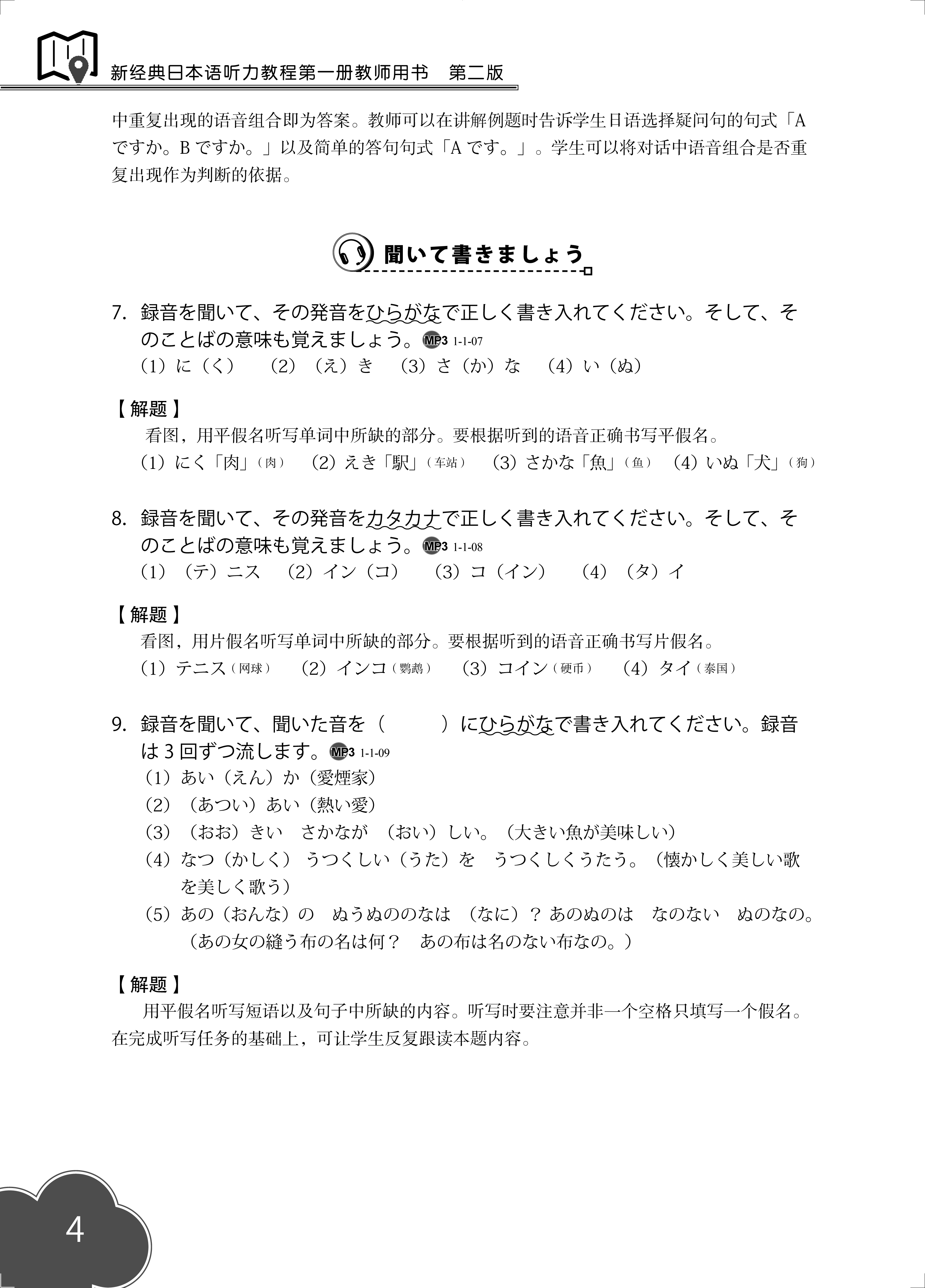
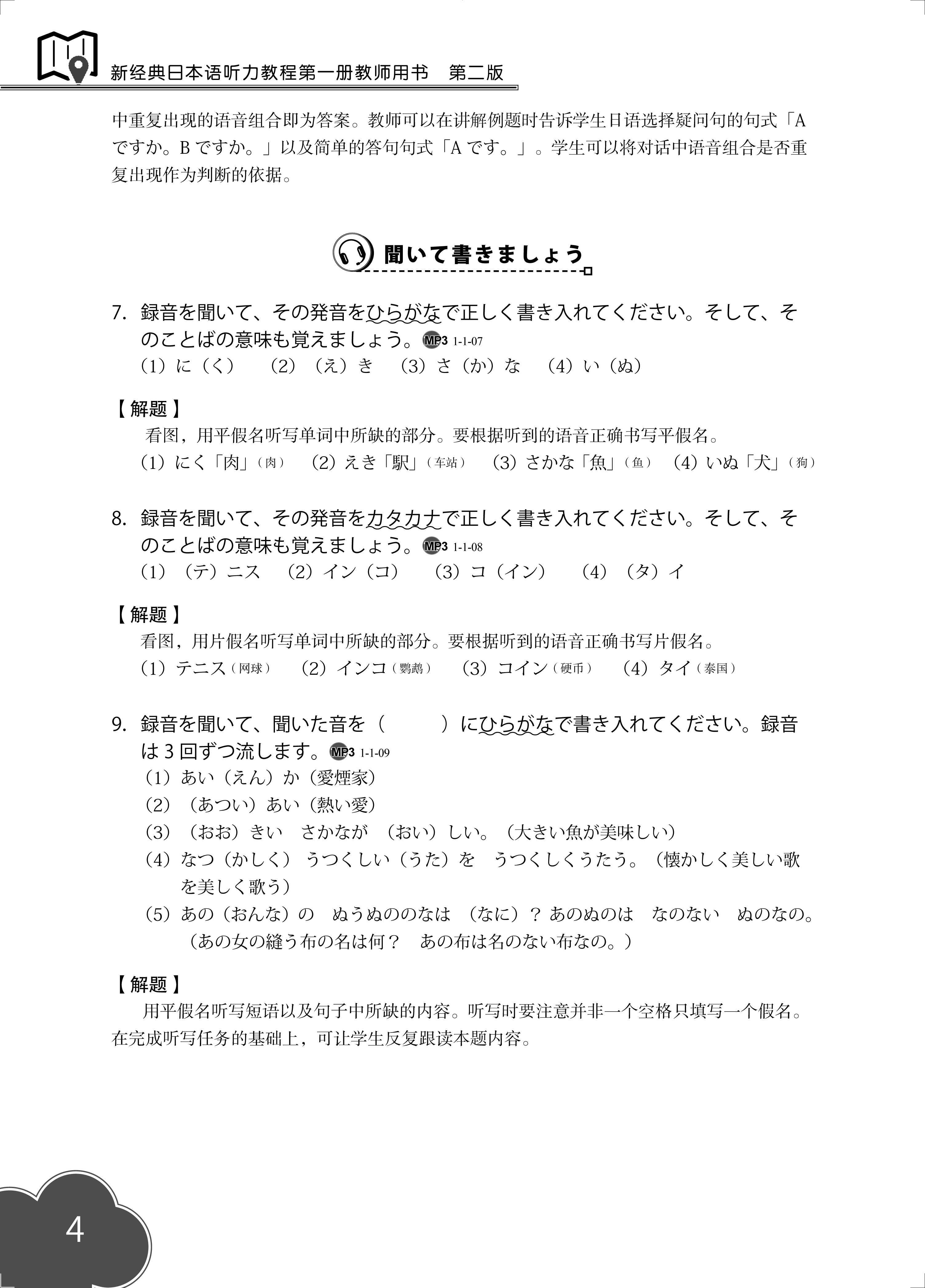
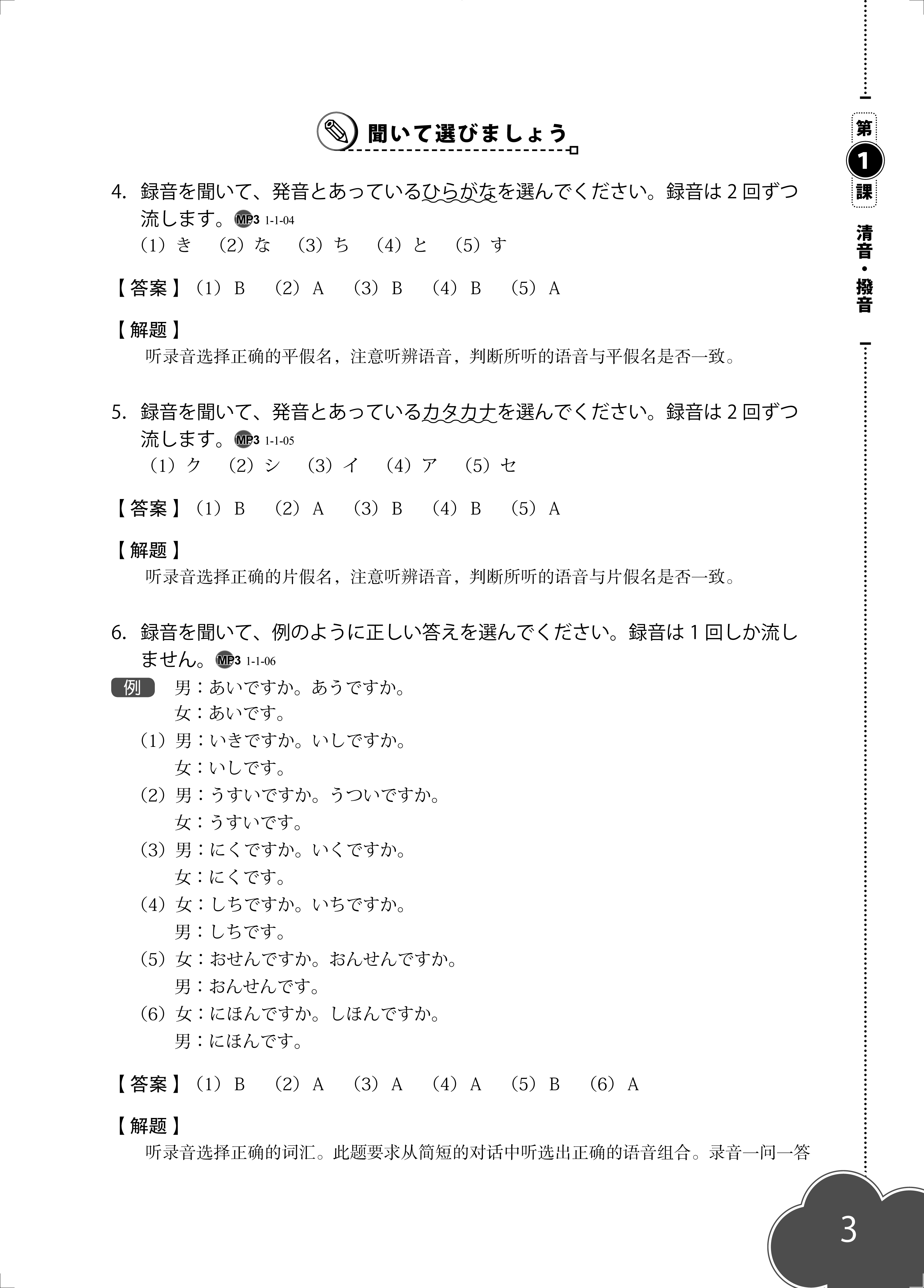
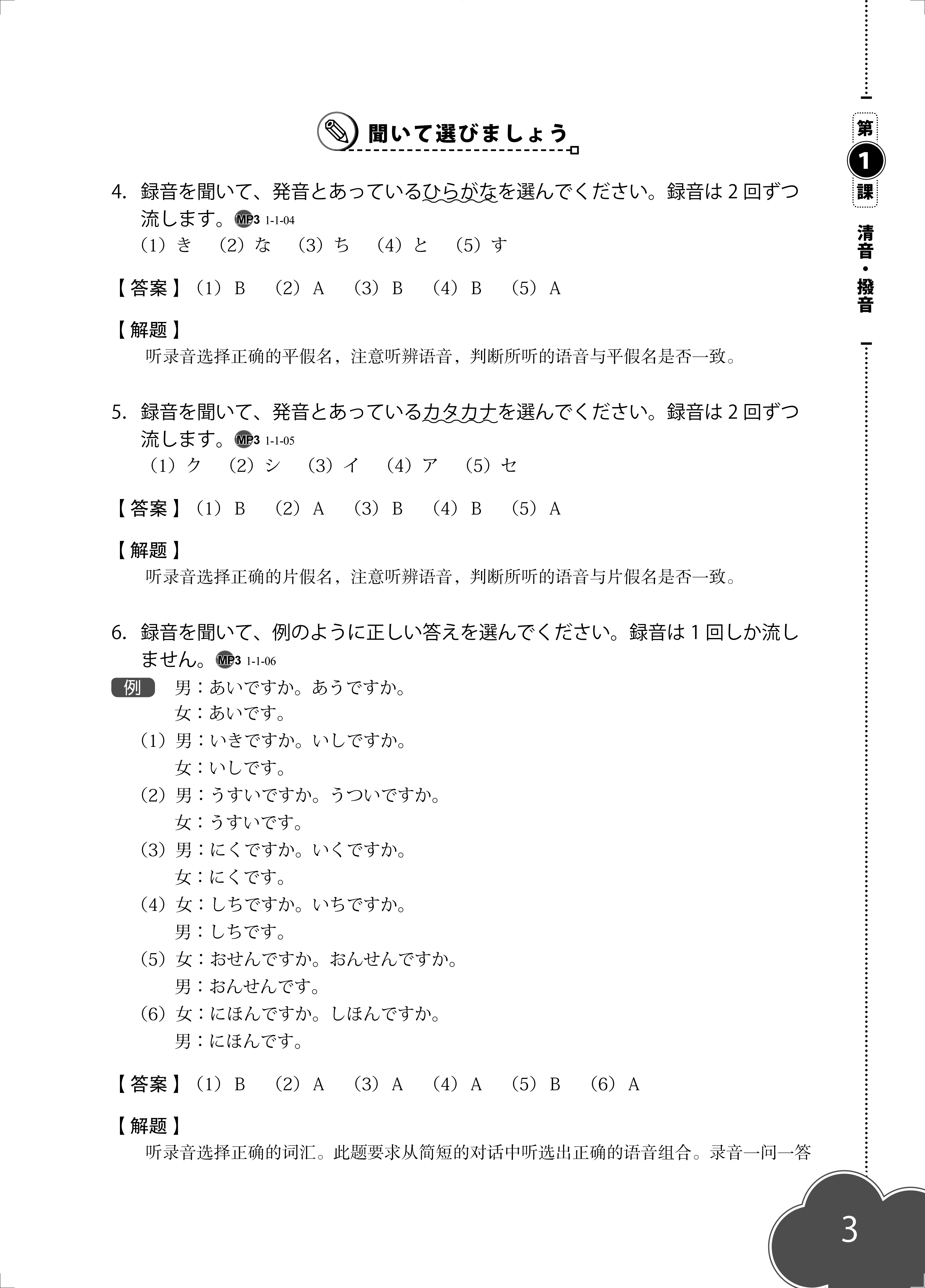
《新经典日本语听力教程第一册教师用书(第二版)》本套教材分别设计了"听辨""听选""听写""跟读""试说""听译"等环节,强化语言输入与输出的衔接,以"写、说、译"来促进学生听解能力的培养,*终实现提高语言综合运用能力的教学目标。
内容介绍
《新经典日本语听力教程第一册教师用书(第二版)》作为《新经典日本语听力教程第一册(第二版)》的教学指导用书,在内容结构上与学生用书保持一致。教师用书中首先对语音训练和基础训练的录音原文及参考答案进行了整理。在听选模块、听写模块(除文章填空题)中,对代表性的题目在答案后给出了详细的解题思路和说明,以供使用教材的授课教师结合题目的难点或重点进行讲解,也可以帮助自学者在无法独立完成解题时参看。解析部分中,编者结合相应题目的内容,提供了一些与日本文化或社会相关的知识,教师授课时可根据需要对学生进行说明或补充,通过语言学习增进对对象国文化、社会的了解,拓展学习者的知识面,*终提高学生语言的综合运用能力。
样张
相关下载
精品推荐
综合语种教育出版分社

日语
俄语
德语
法语
西班牙语
阿拉伯语
韩语








