模板文件[/Site/edu/theme/include/top2.tp]未解析
编辑推荐
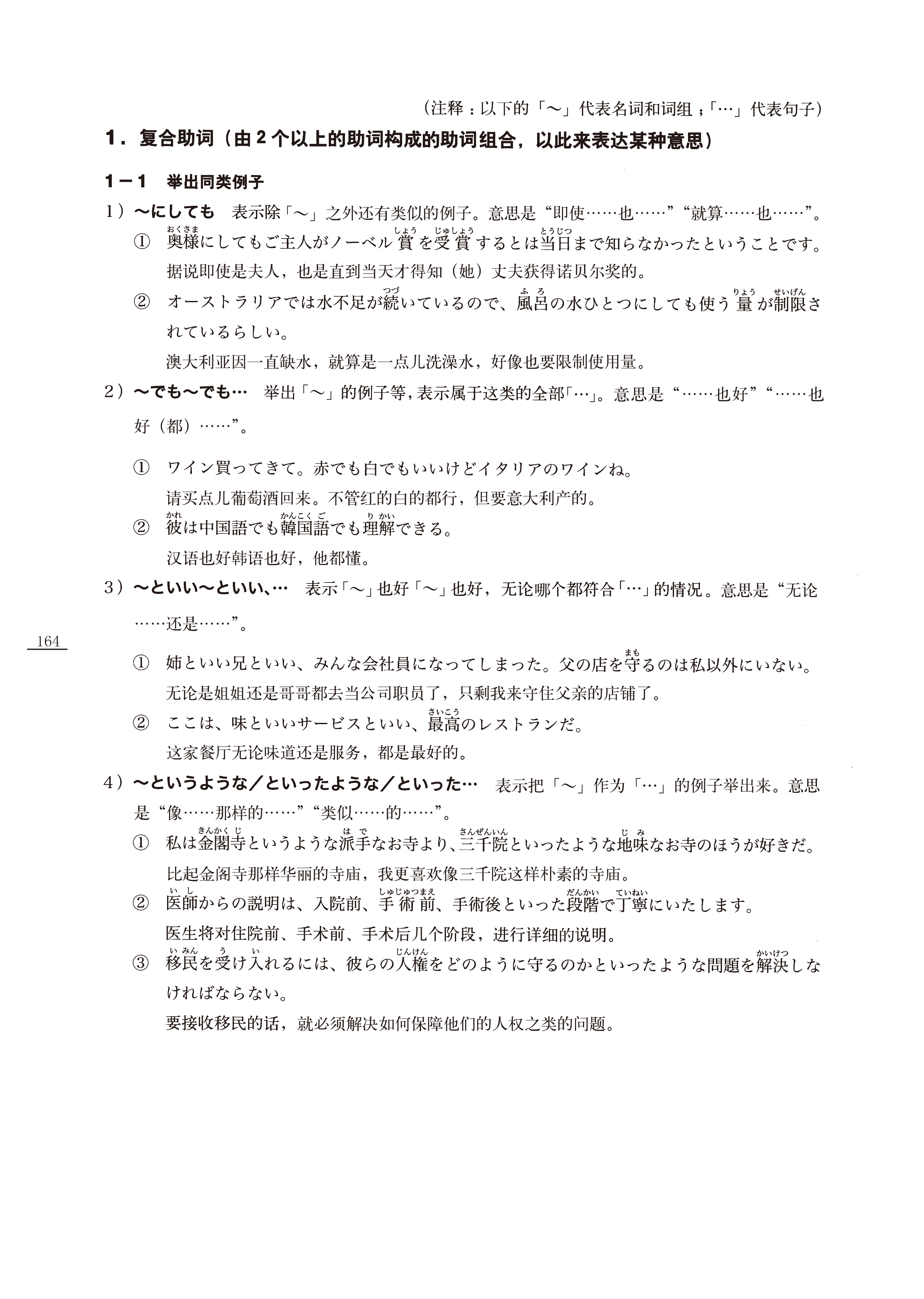
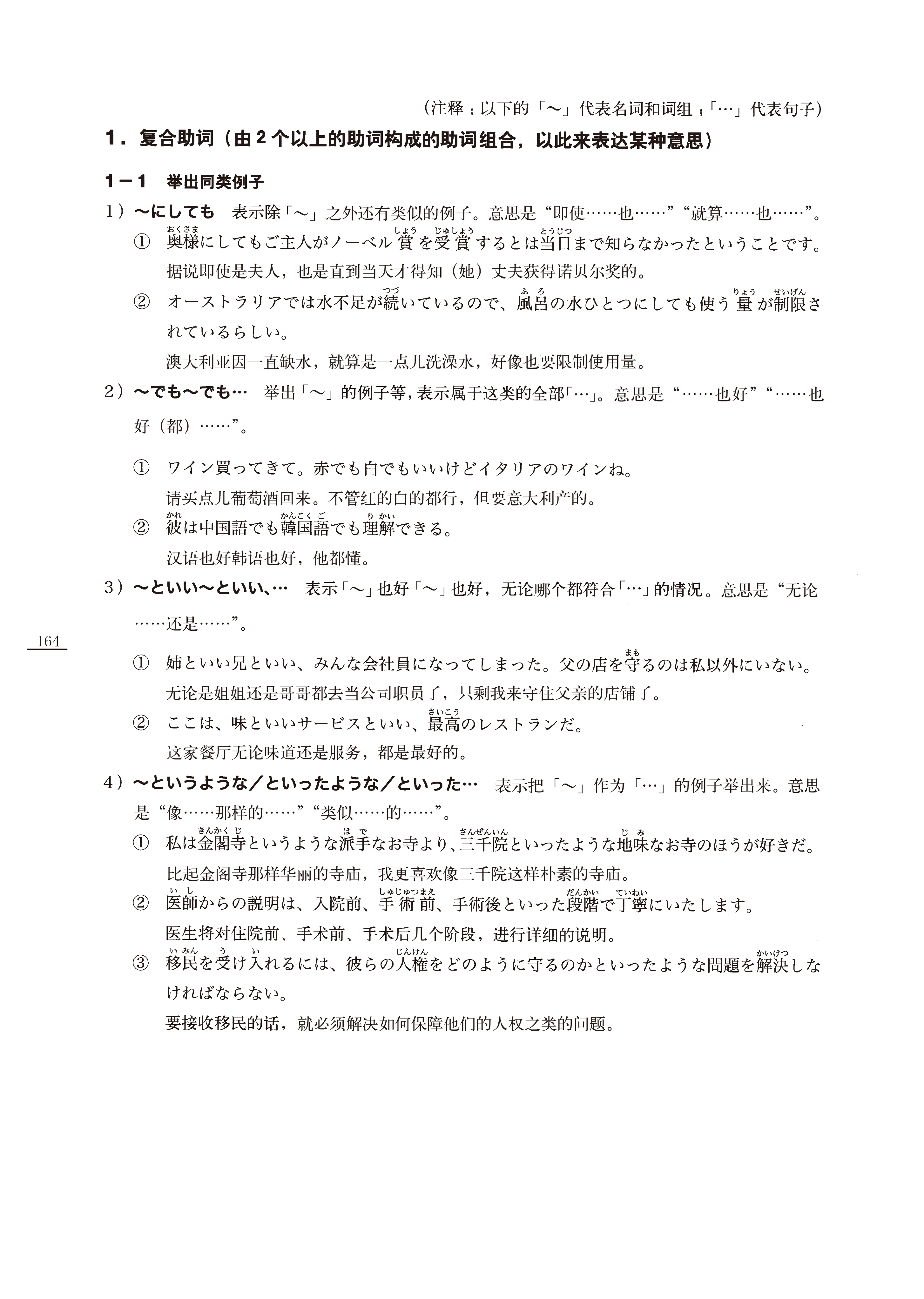
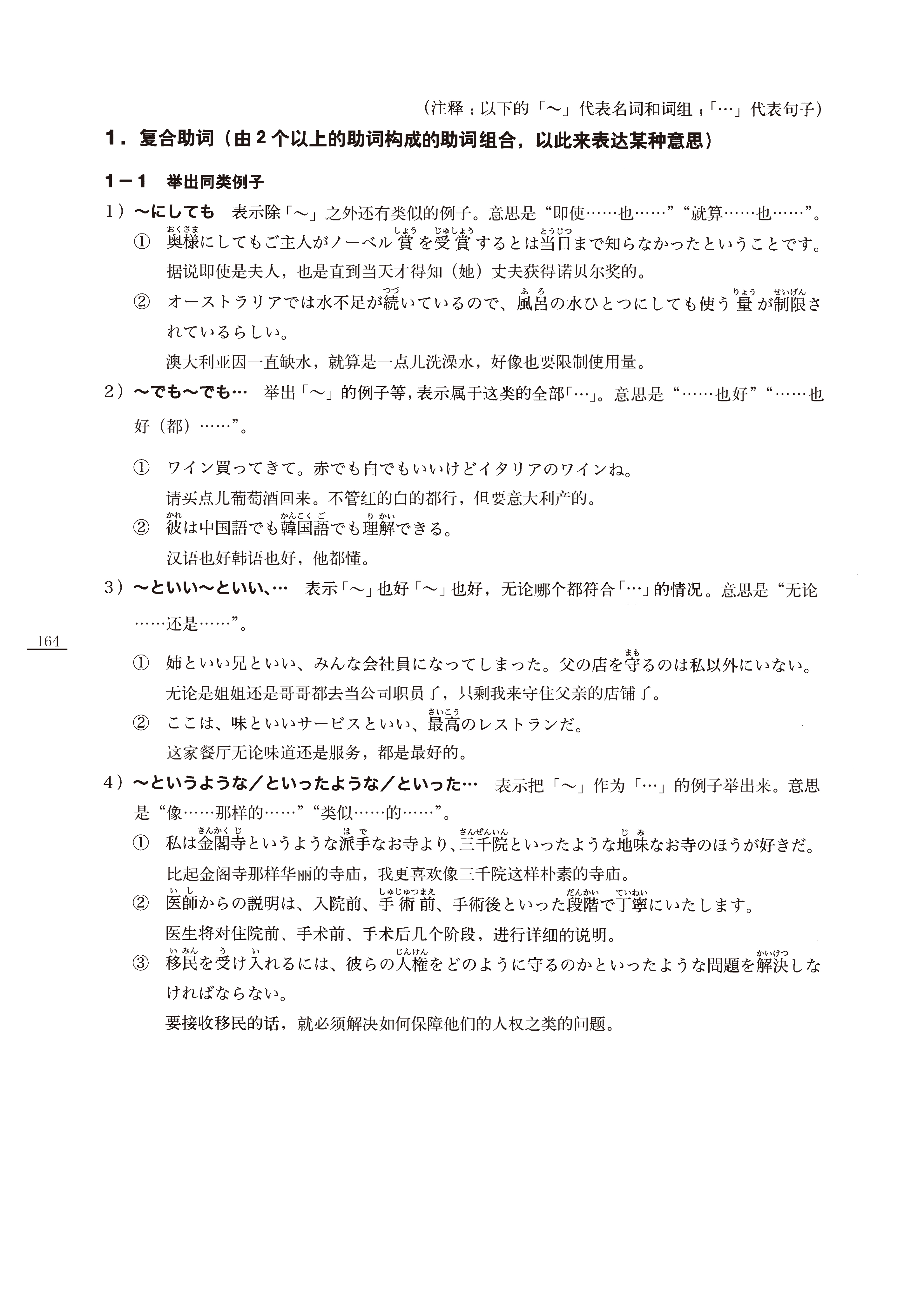
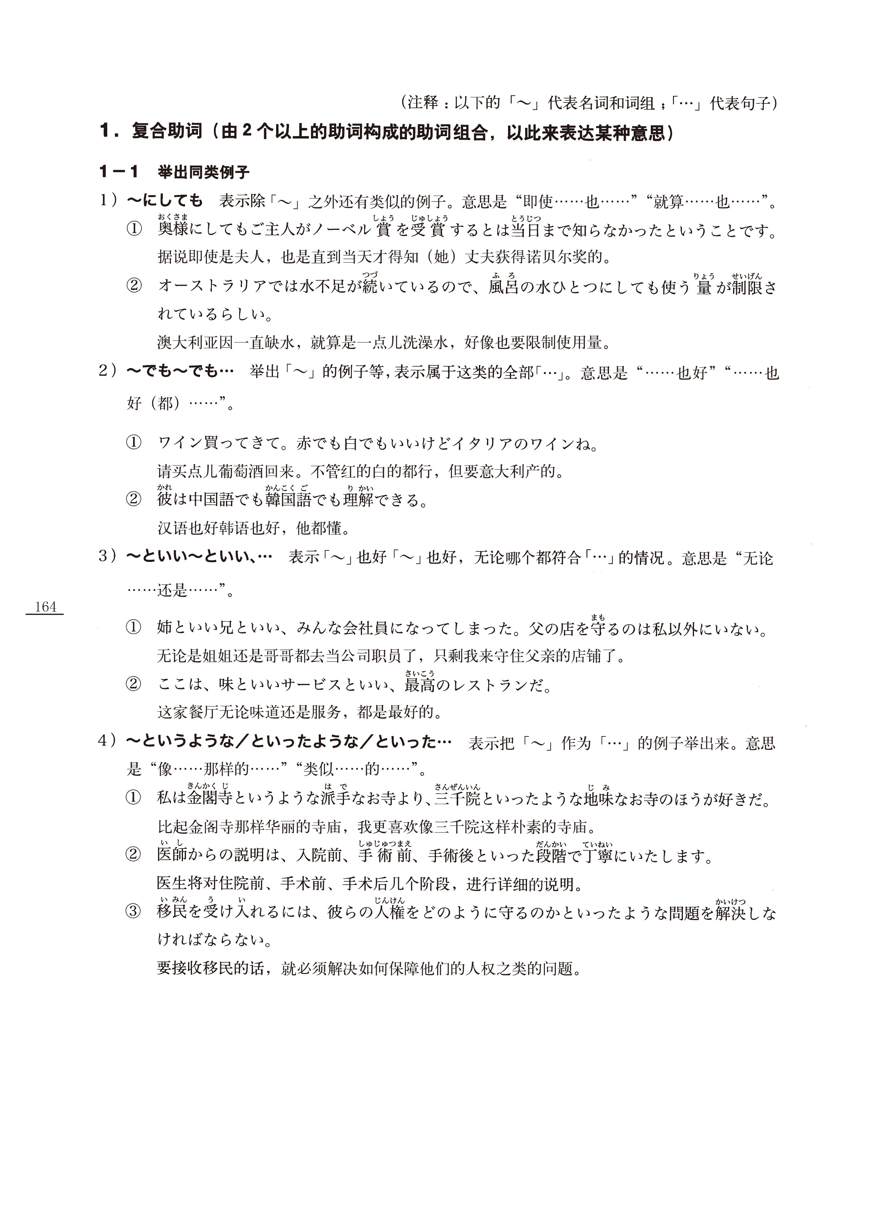
《大家的日语中级2学习辅导用书》是《大家的日语中级2》的配套辅导用书,《大家的日语中级2:MP3版》是继《大家的日语中级1:MP3版》之后策划、编写的一本中级综合日语教材,教学目标是培养学习者在从中级跨入高级时,应具备的相应的听说读写等综合语言能力和自主学习能力。《大家的日语中级2:MP3版》各课的结构与此前出版的各书相比,内容的编排顺序有所不同,主要是考虑到学习者进入中级后期,需要进行立竿见影的拓展练习。因此,本书各课的内容是按读与写、听与说、语法与练习、练习题的顺序排列。
内容介绍
《大家的日语中级2学习辅导用书》是《大家的日语中级2》的配套辅导用书,分为单词、语法部分来讲解。《大家的日语中级2:MP3版》是继《大家的日语中级1:MP3版》之后策划、编写的一本中级综合日语教材,教学目标是培养学习者在从中级跨入高级时,应具备的相应的听说读写等综合语言能力和自主学习能力。《大家的日语中级2:MP3版》各课的结构与此前出版的各书相比,内容的编排顺序有所不同,主要是考虑到学习者进入中级后期,需要进行立竿见影的拓展练习。因此,本书各课的内容是按读与写、听与说、语法与练习、练习题的顺序排列。读者对象为普通日语学习者。
样张
相关下载
精品推荐
综合语种教育出版分社

日语
俄语
德语
法语
西班牙语
阿拉伯语
韩语








