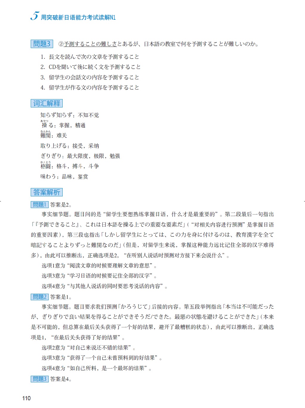
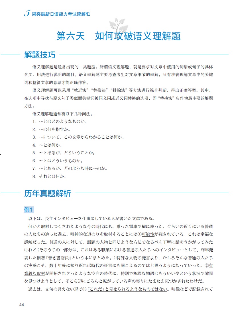
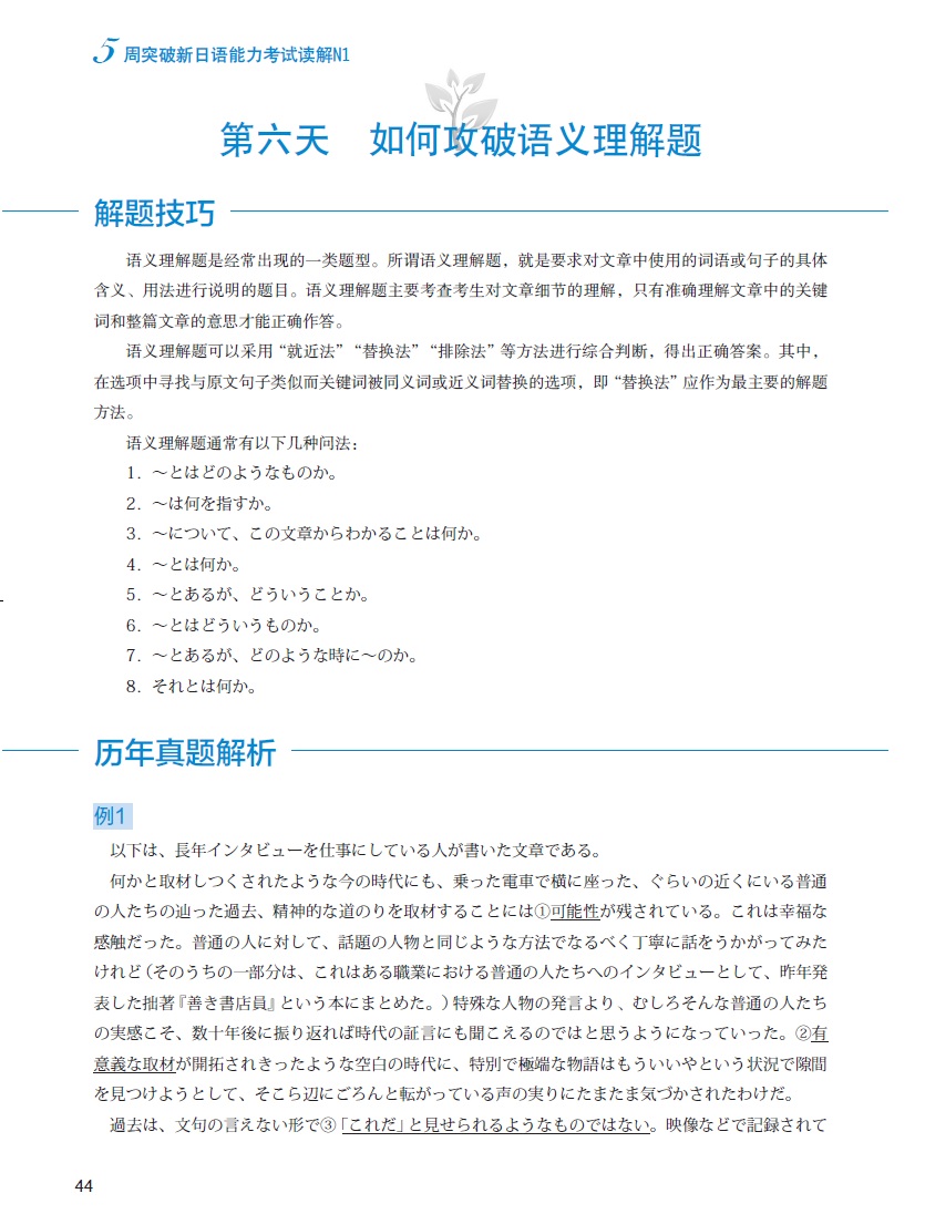
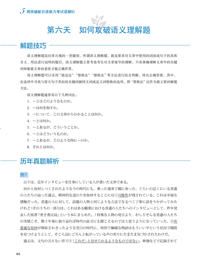
模板文件[/Site/edu/theme/include/top2.tp]未解析
编辑推荐
《5周突破新日语能力考试读解N1》N1读解考前必备指导手册!
1.全方位考点分析与解题对策,形成科学的解题思路;
2.思维导图详解例题,手把手传授解题技巧;
3.定制5周复习计划,读解能力提高只需35天;
4.选文贴合考纲,把握命题趋势;
5.深度解析每篇文章,扫码阅读全部译文;
6.16篇真题详解打好基础,63篇专项练习即学即练。
1.全方位考点分析与解题对策,形成科学的解题思路;
2.思维导图详解例题,手把手传授解题技巧;
3.定制5周复习计划,读解能力提高只需35天;
4.选文贴合考纲,把握命题趋势;
5.深度解析每篇文章,扫码阅读全部译文;
6.16篇真题详解打好基础,63篇专项练习即学即练。
内容介绍
《5周突破新日语能力考试读解N1》是由李晓东主编的新日语能力考试读解N1用书。本书编者以日本国际教育支援协会、日本国际交流基金会编著的《新日语能力考试指导概要版和试题例集(N1、N2、N3)》为依据,在认真研究了近五年读解真题后编成本书。本书把内容设定成5周的学习时间,共包含五个单元。第一单元总结了N1读解题的解题技巧,并辅助历年真题进行了细致的分析;第二至第五单元则分别对N1读解题的六大题型进行了详细讲解,并辅以大量练习。
样张
相关下载
5周突破新日语能力考试读解N1译文
下载次数:0
上传时间:2022/8/16 10:09:32
下载
214234234@qq.com
精品推荐
综合语种教育出版分社

日语
俄语
德语
法语
西班牙语
阿拉伯语
韩语








