模板文件[/Site/edu/theme/include/top2.tp]未解析
编辑推荐
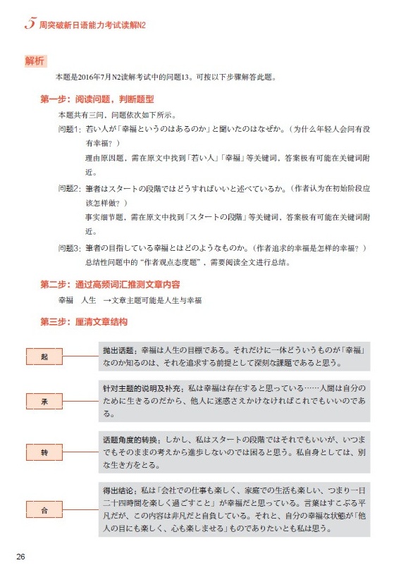
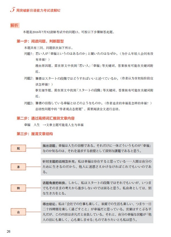
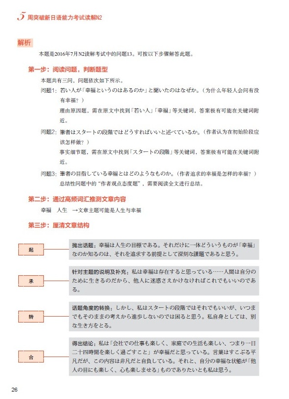
《5周突破新日语能力考试读解N2》 N2读解考前必备指导手册!
☆全方位考点分析,解题对策,形成科学的解题思路;
☆思维导图详解例题,手把手传授解题技巧;
☆定制5周复习计划,读解能力提高只需35天;
☆选文贴合考纲,把握命题趋势;
☆深度解析每篇文章,扫码阅读全部译文;
☆12篇真题详解打好基础,65篇专项练习即学即练。
☆全方位考点分析,解题对策,形成科学的解题思路;
☆思维导图详解例题,手把手传授解题技巧;
☆定制5周复习计划,读解能力提高只需35天;
☆选文贴合考纲,把握命题趋势;
☆深度解析每篇文章,扫码阅读全部译文;
☆12篇真题详解打好基础,65篇专项练习即学即练。
内容介绍
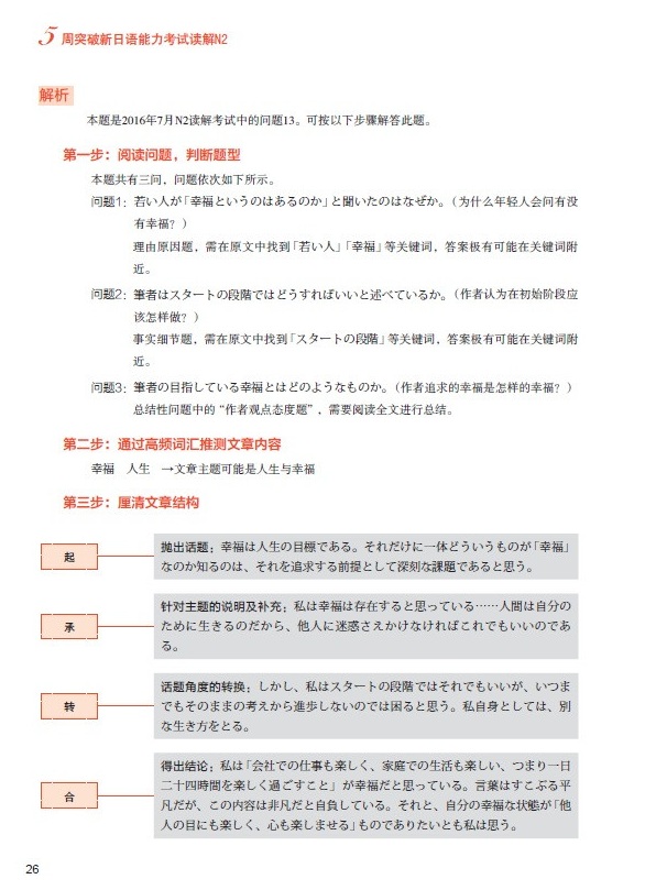
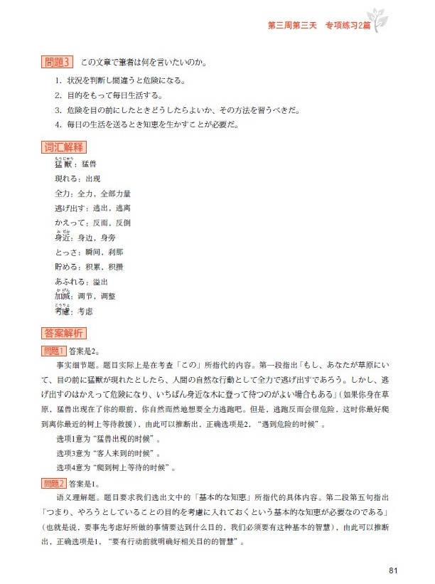
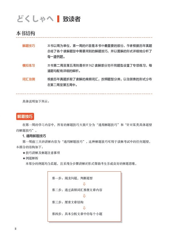
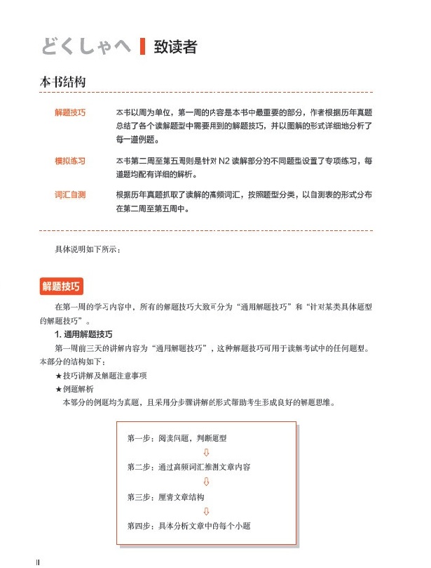
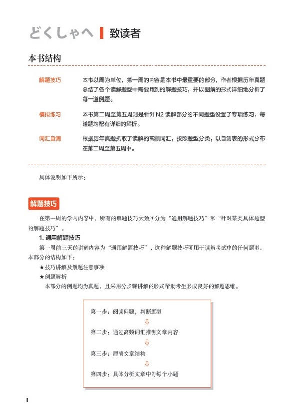
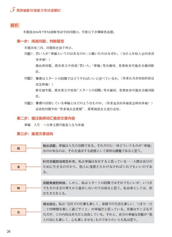
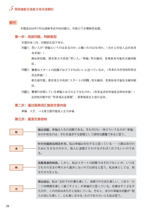
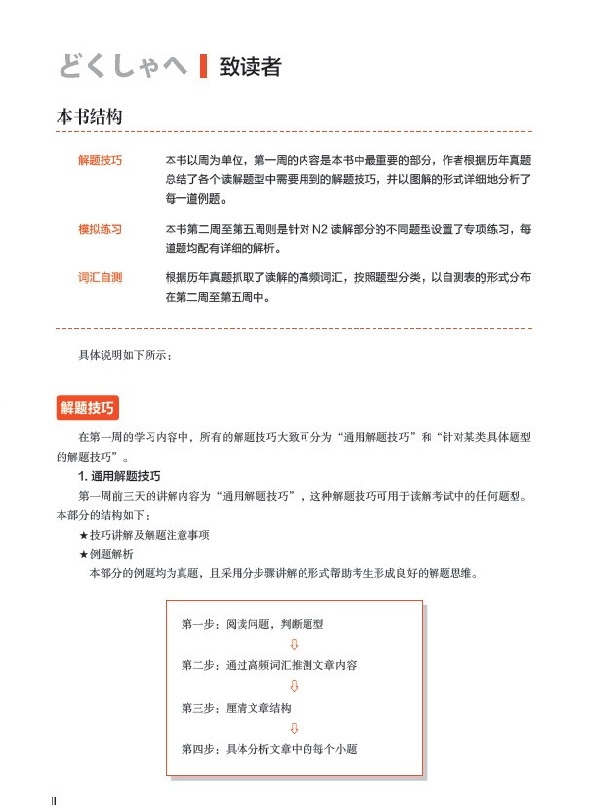
《5周突破新日语能力考试读解N2》是由李晓东主编的新日语能力考试读解N2用书。本书编者以日本国际教育支援协会、日本国际交流基金会编著的《新日语能力考试指导概要版和试题例集(N1、N2、N3)》为依据,在认真研究了近五年读解真题后编成本书。本书把内容设定成5周的学习时间,共包含五个单元。第一单元总结了N2读解题的解题技巧,并辅助历年真题进行了细致的分析;第二至第五单元则分别对N2读解题的五大题型进行了详细讲解,并辅以大量练习。
样张
相关下载
《5周突破新日语能力考试读解N2》译文
下载次数:0
上传时间:2025/11/24 15:08:01
下载
214234234@qq.com
精品推荐
综合语种教育出版分社

日语
俄语
德语
法语
西班牙语
阿拉伯语
韩语








