模板文件[/Site/edu/theme/include/top2.tp]未解析
编辑推荐
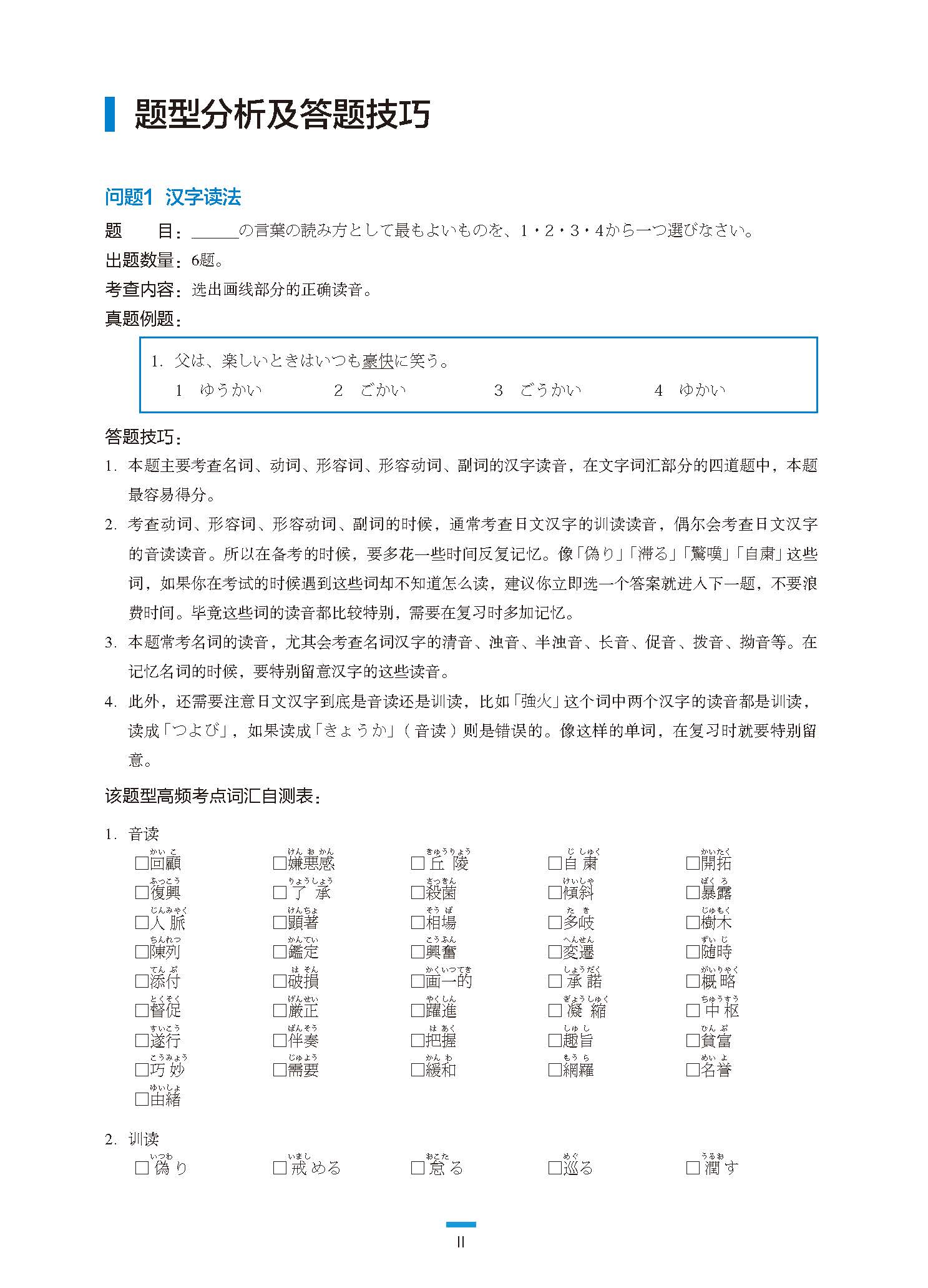
《5周突破新日语能力考试文字词汇经典1000题N1》N1文字词汇备考攻略,定制你专属的5周复习计划!
● 剖析4大题型考查要点,35天高效复习N2重难点单词;
● 有效利用复习时间,助考生记得快!答得对!
● 在题海中掌握技巧,在实战中查漏补缺。
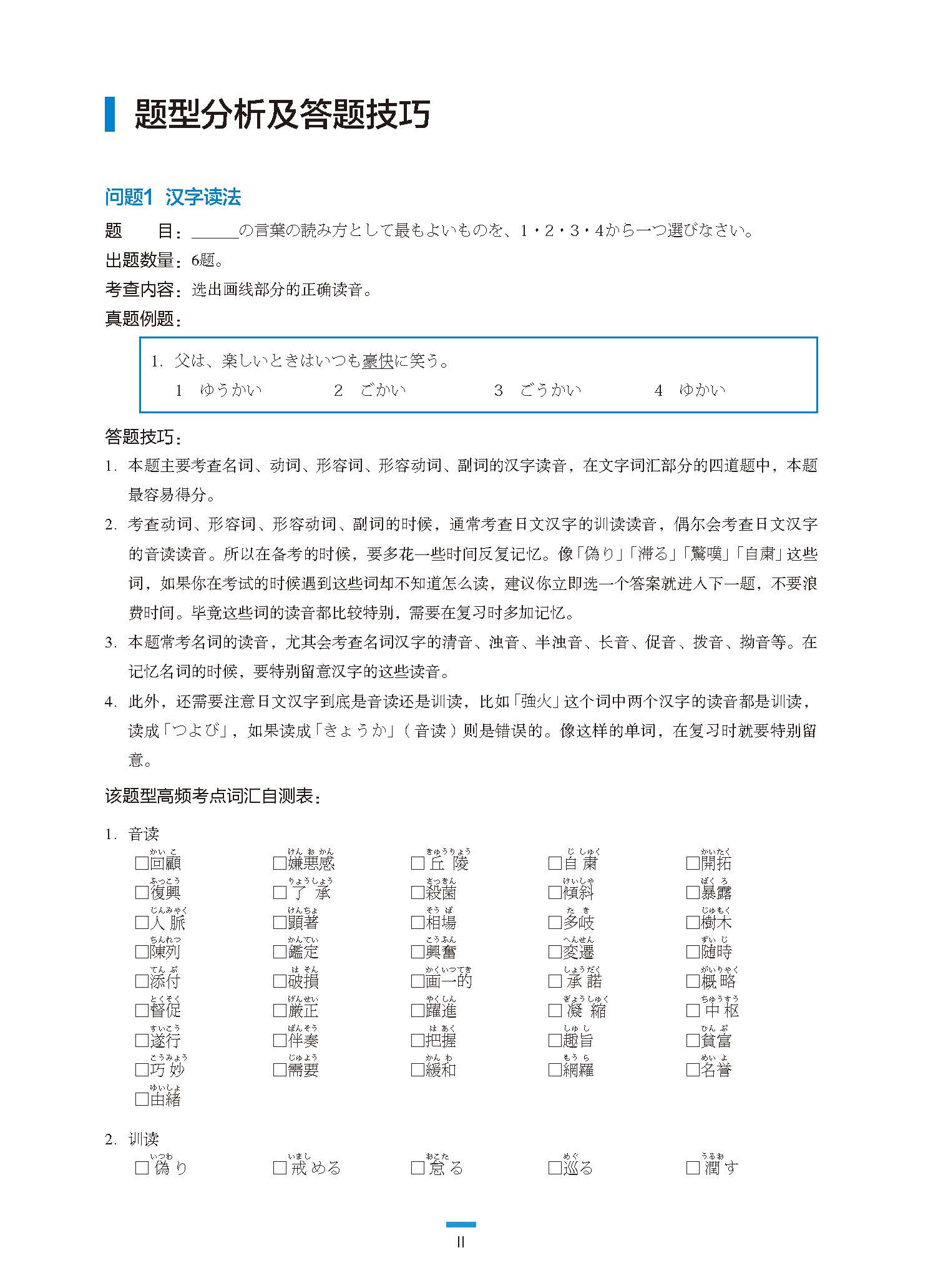
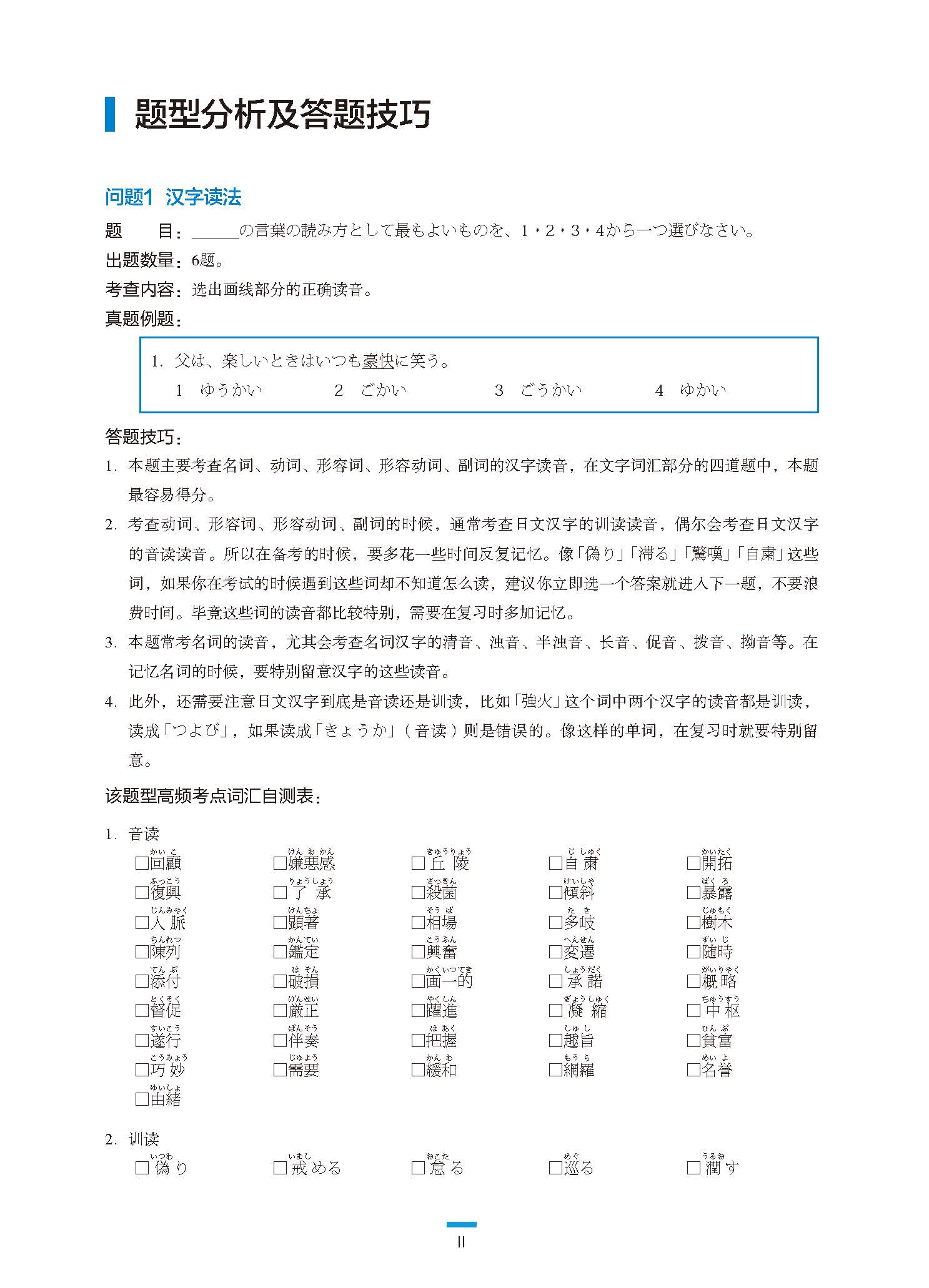
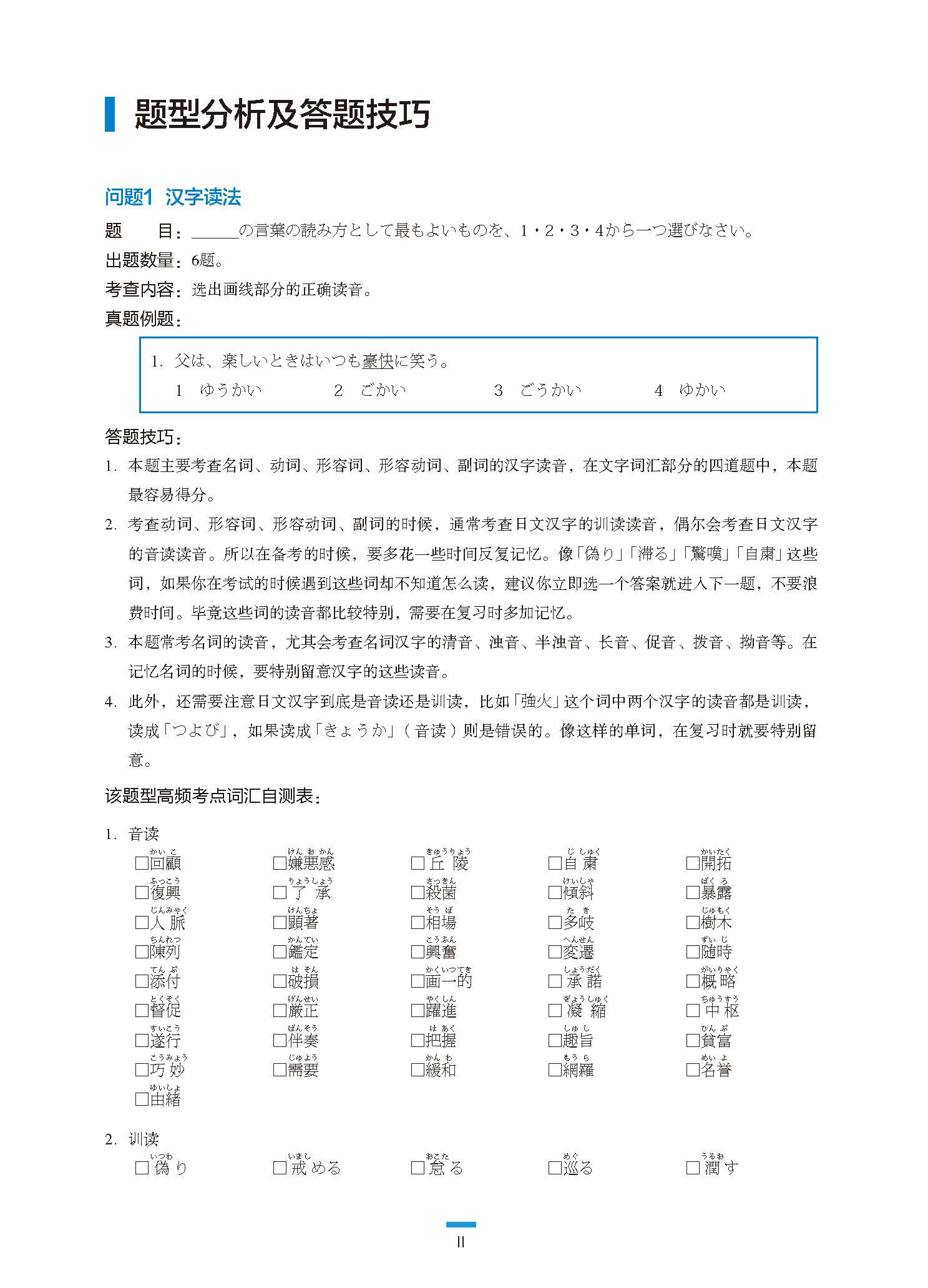
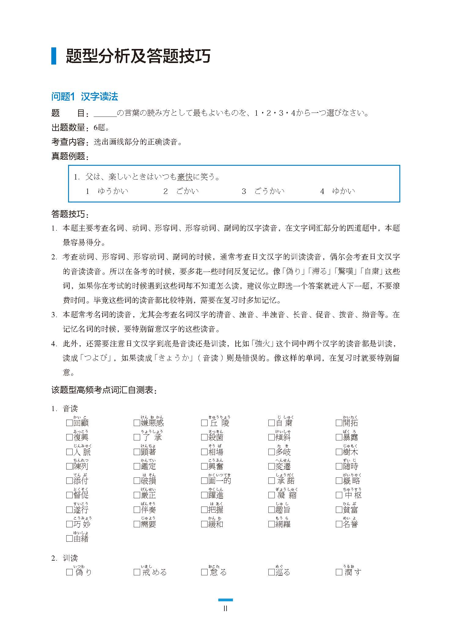
☆直击考场
● 剖析文字词汇部分4大题型,明确每道题的考查重点;
● 明确复习重心,帮助考生掌握科学的答题技巧;
● 通过「単語リスト」梳理高频考点,分题型记忆核心词汇。
☆专项练习
● 中日知名专家亲自审稿,讲解紧贴命题趋势;
● 由点及面,通过一道题复习多个知识点;
● 汲取考生反馈意见,增加难点题型的习题量;
● 每天攻破1~3 种题型,争取基础部分不丢分。
内容介绍
《5周突破新日语能力考试文字词汇经典1000题N1》是由李晓东主编的新日语能力考试文字词汇N1备考用书。本书把内容设定成5周的学习时间,共包含五个单元。本书针对新日语能力考试N1文字词汇部分的四大题型,分别编写了大量的练习题,将高频词汇融入选项中,反复训练,帮助学生加强对文字词汇的理解和记忆,并熟悉、掌握出题方式和考点。本书可以搭配《5周突破新日语能力考试文字词汇N1(第三版)》使用,将单词记忆和做题同步进行,提高复习效率。
样张
相关下载
精品推荐
综合语种教育出版分社

日语
俄语
德语
法语
西班牙语
阿拉伯语
韩语








