模板文件[/Site/edu/theme/include/top2.tp]未解析
编辑推荐
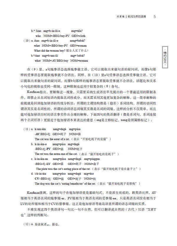
《高等日语教育(第7辑)》我们有幸邀请到了我国著名语言学家沈家煊先生为我们惠赐专稿——《名词为本的语言》,该篇作为本辑的特约论文是沈先生当下名词语言系列研究的最新成果,不仅让我们得以领略当代语言学家沈先生的宏阔视野、渊博学识以及高屋建瓴而又缜密求证的严谨文风,而且给我们广大日语研究者展示了一条可供借鉴的新路,即立足于语言事实,加强语言学理论的学习,同时还要加强日、英、汉语的比较研究。本辑选取日语学术界中坚力量的学者所撰写的具有学术前沿动态和学术价值的论文集结出版,力求学术性和专业性并举,实现与国内语言学界的融通对接、振兴日语研究。促进日语研究与普通语言学及其国内其他语言的研究的融合、接轨。
内容介绍
《高等日语教育(第7辑)》收录13篇日语研究方面的学术论文,分为日语教学研究、日语语言学研究、汉日对比研究等几部分,其中日语教学研究方面,有日语专业学生职业生涯成熟度研究、SPOC混合式教学实践研究、微课与日语实体教学融合模式研究等。语言学方面,收录6篇论文,有国内外语用迁移研究、日语近义词可视化分析、情态助动词「べきだ」的用法研究、女性职业称呼的流变及现状等。汉日对比研究共2篇,植物隐喻中"莲"的汉日对比研究及负面评价表达构式「Xない」的汉日对比研究。具有很高的学术价值。
样张
相关下载
精品推荐
综合语种教育出版分社

日语
俄语
德语
法语
西班牙语
阿拉伯语
韩语








