模板文件[/Site/edu/theme/include/top2.tp]未解析
编辑推荐
《5周突破高考日语核心考点》全面收录高考日语核心词汇和语法条目。将繁重的复习任务平均分配至每天,按照5周35天的复习计划,边复习边检测,助力词汇和语法复习查缺补漏、复习通关!真题演练、模拟题练习,培养考生应试实感!
内容介绍
《5周突破高考日语核心考点》内容设置上分为三大板块:词汇和语法和模拟题。
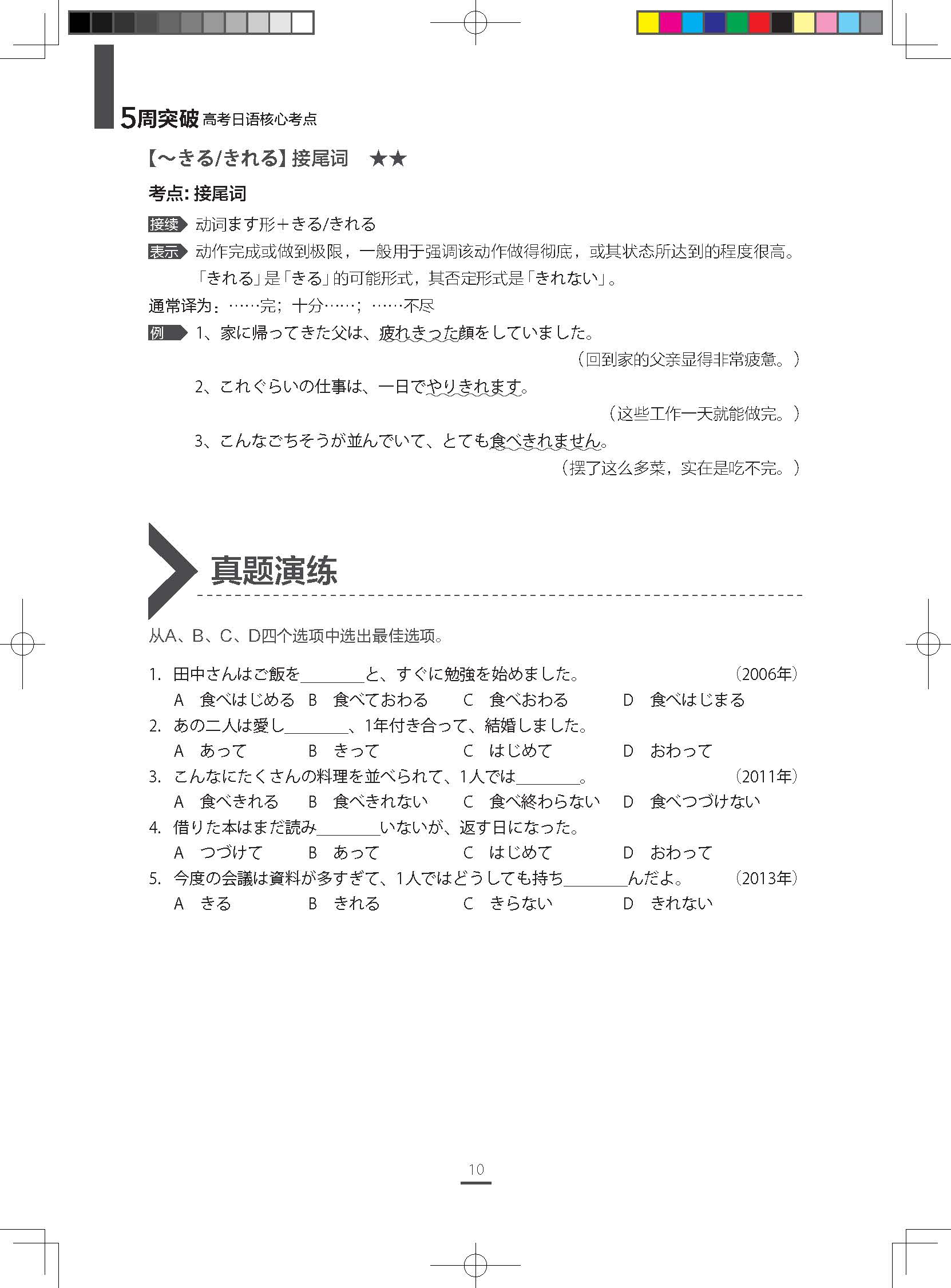
词汇方面:整合新课标与考纲中所列词汇,平均分配至每天(每天词汇表约收录80个单词)。设计思路为先复习再检测,即先对词汇进行扫盲式复习,列出单词表(汉字、假名、词性、词义、1到2个精简例句及翻译)。然后通过给汉字写假名和选择题的方式,让学生自测词汇掌握情况。如果检测出有没能彻底掌握的词汇,可在前面的词汇表里做上标记,以便下次针对性地巩固复习。
语法方面:将新课标与考纲中的语法条目,按照历年在高考试卷中出现的频率从高到低排序,以星级标记,分配至每天。通过列考点的方式解释语法,每个语法给出相应的高考真题,并配有答案解析(答案解析下载地址:http://ucreate.unipus.cn)。
模拟题:每天配有40道模拟选择题,让学习者针对性地进行刷题训练。
样张
相关下载
5周突破高考日语核心考点答案解析
下载次数:0
上传时间:2022/8/16 9:52:33
下载
214234234@qq.com
精品推荐
综合语种教育出版分社

日语
俄语
德语
法语
西班牙语
阿拉伯语
韩语








