模板文件[/Site/edu/theme/include/top2.tp]未解析
编辑推荐
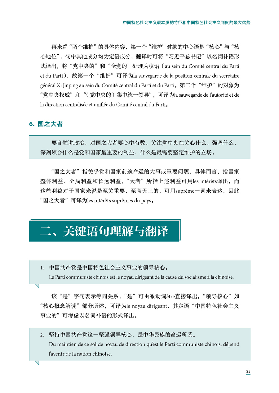
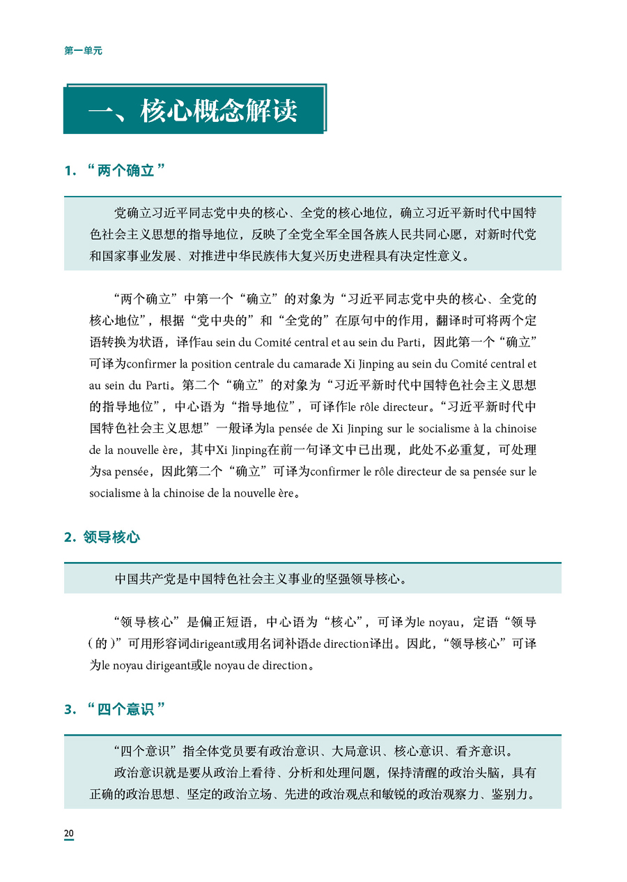
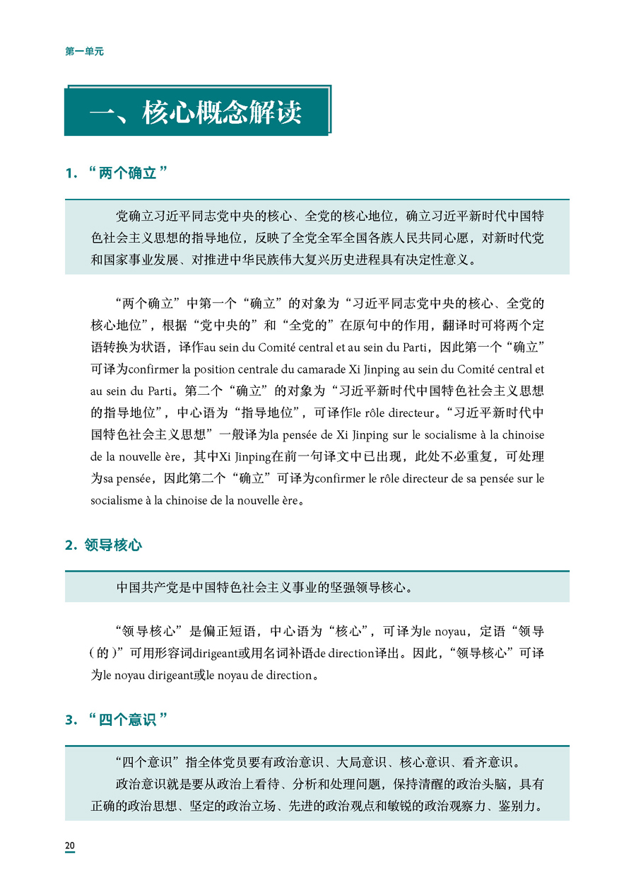
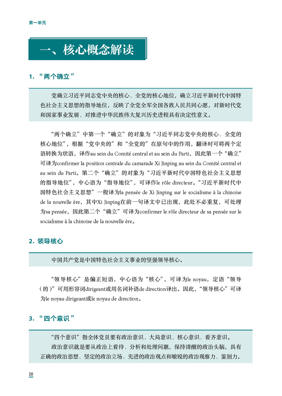
《汉法翻译教程》将习近平新时代中国特色社会主义思想的学习与汉法翻译能力的培养有机融合,实施价值塑造、知识传授和能力培养三位一体的课程思政理念。学生通过本教材的学习可以掌握时政文献汉法翻译的能力,同时提高用法语讲好中国故事的能力,推动中国更好走向世界,世界更好了解中国。
内容介绍
《汉法翻译教程》属于高等学校外国语言文学类专业“理解当代中国”系列教材法语系列教材,可供高校法语专业学生本科第5—8学期开设的汉法翻译课程使用。本教材以习近平新时代中国特色社会主义思想为纲,在系统学习与充分理解其思想内容的基础上,聚焦中国时政文献的翻译策略与实践。
样张
相关下载
法语系列教材前言
下载次数:0
上传时间:2025/11/4 9:22:30
《汉法翻译教程》编写说明
下载次数:0
上传时间:2025/11/4 9:22:30
《汉法翻译教程》目录及第一单元样章
下载次数:0
上传时间:2025/11/4 9:22:30
《汉法翻译教程》教师用书-第一单元
下载次数:0
上传时间:2025/11/4 9:22:30
《汉法翻译教程》教师用书-第二单元
下载次数:0
上传时间:2025/11/4 9:22:30
《汉法翻译教程》教师用书-第三单元
下载次数:0
上传时间:2025/11/4 9:22:30
《汉法翻译教程》教师用书-第四单元
下载次数:0
上传时间:2025/11/4 9:22:30
《汉法翻译教程》教师用书-第五单元
下载次数:0
上传时间:2025/11/4 9:22:30
《汉法翻译教程》教师用书-第六单元
下载次数:0
上传时间:2025/11/4 9:22:30
《汉法翻译教程》教师用书-第七单元
下载次数:0
上传时间:2025/11/4 9:22:30
《汉法翻译教程》教师用书-第八单元
下载次数:0
上传时间:2025/11/4 9:22:30
《汉法翻译教程》教师用书-第九单元
下载次数:0
上传时间:2025/11/4 9:22:30
《汉法翻译教程》教师用书-第十单元
下载次数:0
上传时间:2025/11/4 9:22:30
《汉法翻译教程》课件-绪论
下载次数:0
上传时间:2025/11/4 9:22:31
《汉法翻译教程》课件-第一单元
下载次数:0
上传时间:2025/11/4 9:22:31
《汉法翻译教程》课件-第二单元
下载次数:0
上传时间:2025/11/4 9:22:31
《汉法翻译教程》课件-第三单元
下载次数:0
上传时间:2025/11/4 9:22:31
《汉法翻译教程》课件-第四单元
下载次数:0
上传时间:2025/11/4 9:22:31
《汉法翻译教程》课件-第五单元
下载次数:0
上传时间:2025/11/4 9:22:31
《汉法翻译教程》课件-第六单元
下载次数:0
上传时间:2025/11/4 9:22:31
《汉法翻译教程》课件-第七单元
下载次数:0
上传时间:2025/11/4 9:22:31
《汉法翻译教程》课件-第八单元
下载次数:0
上传时间:2025/11/4 9:22:31
《汉法翻译教程》课件-第九单元
下载次数:0
上传时间:2025/11/4 9:22:31
《汉法翻译教程》课件-第十单元
下载次数:0
上传时间:2025/11/4 9:22:31
新书速递
综合语种教育出版分社

日语
俄语
德语
法语
西班牙语
阿拉伯语
韩语





