模板文件[/Site/edu/theme/include/top2.tp]未解析
编辑推荐
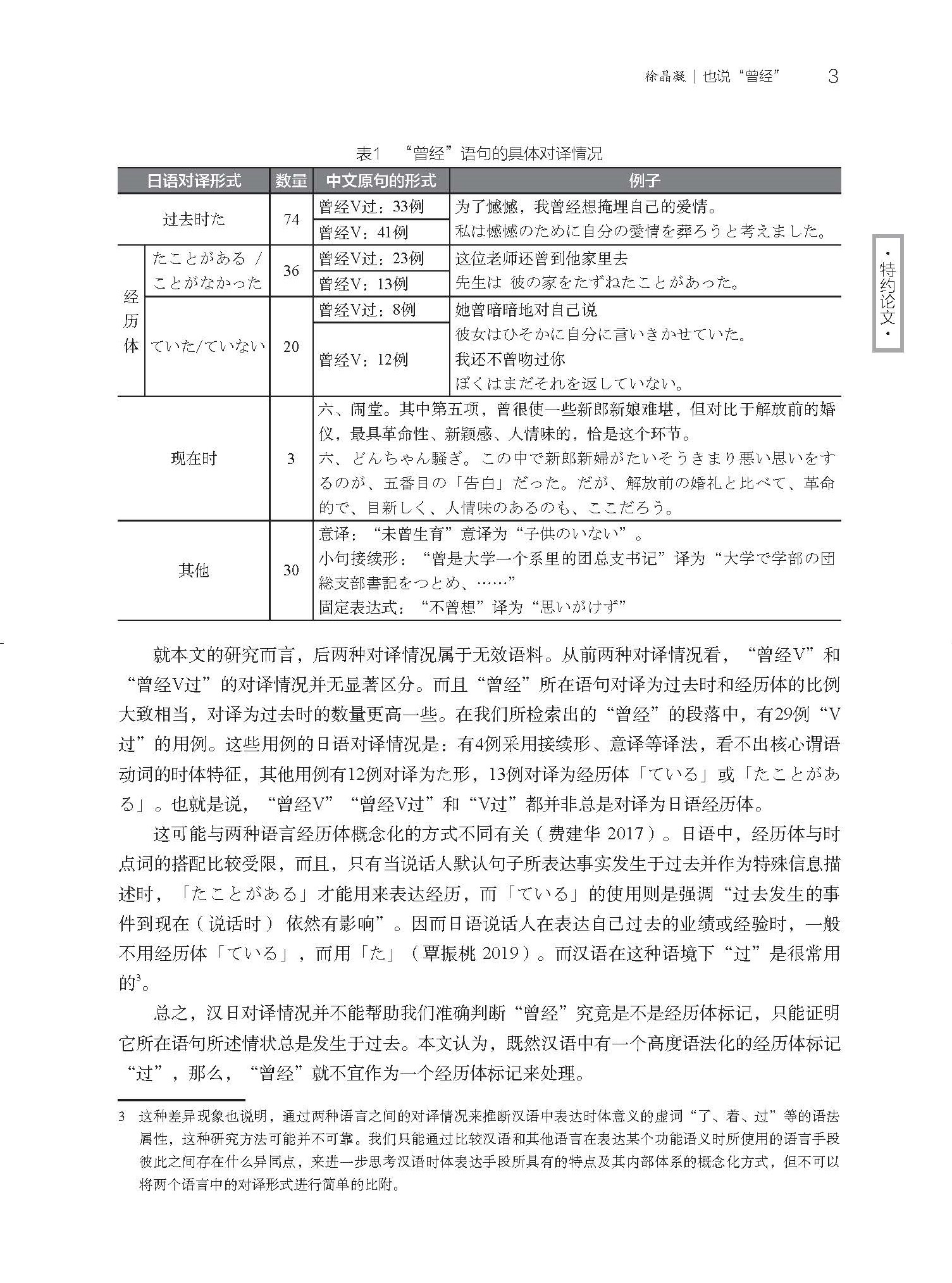
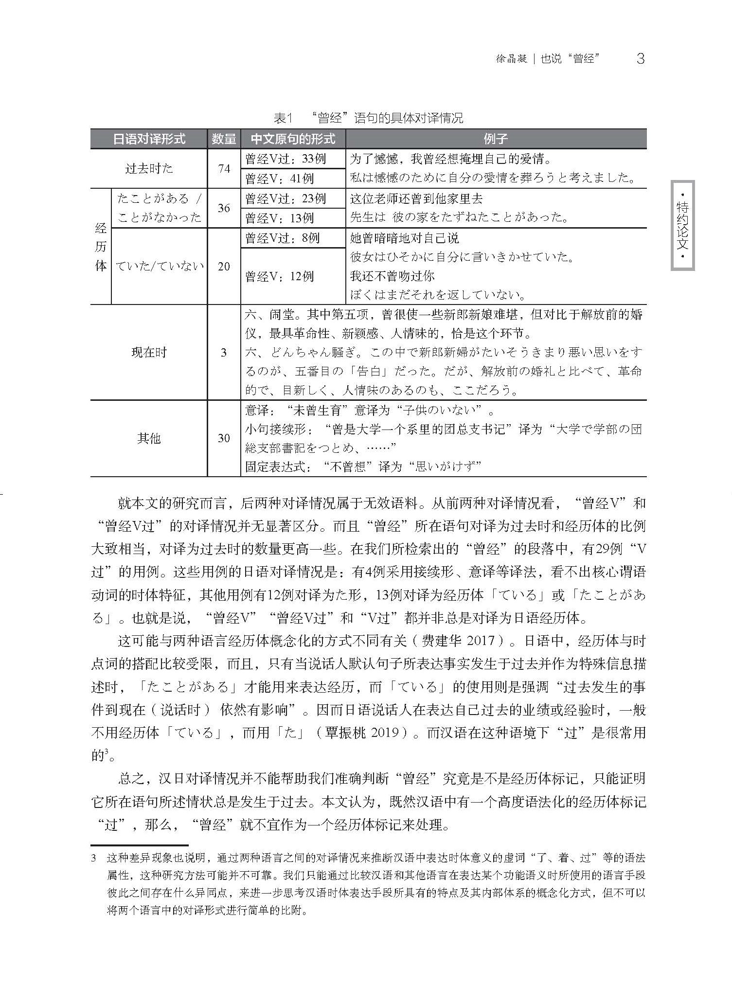
《高等日语教育(第8辑)》选取日语学术界中坚力量的学者所撰写的具有学术前沿动态和学术价值的论文集结出版,力求学术性和专业性并举,实现与国内语言学界的融通对接、振兴日语研究。促进日语研究与普通语言学及其国内其他语言的研究的融合、接轨。
内容介绍
《高等日语教育(第8辑)》收录13篇日语研究方面的学术论文,分为日语教学研究、日语语言学研究、汉日对比研究等几部分,其中日语教学研究方面,有中国日语学习者的拟声拟态词音韵感知研究、基于认知视角下的日语形容词教学探析、跨文化视域下基础日语教材研究等。语言学方面,有认知语言学在日本的发展综述、现代日语复合动词研究、"副词+の+名词"结构的考察研究、「に」格名词与动词的关系义研究等。汉日对比研究是基于语料库的「X+過ぎる」和"过于+X"句式对比研究等,具有很高的学术价值。
样张
相关下载
精品推荐
综合语种教育出版分社

日语
俄语
德语
法语
西班牙语
阿拉伯语
韩语








