模板文件[/Site/edu/theme/include/top2.tp]未解析
编辑推荐
《放心听日语基础篇上学习辅导用书》的特点为:
1.本书为全日文,授课教师可使用本书作为教师用书对学生进行指导。
2.建议与主教材配套使用。
3.对主教材中的重点用法进行了详细的对比和讲解。
内容介绍
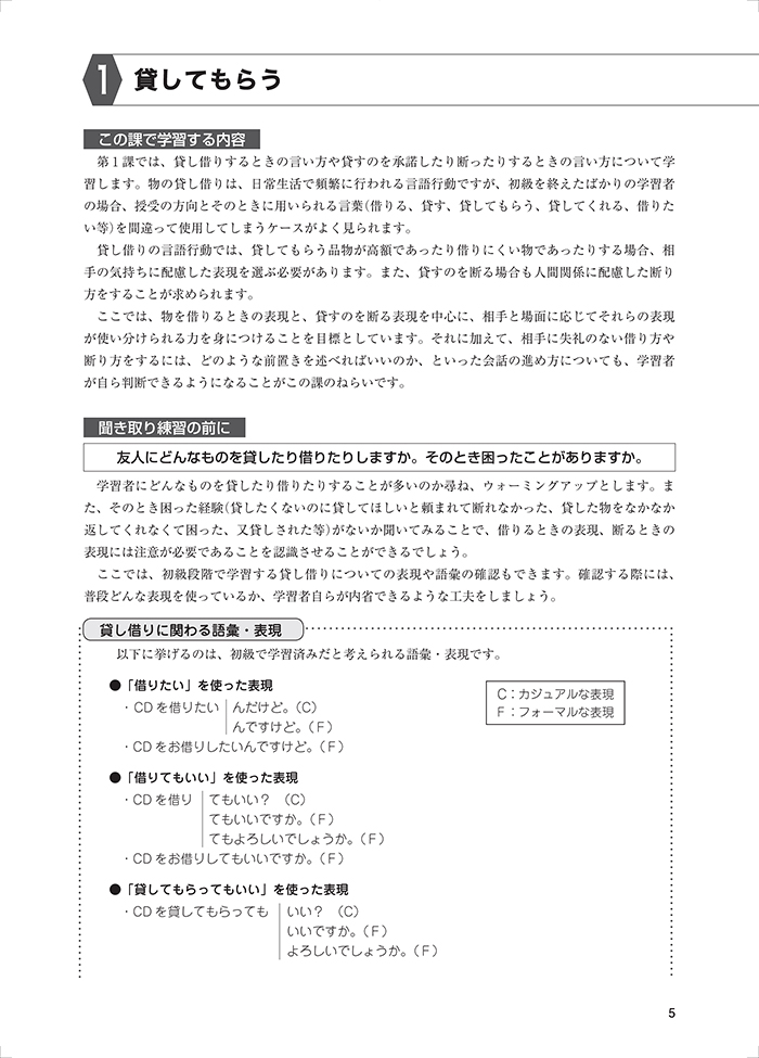
《放心听日语基础篇上学习辅导用书》由日本黑潮出版社引进(原版教材为“日本語生中継”),属于《放心听日语》系列,是《放心听日语基础篇上》的学习辅导用书,适合日语能力考试N4水平的学习者学习。本书为主教材的学习辅导用书,共10课,全日文,就主教材每课的学习内容、听力练习注意要点、重要表达方式、重点词汇等进行学习指导,还配有一定的练习题目。学习者可利用本书原汁原味的日文讲解来更好地理解、学习教材,提高日语听说、阅读能力。
样张
相关下载
精品推荐
综合语种教育出版分社

日语
俄语
德语
法语
西班牙语
阿拉伯语
韩语








