模板文件[/Site/edu/theme/include/top2.tp]未解析
编辑推荐
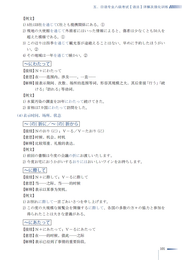
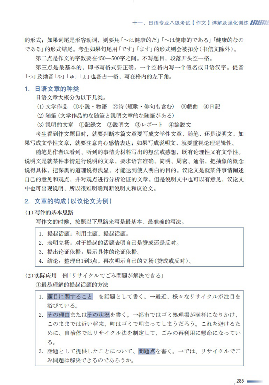
《日语专业八级考试综合辅导与强化训练》为日语专业学生八级考试的备考用书、教师的专业八级辅导和讲解用书,同时它也是一本日语专业高级阶段的综合语言知识手册。各大知识点分类讲解、专项突破,助力考生在复习中提炼考试要点;基础练习与真题详解相结合,在实战中活用解题技巧。
内容介绍
《日语专业八级考试综合辅导与强化训练》为日语专业学生八级考试的备考用书、教师的专业八级辅导和讲解用书,同时它也是一本日语专业高级阶段的综合语言知识手册。本书对《全国高等院校日语专业基础阶段教学大纲》以及《高校日语专业八级考试大纲》中要求的文字、词汇、语法、听力、阅读等知识进行了全面详细的介绍和讲解说明,内容全面、讲解详尽、练习丰富。
样张
相关下载
精品推荐
综合语种教育出版分社

日语
俄语
德语
法语
西班牙语
阿拉伯语
韩语








