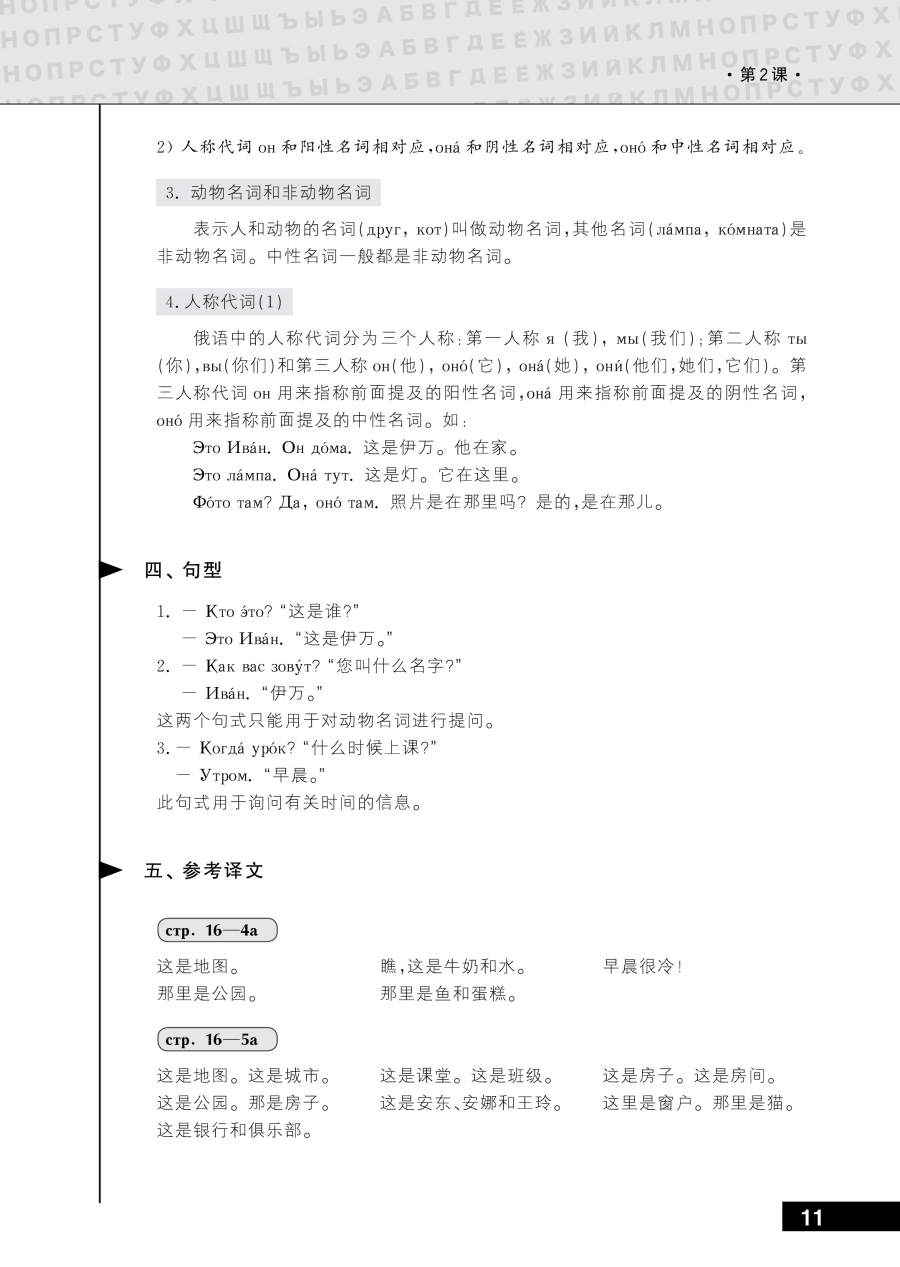
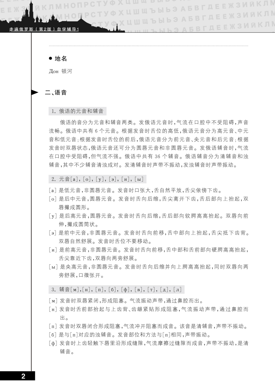
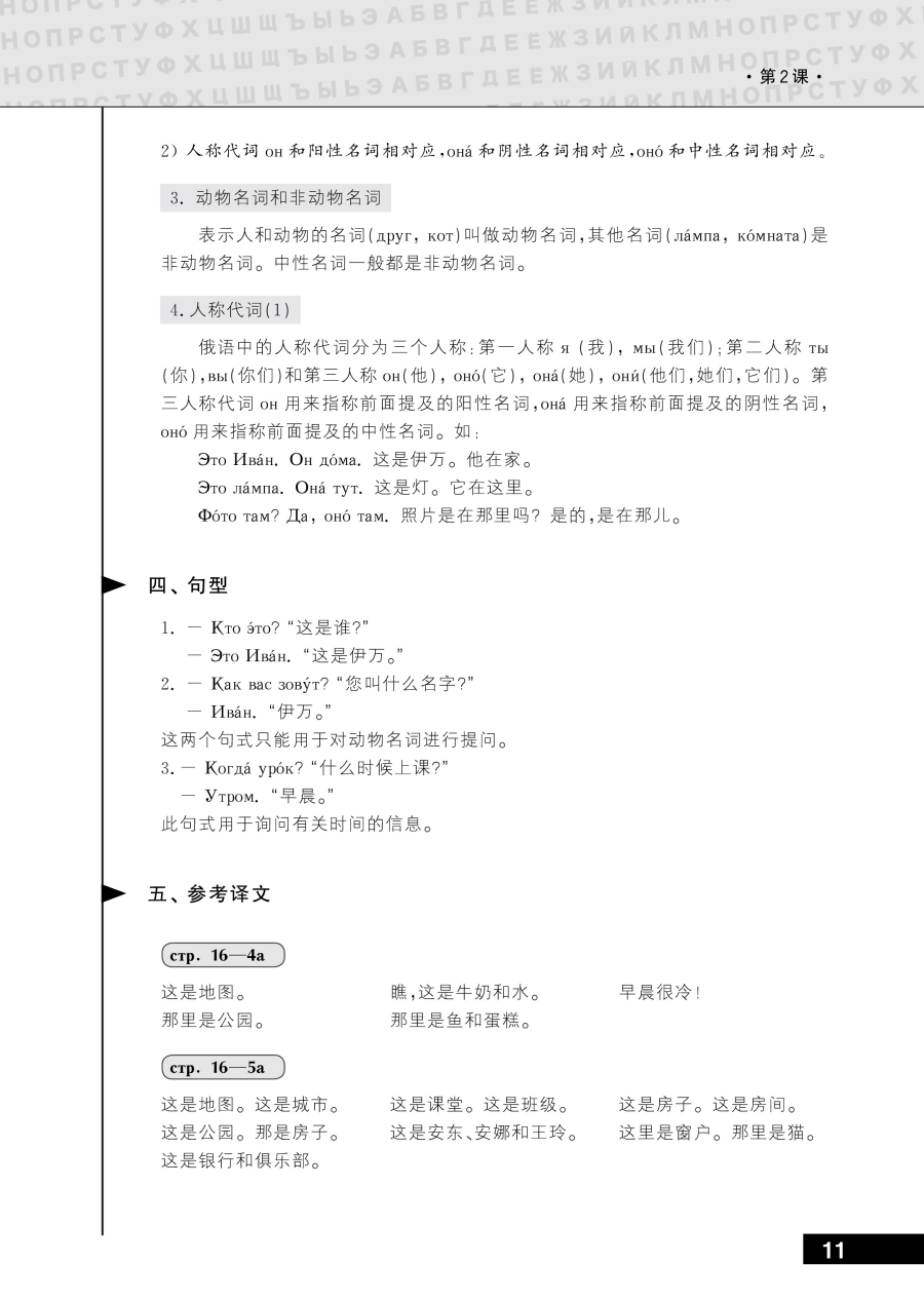
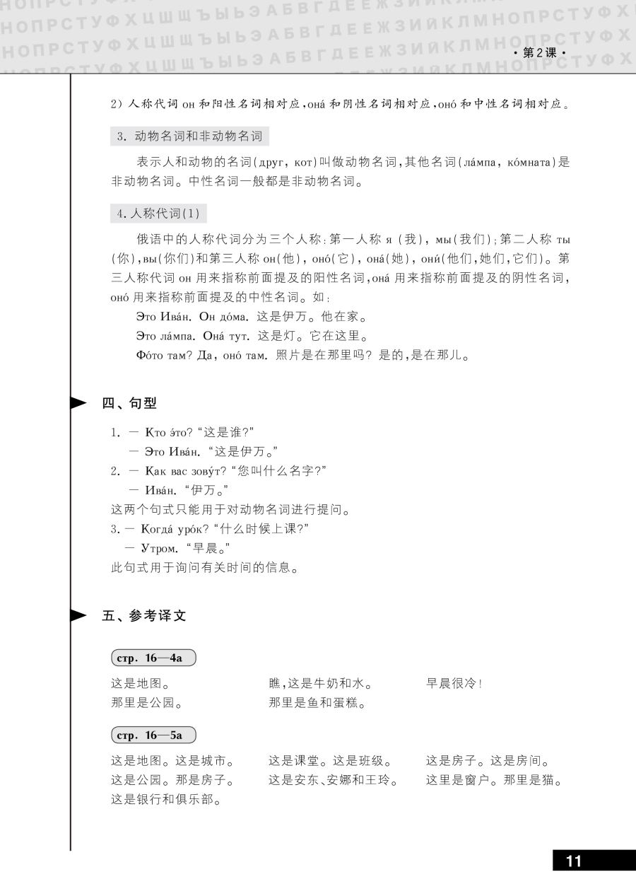
模板文件[/Site/edu/theme/include/top2.tp]未解析

编辑推荐
《走遍俄罗斯》从俄罗斯出版社引进,题材广泛,内容丰富,紧贴日常生活需要,适用于俄语初学者和自学者。《走遍俄罗斯(第2版)自学辅导用书1》是《走遍俄罗斯(第2版)1》的配套用书,本版音频载体由MP3光盘变为"外研社资源平台"小程序,方便读者使用。
内容介绍
《走遍俄罗斯(第2版)自学辅导用书1》为《走遍俄罗斯(第2版)1》的配套用书。主要内容包括主教材中出现的单词表、课文以及对话的译文、练习参考答案以及相关语法知识,有助于自学者理解课文主要思想和学习典型的俄语表达方式,适合学习《走遍俄罗斯》的读者自学使用。同时配有音频,包含生词及《走遍俄罗斯(第2版)1》主教材中没有朗读的对话及课文录音,供学习者模仿朗读和训练听力技能。教材考试实用性强,可以帮助中国学生通过俄罗斯国家俄语水平考试。
样张
相关下载
综合语种教育出版分社

日语
俄语
德语
法语
西班牙语
阿拉伯语
韩语


