综合语种教育出版分社

导航
模板文件[/Site/edu/theme/include/top2.tp]未解析
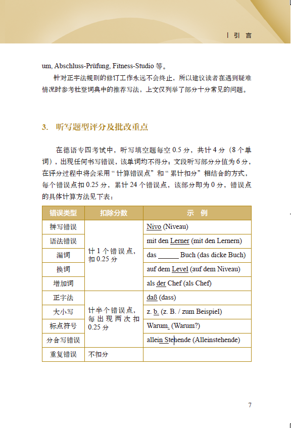
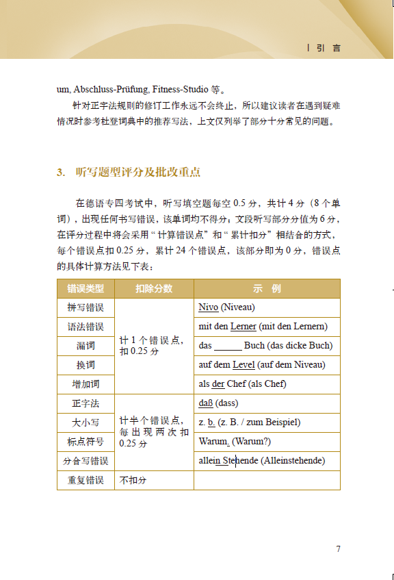
备战德语专业四级考试——听写听力

备战德语专业四级考试——听写听力

作者:[德] Rainald Runge 杨耘硕 编著 出版日期:2021-03 定价:48.00 ISBN:978-7-5213-2380-1

编辑推荐

《备战德语专业四级考试——听写听力》

-文章主题新颖、覆盖面广,母语作者撰写,融入诸多日常短语及句型

-配有慢速及常速音频,同时提升听写、精听和泛听能力

-解析高频考点,针对性复习备考

内容介绍

《备战德语专业四级考试——听写听力》由三个板块构成:听写练习、听力练习和专四听力听写模拟题。为方便教师和学生使用本书,作者首先对专四听写题型的疑难词书写要点、评分及批改重点进行了详细的介绍。随后针对中国德语学习者容易出现的问题,选取100篇题材新颖、语言地道、难度介于A2-B2之间的文章作为听写练习文章,训练学生听写能力。第二部分作者将这些听力文章作为听力理解材料,进一步训练学生精听和泛听能力。最后提供3套难度与PGG真题相近的听力模拟试题,以供考生考前自测练习。

样张

相关下载

备战德语专四考试——听写听力音频 下载次数:0
上传时间:2025/5/20 15:09:09
x