编辑推荐
《跨境电商日语教程》三大亮点:
1.创新性:国内首部跨境电商日语教材,填补小语种电商市场的空白。
2.实用性:日本亚马逊开店运营全流程的操作指南,手把手教你开店。
3.全面性:从最初的卖家定位到售后服务指导,各种小贴士全面覆盖。
内容介绍
《跨境电商日语教程》不仅从宏观角度去论述主流的对日跨境电商平台,更是在微观角度从亚马逊日本站这个行业主流平台入手,对各个实操环节进行详细罗列和讲解。从店铺注册、选品、产品上传,到店铺运营推广、国际物流选择、跨境支付和客户服务,整个链条面面俱到,可操作性强。
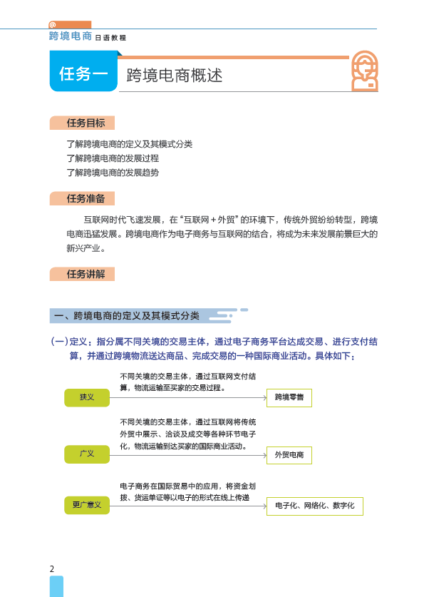
样张
相关下载
跨境电商日语教程教学课件PPT
下载次数:0
上传时间:2024/3/28 18:01:01
下载
此文档暂时不能下载,如若想下载文档,请邮件至214234234@qq.com
请先下载外研随身学APP后,获取使用
精品推荐

日语
俄语
德语
法语
西班牙语
阿拉伯语
韩语








