编辑推荐
法语DELF B2备考训练
专为中国学生量身打造的考前冲刺宝典
- 由DELF考试官方认证考官精心编写
- 精选主题,深入把握考试出题原则,紧密贴合新题型
- 深入分析中国考生的学习特点、备考难点、考试弱项,靶向备考
- 系统分析论证方法,注重思辨意识培养
- 全方位介绍法语学习的日常积累,提升自主学习能力内容介绍
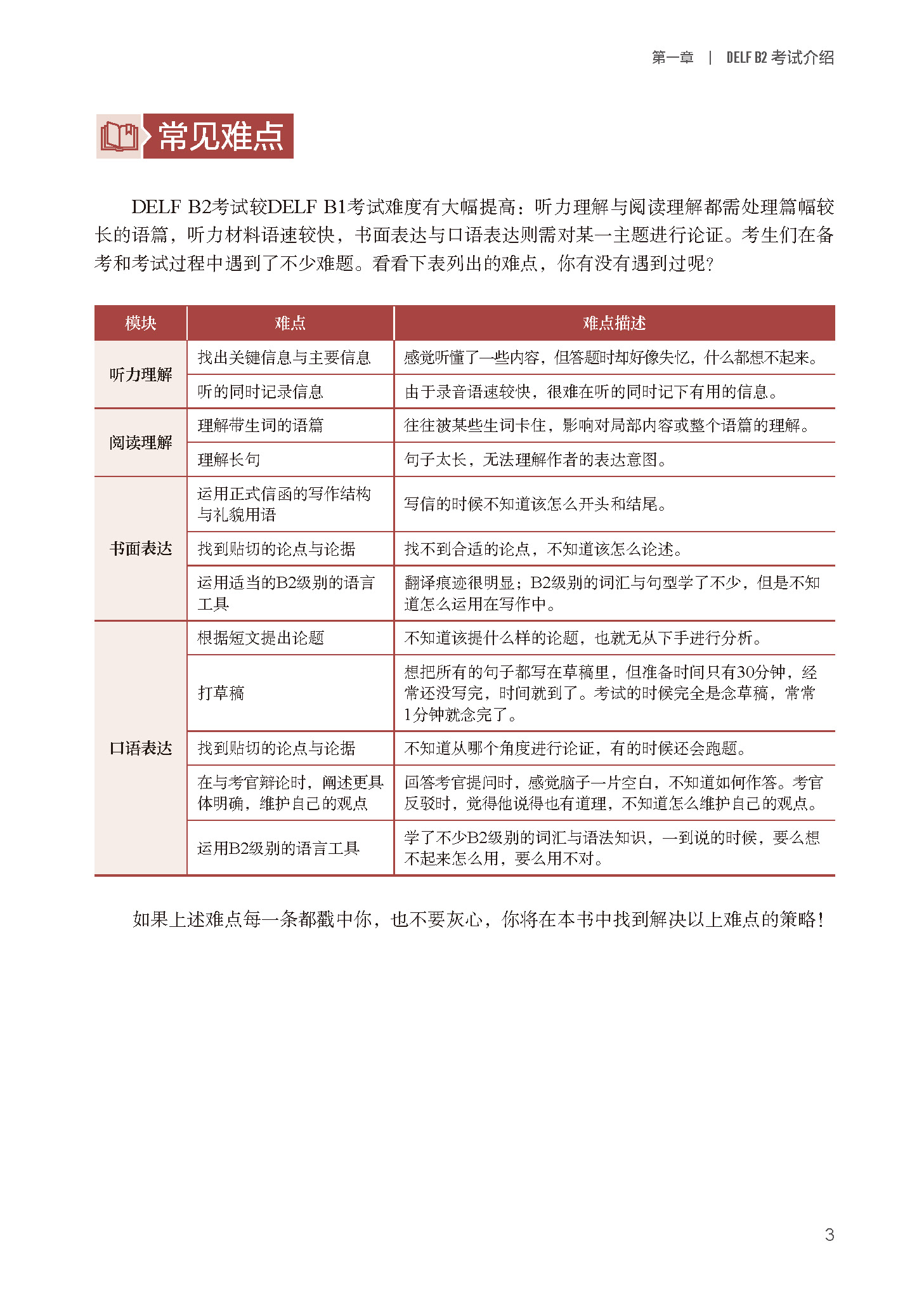
《法语DELF B2备考训练》是专为中国考生设计、针对DELF新题型考试的考前辅导用书。全书共分为七章。第一章解读新版考试题型,梳理考生在备考中经常遇到的困扰、考试的常见主题。第二章至第五章,按照考试的模块,分析题型,讲解相应的答题策略,并结合专项模拟题进行案例解析,同时为学习者提供必要的语言工具。第六章为词汇与语法练习,帮助考生熟悉考试的高频词汇和常用语法知识点,讲解、例句、练习都紧扣考试主题。第七章为两套仿真样题,均采用新版题型,供学习者自测使用。相关听力文本、练习答案及解析均附在每章的结束部分,方便读者随时参阅。
样张
相关下载
《法语DELF B2备考训练》口语表达考试模拟视频
下载次数:0
上传时间:2024/7/18 14:06:29
下载
此文档暂时不能下载,如若想下载文档,请邮件至
请先下载外研随身学APP后,获取使用
新书速递

日语
俄语
德语
法语
西班牙语
阿拉伯语
韩语





