编辑推荐
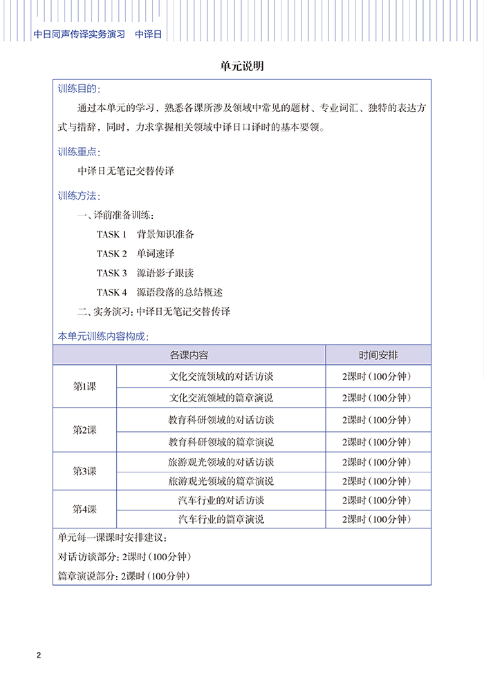
《中日同声传译实务演习中译日》根据素材的难易程度设计了四个单元,并分别设定了每个单元的训练目标。从译前准备部分的快速反应、跟读、复述、概述、转述、视译等技能技巧到实务演习部分的无笔记交替传译、有笔记交替传译、耳语传译和同声传译等综合训练环节的模块设计,教材遵循由易到难、从简至繁、循序渐进的认知规律,在打好语言技能功底的基础上,逐步转入日译中和中译日的双语转换训练。训练素材的语言单位由词汇开始,逐步进入句子、段落、语篇,由小至大,由易到难。与此同时,教材还引导学习者对每次训练的效果进行反思,有助于学习者通过反复的实践真正去了解并把握口译活动。除翻译技巧外,为提高学习者的翻译职业能力,本教材还在课后以“小专栏”的形式介绍相关领域的基础知识来扩充学习者的知识面。
内容介绍
《中日同声传译实务演习中译日》的每一课主要由以下四个部分构成:本课导读第二部分:实务演习第三部分:课后练习第四部分:训练日志和小专栏其中 “实务演习”作为每一课内容的核心部分,因素材类型的不同,在每一课中分成对话访谈和篇章演说两部分。同时针对每一个训练内容或环节还明确提出“训练内容”“训练要求”“训练目的”。学习者只要在认真思考并学习“本课导读”的前提下,按照课程所设置的环节和步骤进行练习,就能在课程结束时极大地提高口译技能技巧的相关专业知识与能力。另外,根据练习内容,主教材还设计了自我评估环节,学习者可以根据列出的评估项目自我测试相关技能技巧的掌握情况,并根据自己的评估结果选择相应的步骤,进行适合的后续训练。
样张
相关下载
精品推荐
综合语种教育出版分社

日语
俄语
德语
法语
西班牙语
阿拉伯语
韩语








