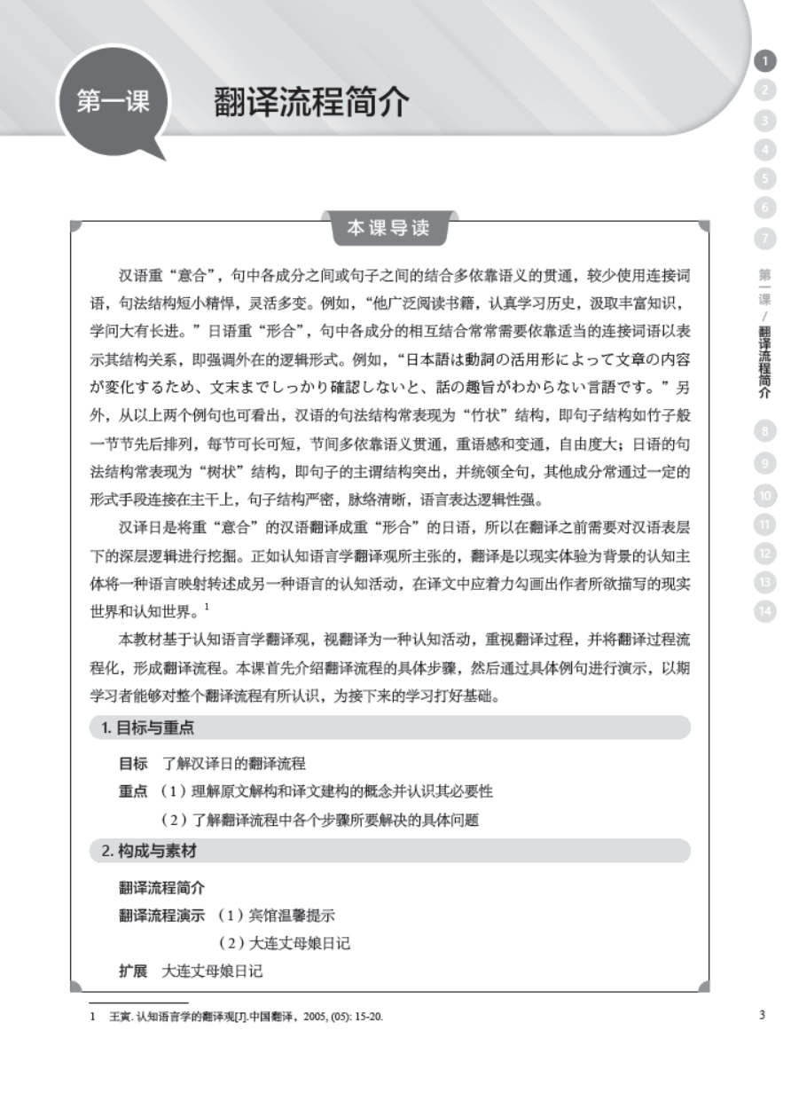
模板文件[/Site/edu/theme/include/top2.tp]未解析
编辑推荐
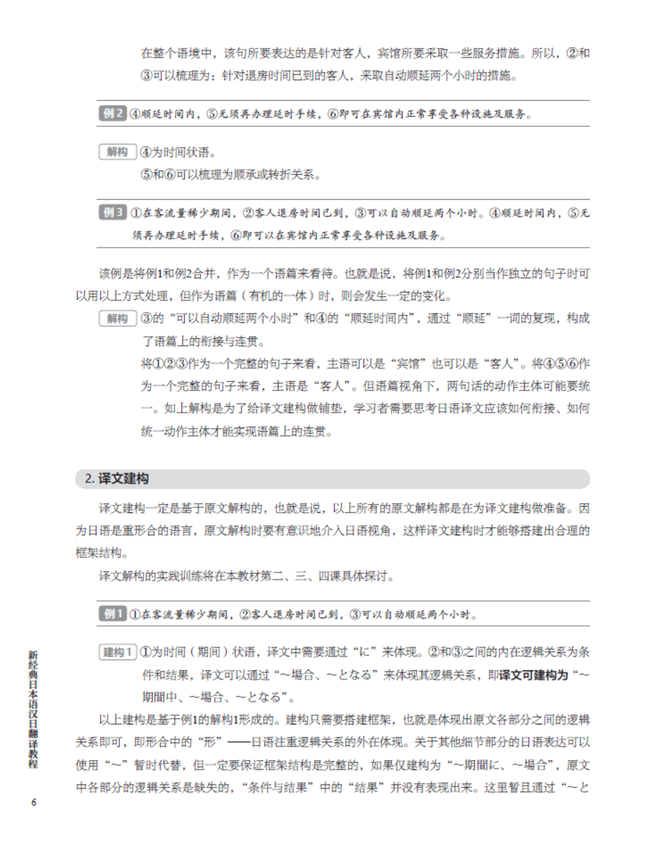
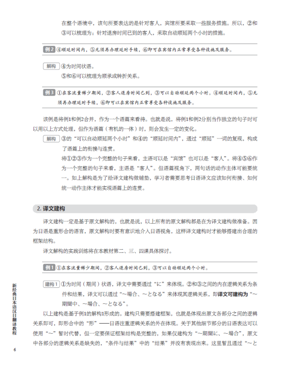
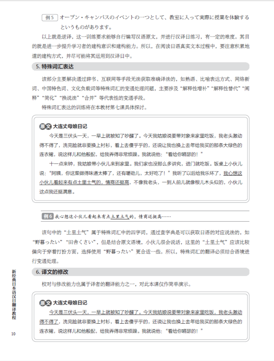
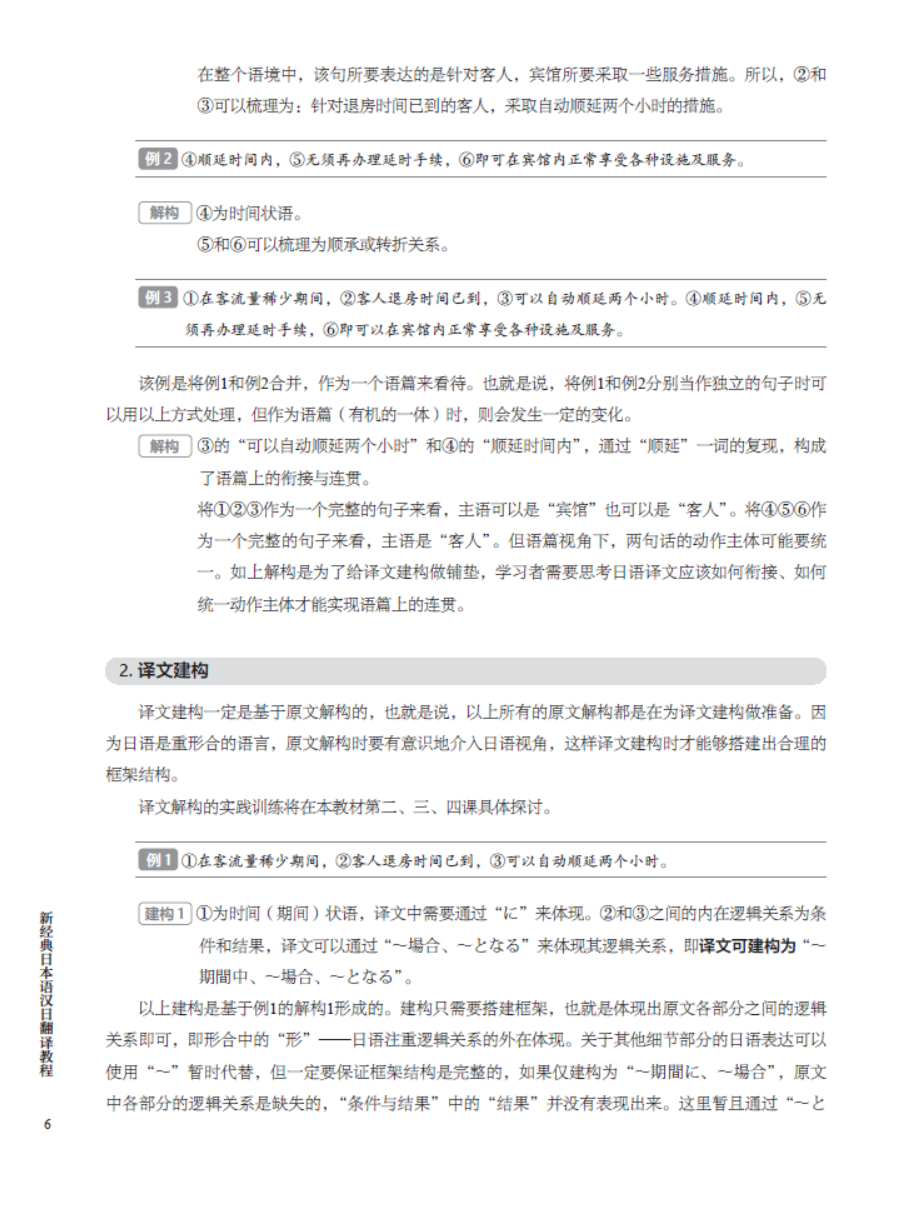
本教材在充分对比国内外已经出版发行的优秀教材的基础上,结合我国日语专业本科翻译教学的现状和教学大纲的要求编写设计,主要体现以下几大特点。
1.重翻译能力的培养,轻语言知识的传授。
2.重翻译主体的探究,轻教师的答疑解惑。
3.课程设计循序渐进。
4.充分体现“两性一度”。
1.重翻译能力的培养,轻语言知识的传授。
2.重翻译主体的探究,轻教师的答疑解惑。
3.课程设计循序渐进。
4.充分体现“两性一度”。
内容介绍
《新经典日本语汉日翻译教程》以高等院校日语专业高年级(三、四年级)学生为对象,以培养学生汉译日基本翻译能力为目标编写而成。教材以认知语言学翻译观和建构主义学习理论为指导,提出“认知型翻译教学模式”。在教材内容层面,视翻译为一种认知活动,重视翻译过程,并将翻译过 程流程化,形成翻译流程。在教材设计方面,教材秉承教师是引导者和促进者、学生是知识意义的主动建构者的教学理念,将知识、能力、价值有机结合,致力于培养学生解决复杂问题的综合能力和高级思维。教材设计兼具科学性与创新性,旨在为外语类高校翻译教学的转型提供切实可行的思路,是一部创新型翻译教材。
样张
相关下载
新经典日本语汉日翻译教程教学课件PPT
下载次数:0
上传时间:2025/9/3 15:30:30
下载
214234234@qq.com
精品推荐
综合语种教育出版分社

日语
俄语
德语
法语
西班牙语
阿拉伯语
韩语








