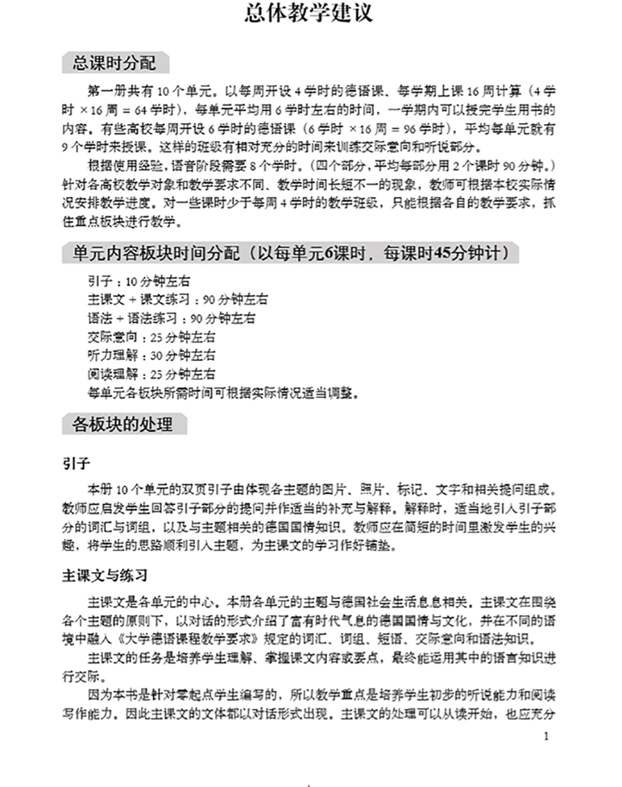
编辑推荐
《新编大学德语(第二版)教师手册1》是为了让使用《新编大学德语(第二版)学生用书1》的教师更好地理解学生用书的编写原则、方法、特点、结构、安排和某些教学环节的用意,使该书发挥更好的作用。《新编大学德语(第二版)教师手册1》不但从整体结构上提出了如何处理教材各个板块的建议,还对各单元内容作了介绍,提出了组织课堂教学的具体建议。
内容介绍
《新编大学德语(第二版)教师手册1》是为了让使用《新编大学德语(第二版)学生用书1》的教师更好地理解学生用书的编写原则、方法、特点、结构、安排和某些教学环节的用意,使该书发挥更好的作用。《新编大学德语(第二版)教师手册1》不但从整体结构上提出了如何处理教材各个板块的建议,还对各单元内容作了介绍,提出了组织课堂教学的具体建议。
样张
相关下载

日语
俄语
德语
法语
西班牙语
阿拉伯语
韩语





