
高等学校俄语专业四级考试大纲·真题·模拟(第4版)
《高等学校俄语专业四级考试大纲•真题•模拟(第4版)》是俄语专业学生通过四级考试的好帮手,久经考验,被全国俄语生誉为考出优秀成绩的“黄宝书”。
编辑推荐
《高等学校俄语专业四级考试大纲·真题·模拟(第4版)》是俄语专业学生通过四级考试的好帮手,久经考验,被全国俄语生誉为考出优秀成绩的“黄宝书”。
内容介绍
《高等学校俄语专业四级考试大纲·真题·模拟(第4版)》由高等学校俄语专业四级考试大纲(修订版)、真题和模拟考试题三部分组成。真题部分收集了2013 ~ 2022年四级考试真题、答案,并全部配有语法和词汇等选择题的解析。模拟考试题部分是本书编者根据新大纲编写的,题型、题量、难度等都依照新大纲的标准,并给出了选择题答案。学习者可根据自身的情况进行考前自测,并从中找出不足,适当做一些补充练习。我们编写这本试题集,目的是使学生在考前充分了解考试形式,把握好时间,找出语言学习中的薄弱环节,进而提高自己的语言能力。正是出于这个考虑,我们提供近年的考试真题,让考生做自测,同时编写了几套模拟题,作为练习使用。为了不增加考生的负担,我们本着少而精的原则,精选有代表性的试题作为模拟。
样张
相关下载

日语
俄语
德语
法语
西班牙语
阿拉伯语
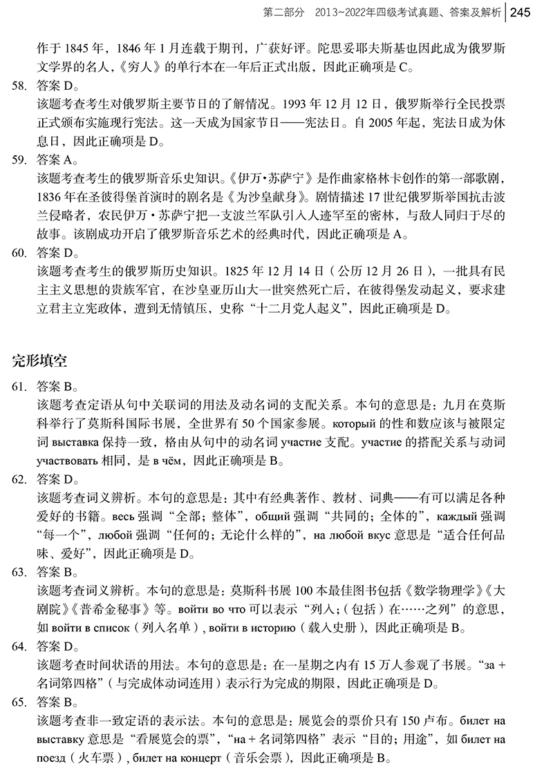
韩语


