编辑推荐
本书对每一种语法规则,进行了系统的归纳和总结,讲解深入浅出,并辅以大量实用的例句,以便学习者轻松掌握俄语语法。
内容介绍
《俄语初级实践语法第2版》是为初、高中学生和高校低年级专业学生和广大俄语初学者学习和掌握俄语基本语法知识编写的。为适应初、高中学生参加中、高考的需要,全书整体设计以简明精要和实用为原则,突出语法的重复和难点,但不追求语法系统的全面和完整。讲解力求俗易懂,避开艰深的语法术语。所选例句词汇不超纲,便于理解。每部分均配以足够量的练习,书后还安排了十套与现行高考试卷一致的模拟语法练习题,学习者可以通过做题对高考的要求有一个实际的感受,并检验自己的语法学习成绩。第2版中换掉了过时的和不够贴切的俄语实例,加进了必要的内容,这样本书体系更完善,内容更丰富,更接近俄语初学者的实际水平,整体上更容易接受。
样张
相关下载

日语
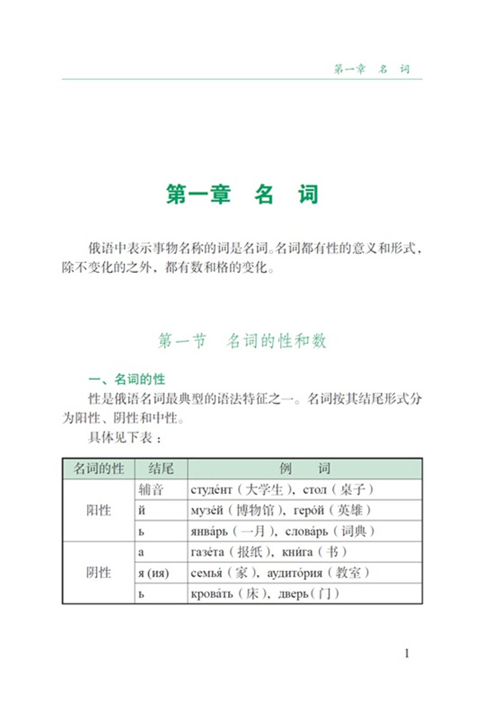
俄语
德语
法语
西班牙语
阿拉伯语
韩语



