综合语种教育出版分社

导航
实用商贸俄语(配光盘)

实用商贸俄语(配光盘)

作者:丛亚平、 李学岩、张素编著 出版日期:2010-09 定价:42.00 ISBN:978-7-5135-0081-4
集俄语语言知识、对话、常用词语及应用文为一体的商贸俄语一本通

编辑推荐

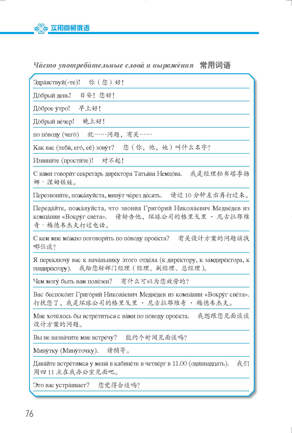
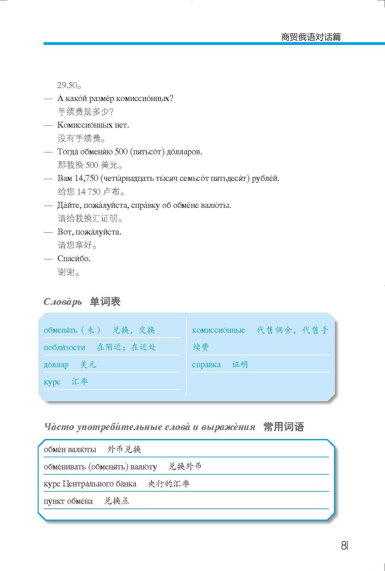
《实用商贸俄语》创新编写理念,突出实用性、基础性和新颖性,以现今中俄两国的商贸特点和使用者的实际需要为本,以中国商贸工作者在俄罗斯活动为框架,立足于商贸活动的全过程,集俄语语言知识、对话、常用词语及应用文为一体。

内容介绍

《实用商贸俄语》以俄语语音知识入手,从语言知识、对话、常用词语及应用文写作等方面介绍了对俄贸易所涉及的所有环节。

相关下载

x