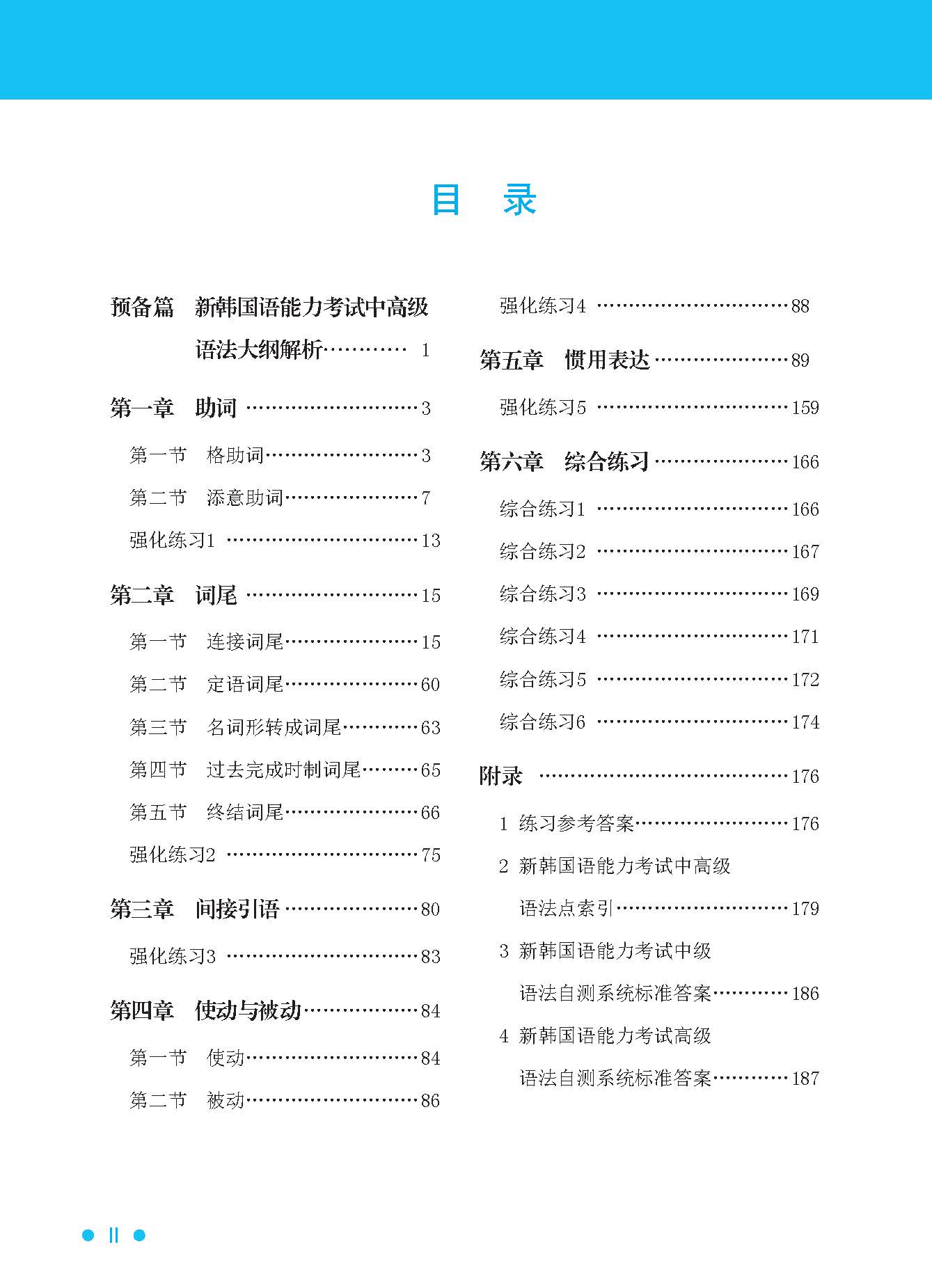
编辑推荐
《新韩国语能力考试语法大纲解析和实战训练(中高级)》本套丛书特点如下:
1. 本套丛书按照韩国国际教育院发布的韩国语能力考试语法大纲要求编写,并按照其要求对语法条目进行分级讲解。
2. 本套丛书包含了历届韩国语能力考试的所有语法点,并根据其重要程度的不同采取不同的讲解方式。
3. 本套丛书专为备考韩国语能力考试编写,未收录不属于韩国语能力考试考查范围的语法点,能够减轻考生的学习负担。
4. 附赠“韩国语能力考试语法测试系统(初级、中级、高级)”课件,可以自动评分,便于考生自测学习效果。
1. 本套丛书按照韩国国际教育院发布的韩国语能力考试语法大纲要求编写,并按照其要求对语法条目进行分级讲解。
2. 本套丛书包含了历届韩国语能力考试的所有语法点,并根据其重要程度的不同采取不同的讲解方式。
3. 本套丛书专为备考韩国语能力考试编写,未收录不属于韩国语能力考试考查范围的语法点,能够减轻考生的学习负担。
4. 附赠“韩国语能力考试语法测试系统(初级、中级、高级)”课件,可以自动评分,便于考生自测学习效果。
内容介绍
《新韩国语能力考试语法大纲解析和实战训练(中高级)》按照韩国国际教育院发布的新韩国语能力考试语法大纲要求编写,并按照其要求对语法条目进行分级讲解。包含了历届韩国语能力考试的所有语法点,并根据其重要程度的不同采取不同的讲解方式。附赠新韩国语能力考试语法测试系统课件,可以自动评分,便于考生自测学习效果。
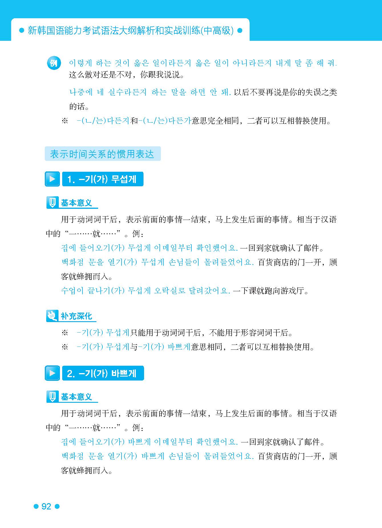
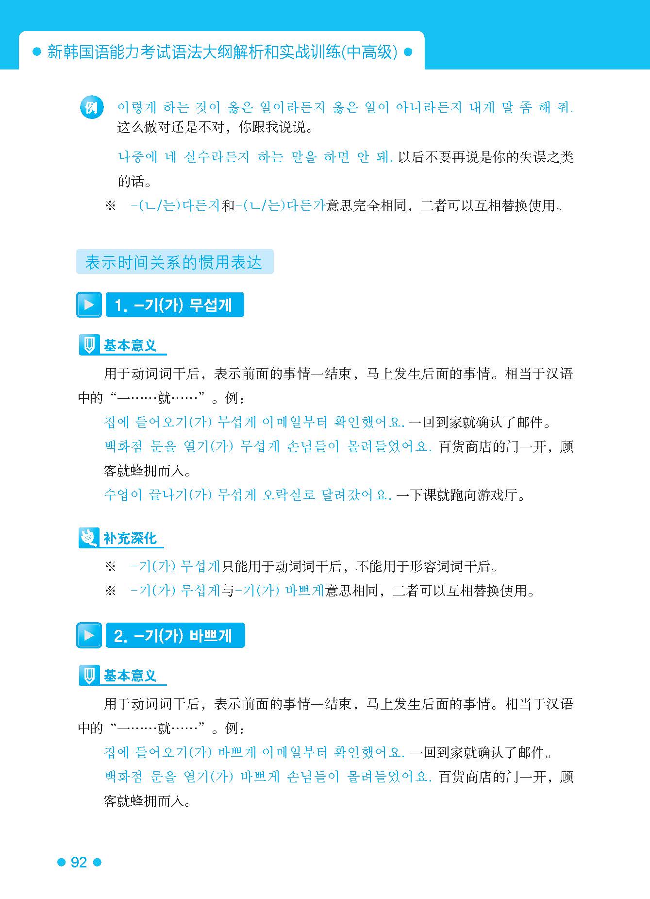
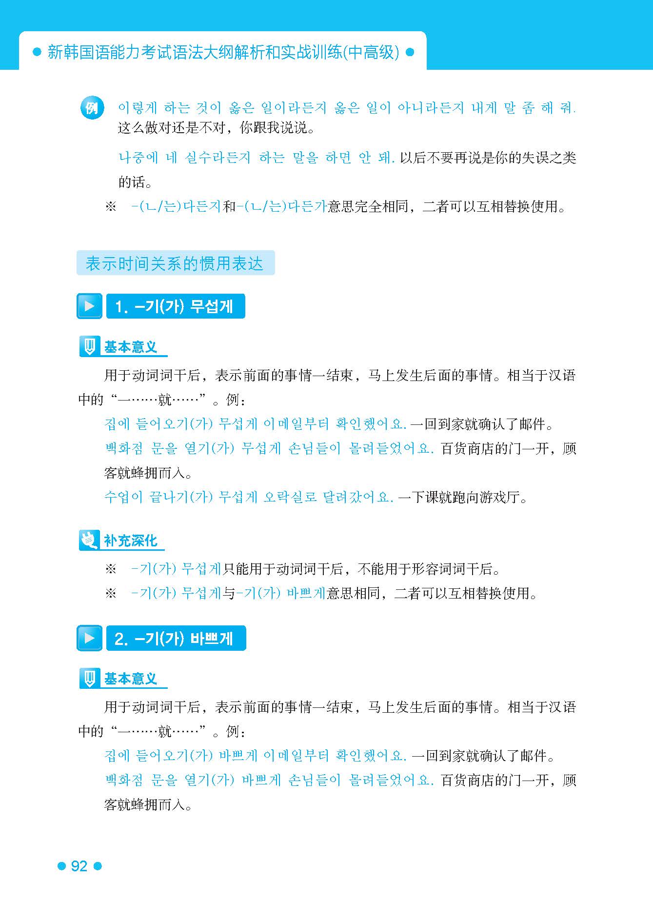
样张
新书速递

日语
俄语
德语
法语
西班牙语
阿拉伯语
韩语



