综合语种教育出版分社

导航
法语国家与地区研究(第二辑)

法语国家与地区研究(第二辑)

作者:北京外国语大学法语系 出版日期:2015-12 定价:45.00 ISBN:978-7-5135-6872-2

编辑推荐

内容介绍

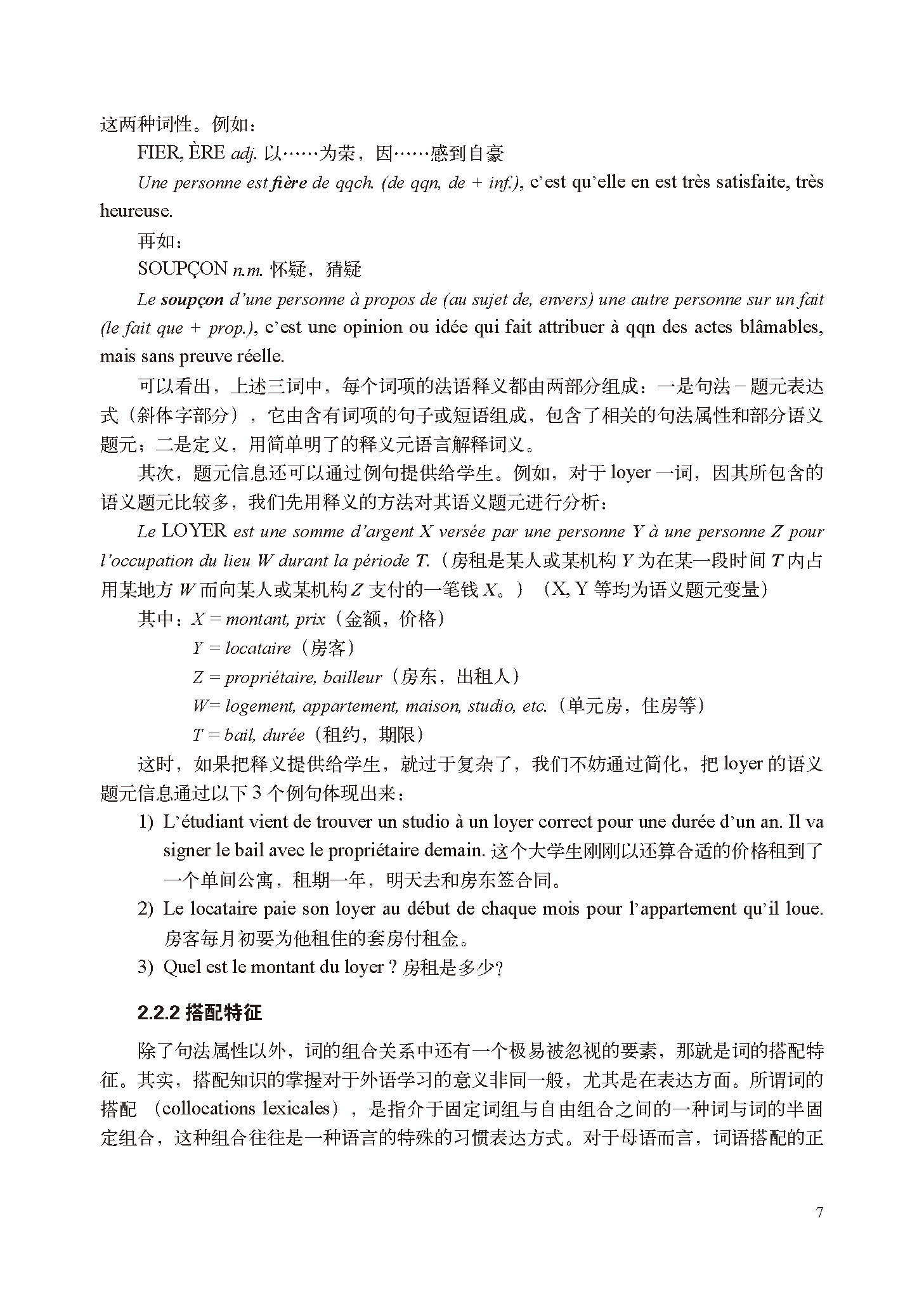
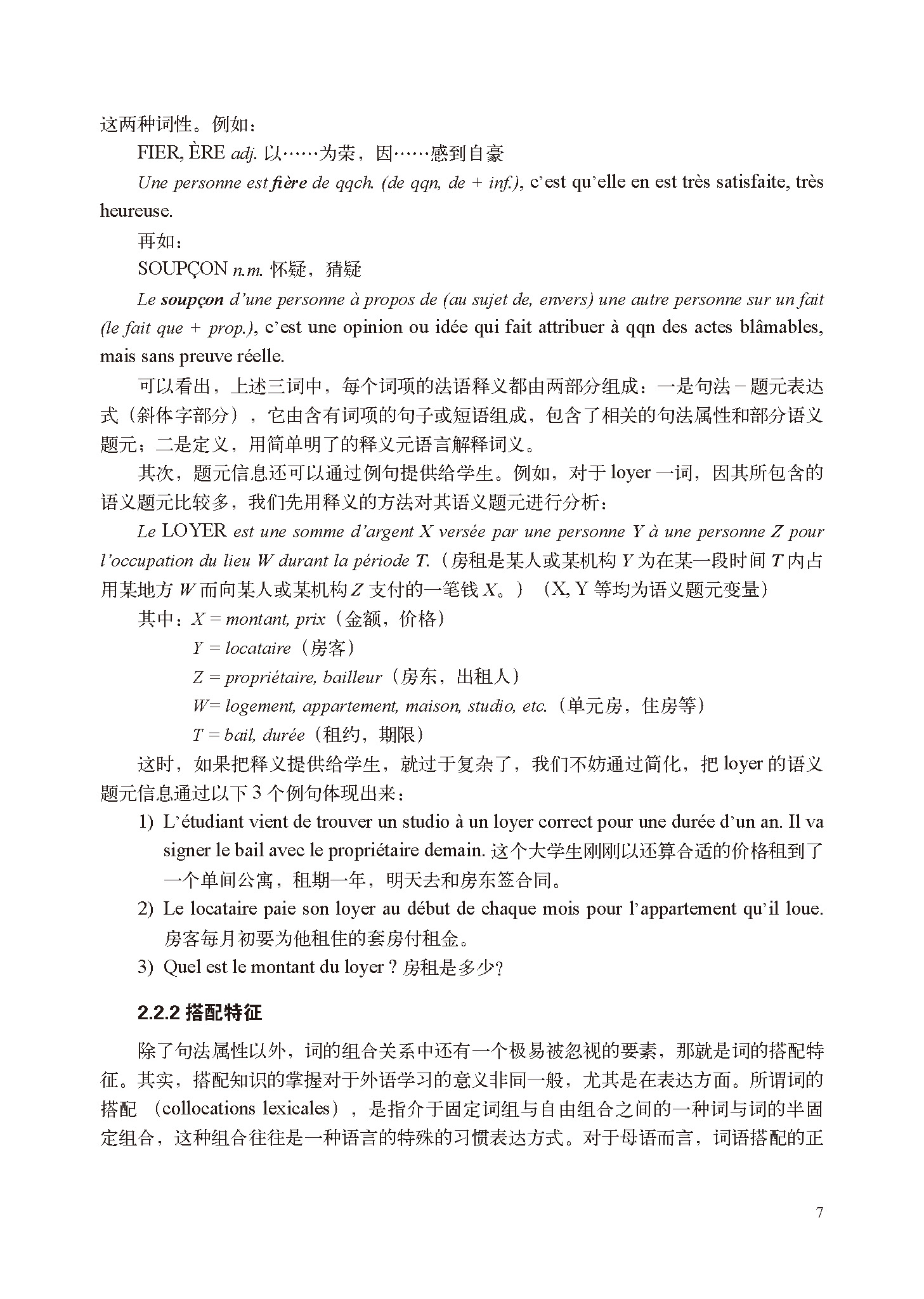
《法语国家与地区研究(第二辑)》以法语国家与地区为研究对象,涉及所有相关人文、社科领域的研究。不仅包括区域研究的传统研究领域,如政治、经济、文化、地理、历史等,也涵盖法语语言、文学、法语教学等领域的研究和思考。

相关下载

x