编辑推荐
商务法语教学理论、实践与方法》立足于专门用途法语(FOS)中的商务法语教学,从理论、实践和方法三个角度进行了梳理和探讨。
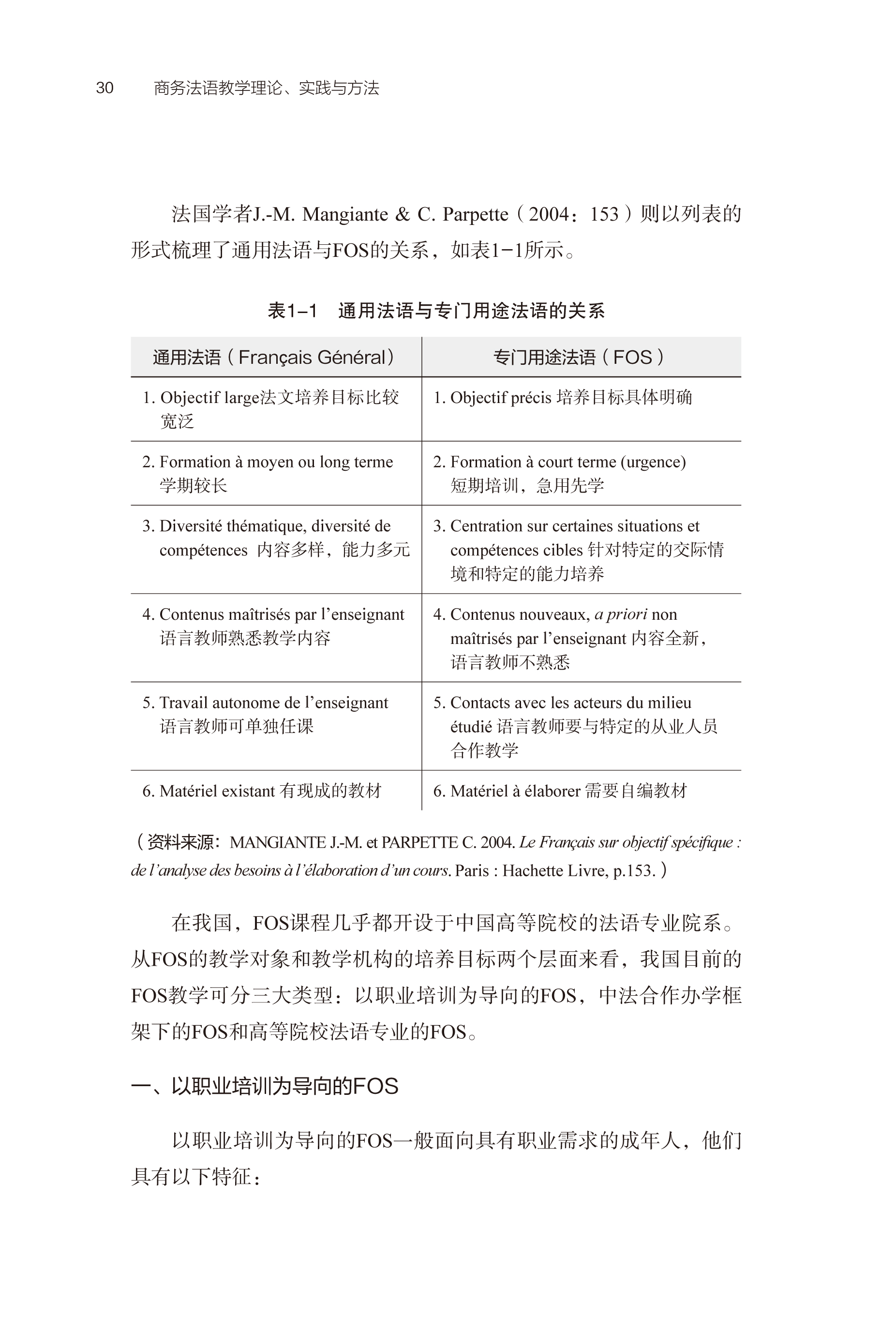
首先,《商务法语教学理论、实践与方法》比较全面地阐述了商务法语的相关概念,包括专门用途法语的内涵和外延、专门用途法语与对外法语的关系,以及商务法语的学科定位,梳理了商务法语教学的理论基础及商务法语教学法的发展;
其次,从外语教学涉及的主客体要素(学习者、教师和教材)对商务法语教学实践进行了较为全面的分析,对商务法语的语言特点及商务法语教学课程的设计原则进行了有益的探讨;
最后,运用现代外语教学法的相关理论,反思了商务法语教学的核心知识架构(词汇、阅读、谈判)及针对核心知识的教学方法。
首先,《商务法语教学理论、实践与方法》比较全面地阐述了商务法语的相关概念,包括专门用途法语的内涵和外延、专门用途法语与对外法语的关系,以及商务法语的学科定位,梳理了商务法语教学的理论基础及商务法语教学法的发展;
其次,从外语教学涉及的主客体要素(学习者、教师和教材)对商务法语教学实践进行了较为全面的分析,对商务法语的语言特点及商务法语教学课程的设计原则进行了有益的探讨;
最后,运用现代外语教学法的相关理论,反思了商务法语教学的核心知识架构(词汇、阅读、谈判)及针对核心知识的教学方法。
内容介绍
《商务法语教学理论、实践与方法》立足于专门用途法语中的商务法语教学,从理论、实践和方法三个角度进行了梳理和探讨。《商务法语教学理论、实践与方法》分为三大部分:首先比较全面地阐述了商务法语的相关概念,包括专门用途法语的内涵和外延、专门用途法语与对外法语的关系,以及商务法语的学科定位,梳理了商务法语教学的理论基础及商务法语教学法的发展;其次,从外语教学涉及的主客体要素(学习者、教师和教材)对商务法语教学实践进行了较为全面的分析,对商务法语的语言特点及商务法语教学课程的设计原则进行了有益的探讨;最后,运用现代外语教学法的相关理论,反思了商务法语教学的核心知识架构(词汇、阅读、谈判)及针对核心知识的教学方法。
样张
相关下载
新书速递

日语
俄语
德语
法语
西班牙语
阿拉伯语
韩语





