综合语种教育出版分社

导航
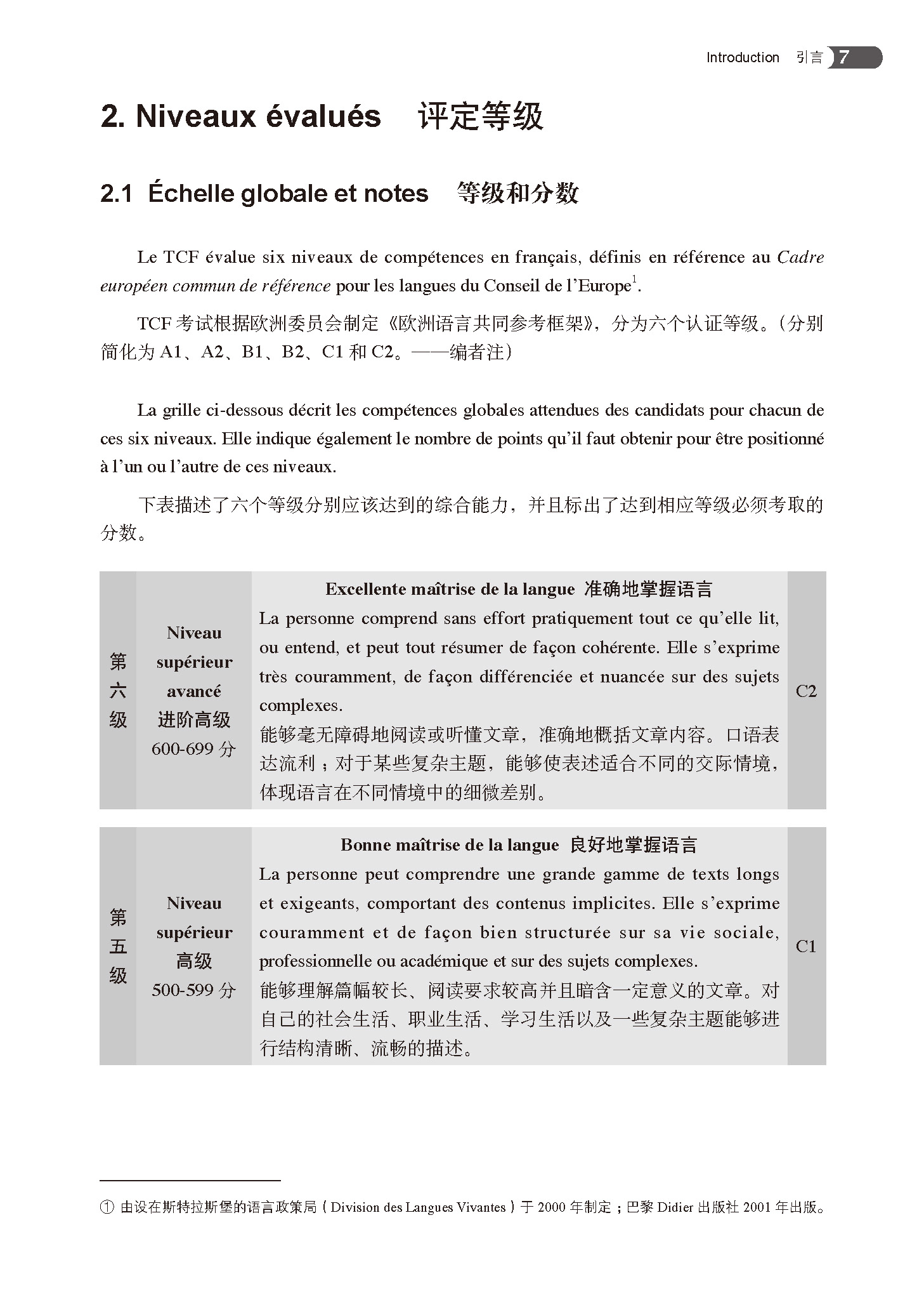
法语TCF考试全攻略(配CD)

法语TCF考试全攻略(配CD)

作者:(法) Dupleix等 出版日期:2008-04 定价:22.90 ISBN:978-7-5600-6465-9
如果你正在准备留学法国,或者你想提高、检测自己的法语水平,这本《法语TCF考试全攻略》将是你的明智之选!

编辑推荐

如果你正在准备留学法国,或者你想提高、检测自己的法语水平,这本《法语TCF考试全攻略》将是你的明智之选!从听力、语言结构、阅读理解、口语表达和书面表达全面检测并提升你的法语水平,让你轻松掌握应答技巧,获得通向法国大学的通行证!

内容介绍

快捷直观地学习、记忆上千个法语单词;全面图解日常生活的实物及场景;快速有效地学习应对从家到办公室、从商场到餐厅的各种情形;中外旅游、商务和学习的良友。

相关下载

法语TCF考试全攻略-音频 下载次数:0
上传时间:2024/3/22 16:13:54
下载
此文档暂时不能下载,如若想下载文档,请邮件至
请先下载外研随身学APP后,获取使用
x