
汉西翻译教程(新经典高等学校西班牙语专业高年级系列教材)
编辑推荐
《汉西翻译教程》供高校西班牙语专业本科高年级学生使用,也可供西班牙语笔译方向的研究生使用。同时,具备一定汉语基础、母语为西班牙语的学生以及对翻译有兴趣的其他人员也可参考使用本教材。本教材实用性强,使用方式灵活,适用人群广泛,同时,适用于新时代背景下教学模式的改革创新。
内容介绍
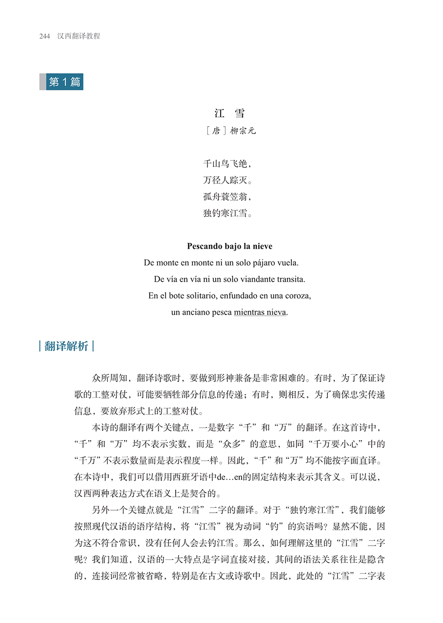
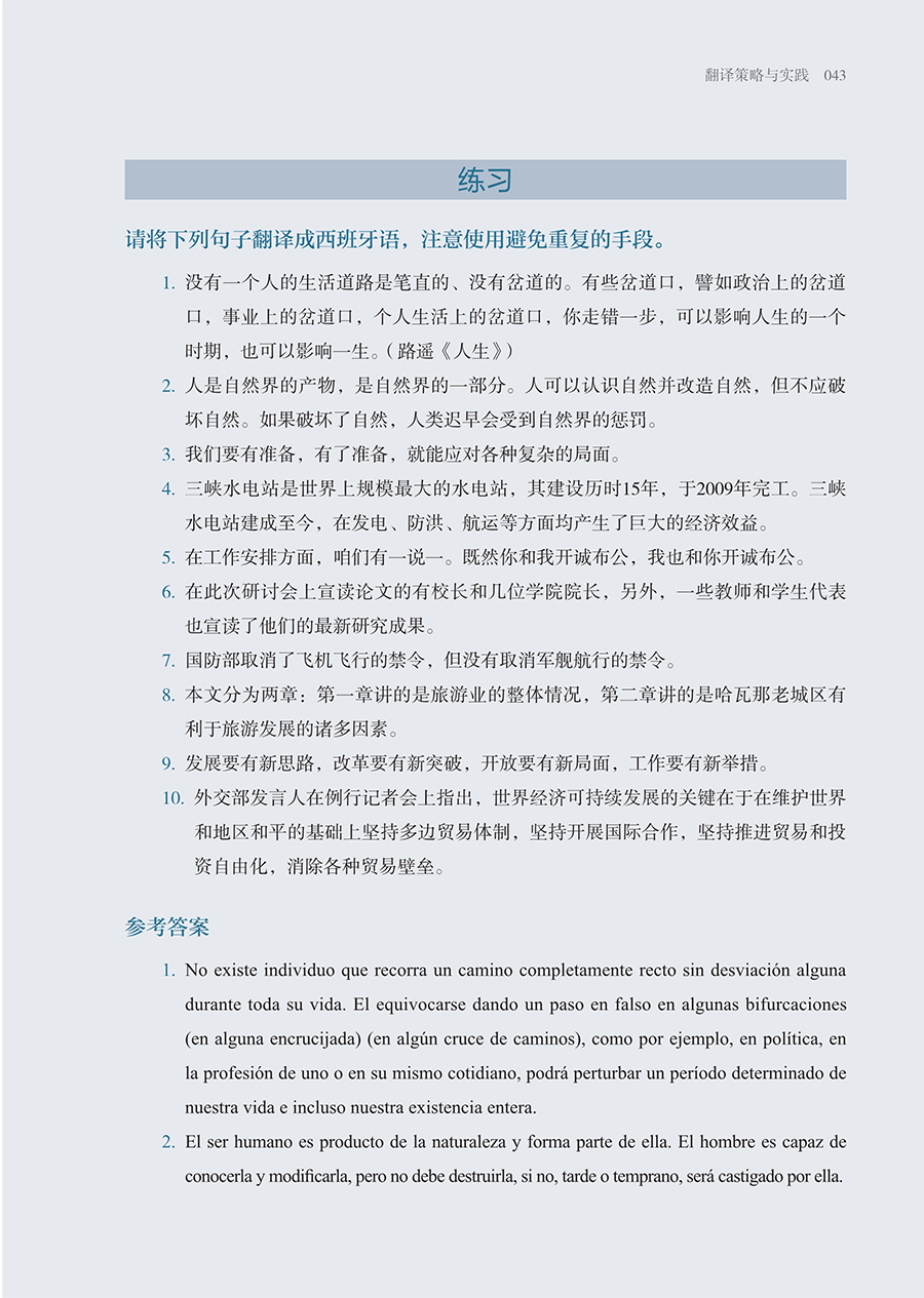
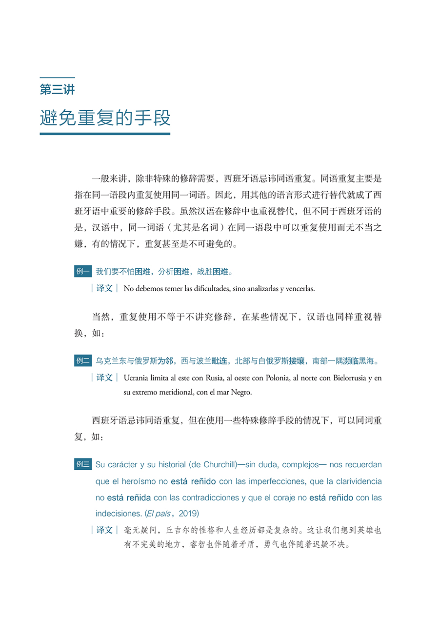
《汉西翻译教程》是一部针对汉西笔译进行讲解的教材。旨在通过汉语和西班牙语之间的对比和汉西翻译技巧的讲解,使学习者对汉语和西班牙语的差异有进一步的认识,了解汉西翻译过程中的难点,掌握汉西翻译的基本技巧,具备一定的汉西翻译能力。本教材共三部分,第一部分为翻译策略与实践,共15讲,每一讲均由理论讲解、例句分析、练习及练习参考答案构成。第二部分为拓展练习与解析,共包含32篇短文,主题涉及政治、经济、社会、文化和文学五方面,取材新颖,针对性强,充分体现时代特色。第三部分为翻译作品赏析,共有作品16篇,主要涉及文学作品,其构成部分包括原文和参考译文,部分篇章还包括翻译解析。
样张
相关下载

日语
俄语
德语
法语
西班牙语
阿拉伯语
韩语




