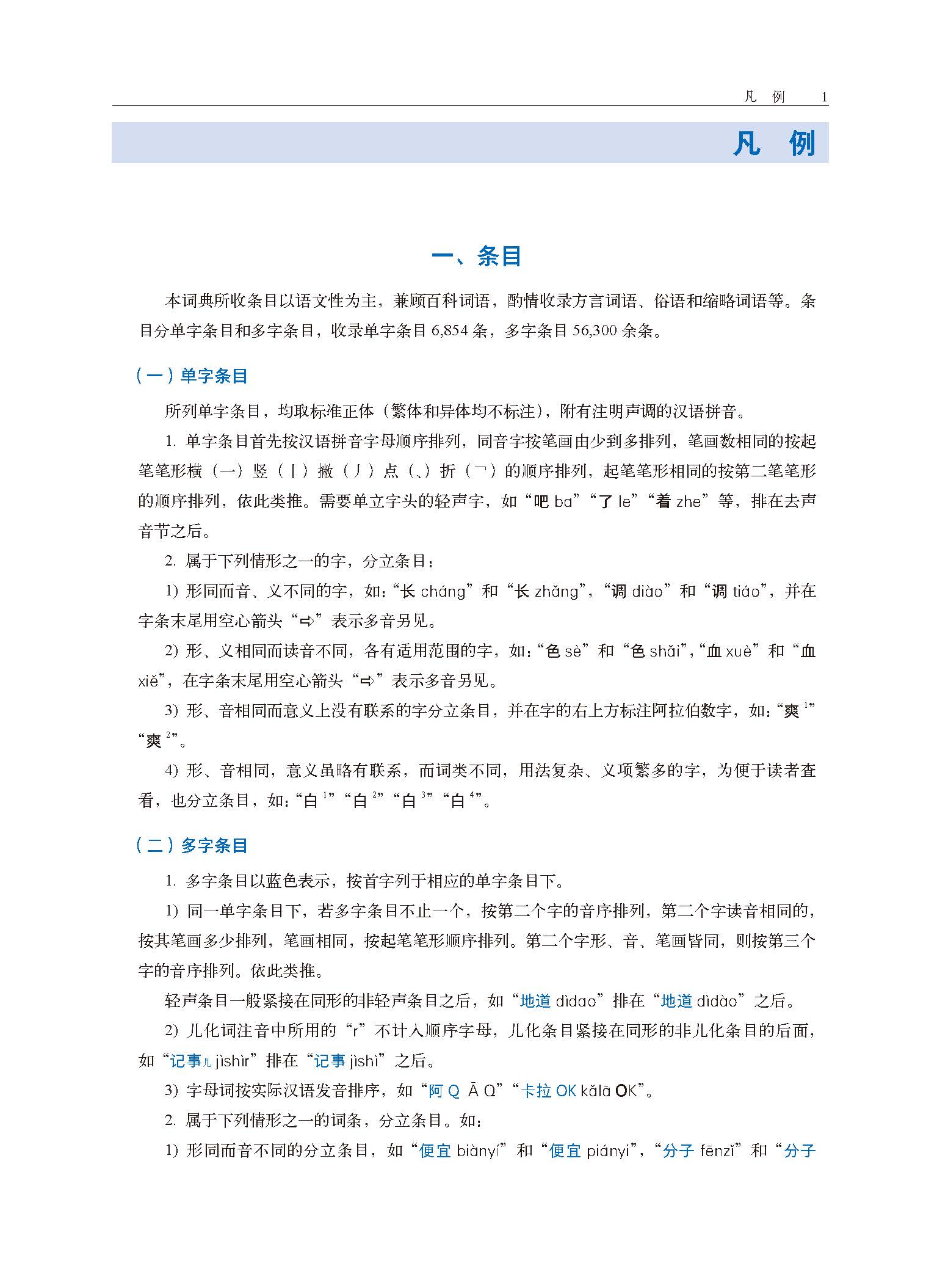
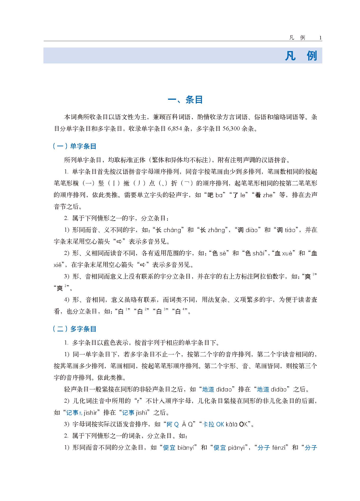
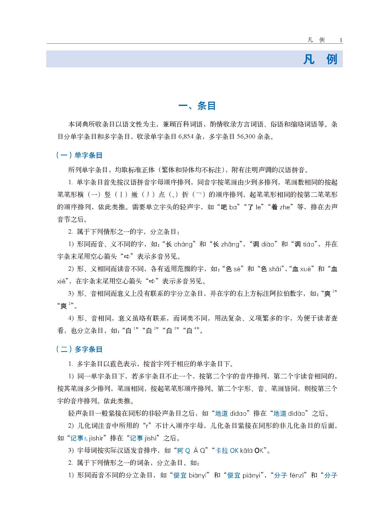
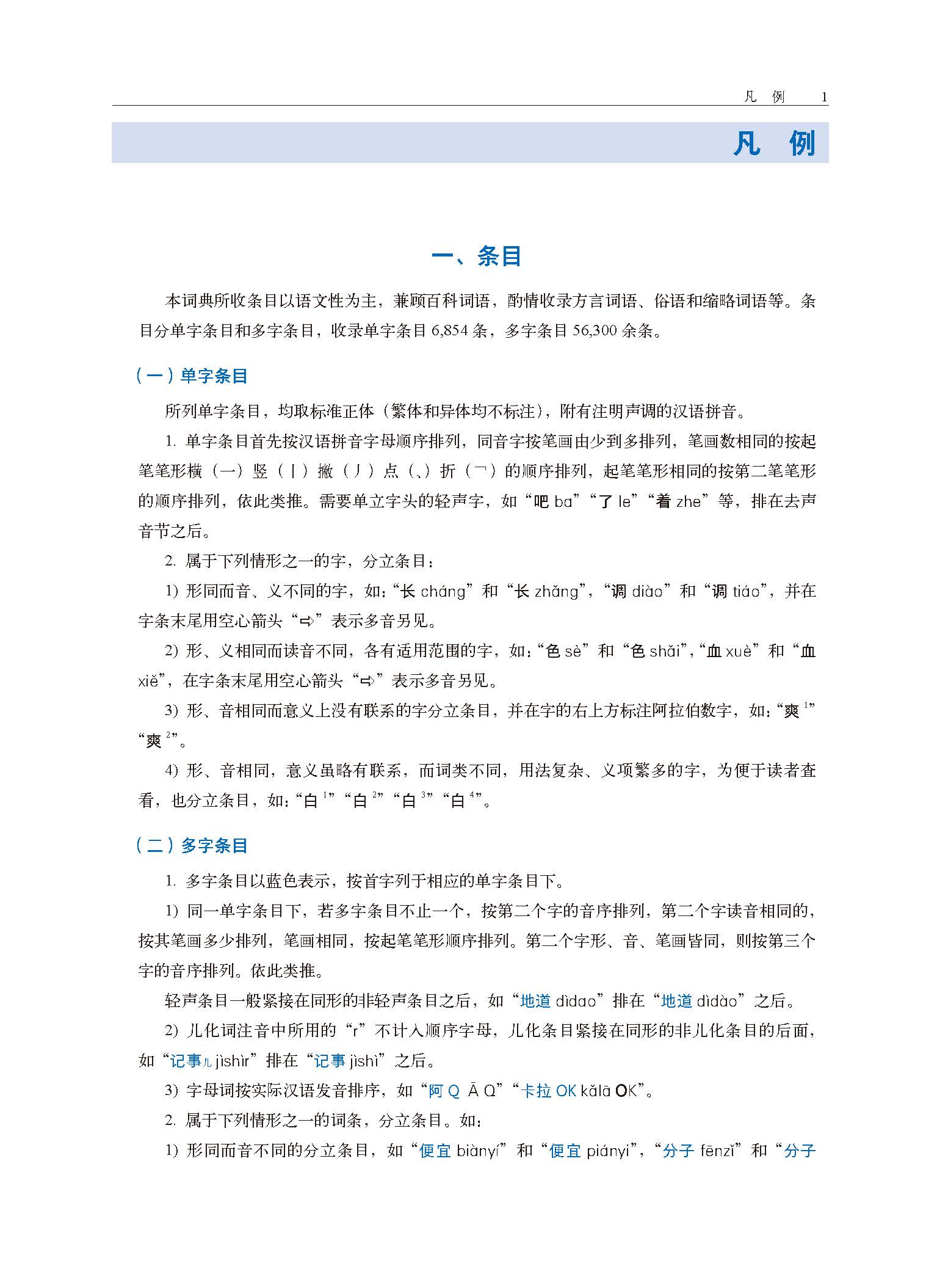
编辑推荐
● 内容丰富 —— 以语文词目为主,兼收部分百科和学科术语名词。
● 严谨规范 —— 贯彻国家语言文字规范,注重吸收语言研究新成果。
● 与时俱进 —— 反映时代发展和社会语言生活新面貌。
● 注重实用 —— 以用户为中心,构建语言学习与应用场景。
● 传承文化 —— 以语言为媒,搭建双向文化交流的桥梁。
● 严谨规范 —— 贯彻国家语言文字规范,注重吸收语言研究新成果。
● 与时俱进 —— 反映时代发展和社会语言生活新面貌。
● 注重实用 —— 以用户为中心,构建语言学习与应用场景。
● 传承文化 —— 以语言为媒,搭建双向文化交流的桥梁。
内容介绍
《汉罗大词典》由罗马尼亚语资深翻译家、原中国国际广播电台译审李家渔先生主持编纂,国内外诸多罗语专家、汉语专家和辞书研究专家共同参与完成。李家渔译审及其团队十多年如一日,在对外翻译传播工作中积累了丰富鲜活的汉罗互译双语语料和词典编纂基础素材,完成了一部大型汉罗词典架构及内容的收集和整合。该词典注重规范性、系统性和时代性,从收字、收词、释义以及配例等方面进行了多项专题研究和审订。在严格贯彻落实国家语言文字规范标准的同时,注重及时反映当代社会语言生活的新发展、新变化,体现新时代我国社会发展的新成就、新风貌,注重吸收近年来语言研究新成果,信息丰富,释义精准,例证实用。值得一提的是,本词典立项正值中国特色社会主义建设步入新时代,为适应新时期国际传播需求,词典编写组及时收录了一些中华优秀传统文化核心术语概念和体现中国式现代化建设新思想、新成就的时政词汇和语句。
样张
相关下载

日语
俄语
德语
法语
西班牙语
阿拉伯语
韩语




