编辑推荐
《备战德语专业四级考试——听写听力》
-文章主题新颖、覆盖面广,母语作者撰写,融入诸多日常短语及句型
-配有慢速及常速音频,同时提升听写、精听和泛听能力
-解析高频考点,针对性复习备考
内容介绍
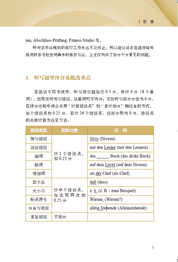
《备战德语专业四级考试——听写听力》由三个板块构成:听写练习、听力练习和专四听力听写模拟题。为方便教师和学生使用本书,作者首先对专四听写题型的疑难词书写要点、评分及批改重点进行了详细的介绍。随后针对中国德语学习者容易出现的问题,选取100篇题材新颖、语言地道、难度介于A2-B2之间的文章作为听写练习文章,训练学生听写能力。第二部分作者将这些听力文章作为听力理解材料,进一步训练学生精听和泛听能力。最后提供3套难度与PGG真题相近的听力模拟试题,以供考生考前自测练习。
样张
相关下载

日语
俄语
德语
法语
西班牙语
阿拉伯语
韩语





