编辑推荐
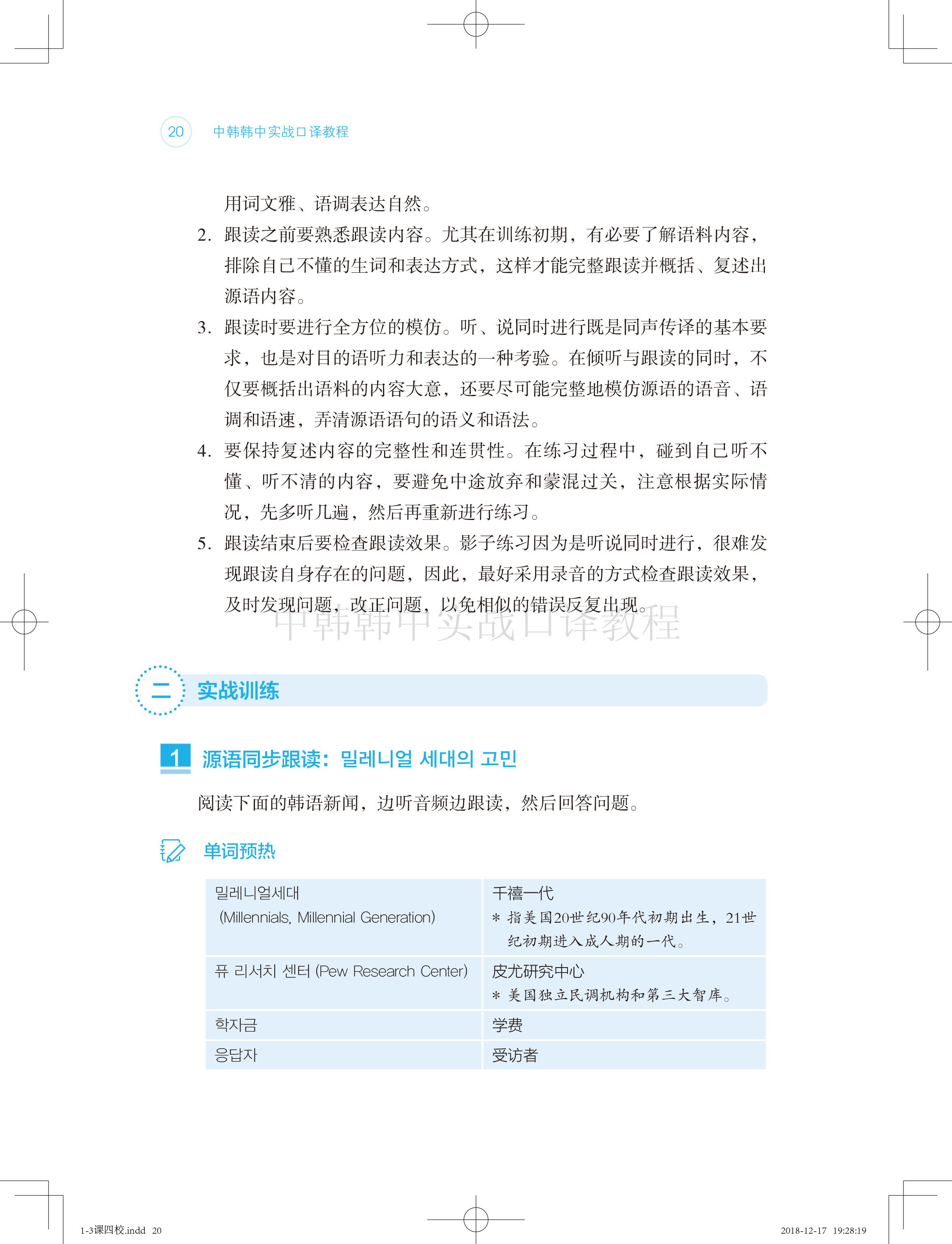
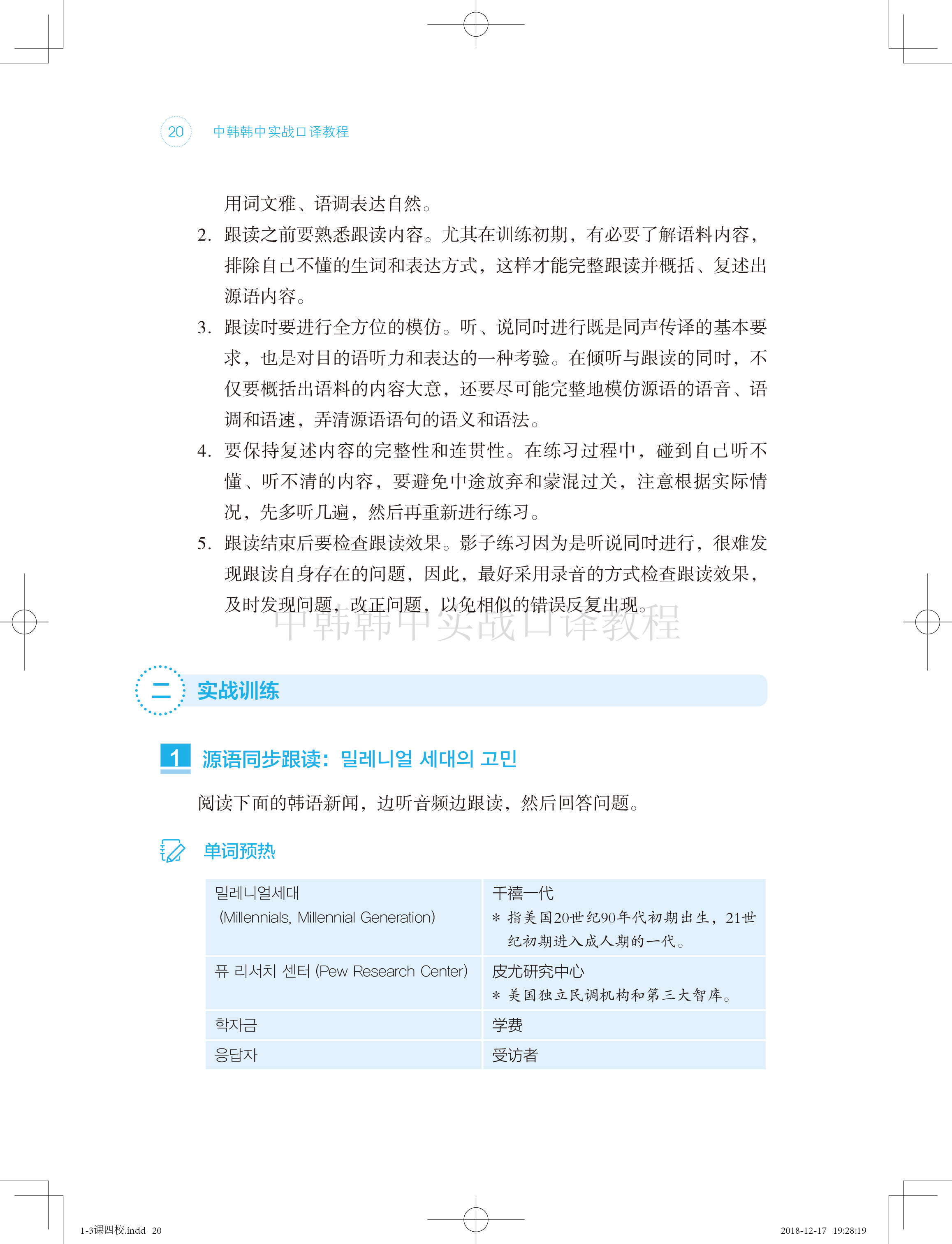
《中韩韩中实战口译教程》每课大致由五个部分构成,第一部分是课程导入,介绍每个口译类型的特点及口译时的注意事项等。第二部分是口译技巧,着重介绍口译过程中的增加、删减、断句、句式转换等口译技能。第三部分是实战训练,书中给出了部分口译难点的提示。第四部分是巩固与提高,同样以口译实战为蓝本,更多的是让学习者在课下自主练习,进一步巩固和消化课上所学,真正掌握口译技能,从而提高口译能力。第五部分是知识拓展,主要介绍口译相关理论,希望学习者在口译实战的基础上,结合口译理论的学习,能够对口译活动、译员行为和角色有一个更加全面的了解。
内容介绍
《中韩韩中实战口译教程》共12课,由基础篇、交传篇、同传篇三大部分构成。在基础篇中,首先通过潜能测试,让学习者初步了解自身的口译水平,然后通过热身环节,传授基本的口译训练方法,让学习者在业余时间也能够有的放矢地进行口译训练。交传篇囊括了交替传译活动中经常出现的带稿传译、陪同口译、即席口译以及会议口译等几大类型。同传篇包括视阅口译、带稿同传两大类型。实际口译活动中同声传译的类型还可以进一步细分,但本教材只选择了其中最基本的两个类型。书稿档次:韩国语专业高年级阶段开设的口译课长期以来一直延续着传统的“口译专题教学模式”,即,围绕政治、外交、商务、文化等口译专题展开教学。近来,随着全球化的不断深入,口译职业化被提上日程,对译员的职业水平和素养提出了新的要求。传统的专题型教学模式正逐步向以培养译员口译能力为主的译员能力教学模式转变。本教材正是立足于这种教学模式的改变,以能力培养为主要目标展开教学活动。
样张
相关下载
音视频文件
下载次数:0
上传时间:2024/4/12 15:20:36
下载
此文档暂时不能下载,如若想下载文档,请邮件至
请先下载外研随身学APP后,获取使用
译文
下载次数:0
上传时间:2024/4/12 15:20:36
下载
此文档暂时不能下载,如若想下载文档,请邮件至
请先下载外研随身学APP后,获取使用
口译源语
下载次数:0
上传时间:2024/4/12 15:20:36
下载
此文档暂时不能下载,如若想下载文档,请邮件至
请先下载外研随身学APP后,获取使用
解析
下载次数:0
上传时间:2024/4/12 15:20:36
下载
此文档暂时不能下载,如若想下载文档,请邮件至
请先下载外研随身学APP后,获取使用

日语
俄语
德语
法语
西班牙语
阿拉伯语
韩语



