编辑推荐
《中日同声传译实务演习日译中》与以往的中日翻译教材不同,是严格按照翻译专业的要求,体系化地将翻译专业训练方法及翻译实践融于一体的翻译教材,为日语专业学生量身打造,也适用于希望提高翻译水平的具有一定基础的自学者。
内容介绍
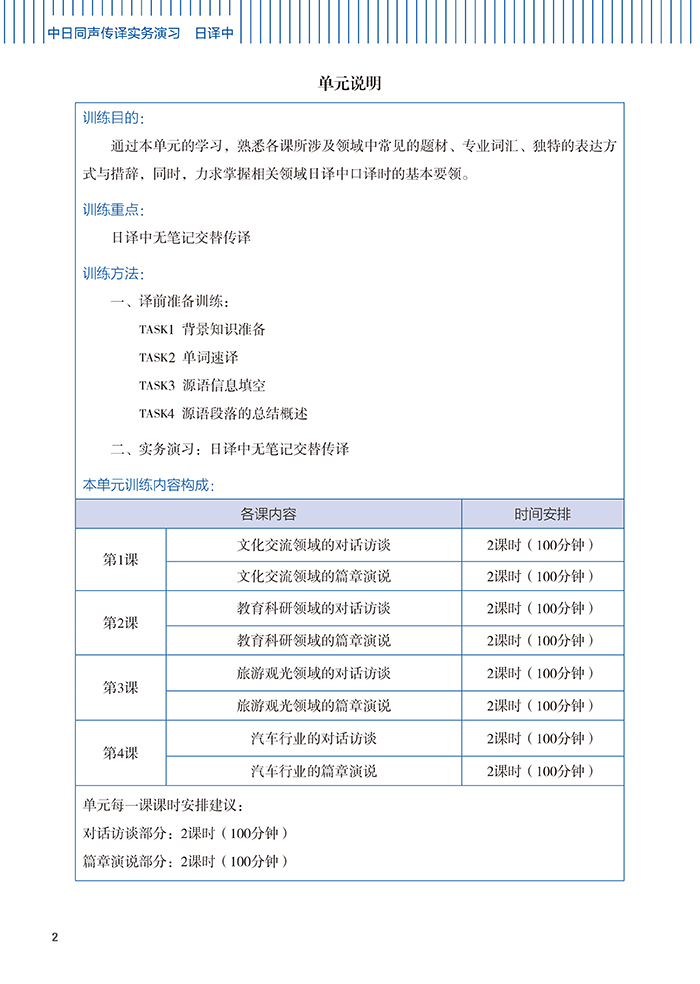
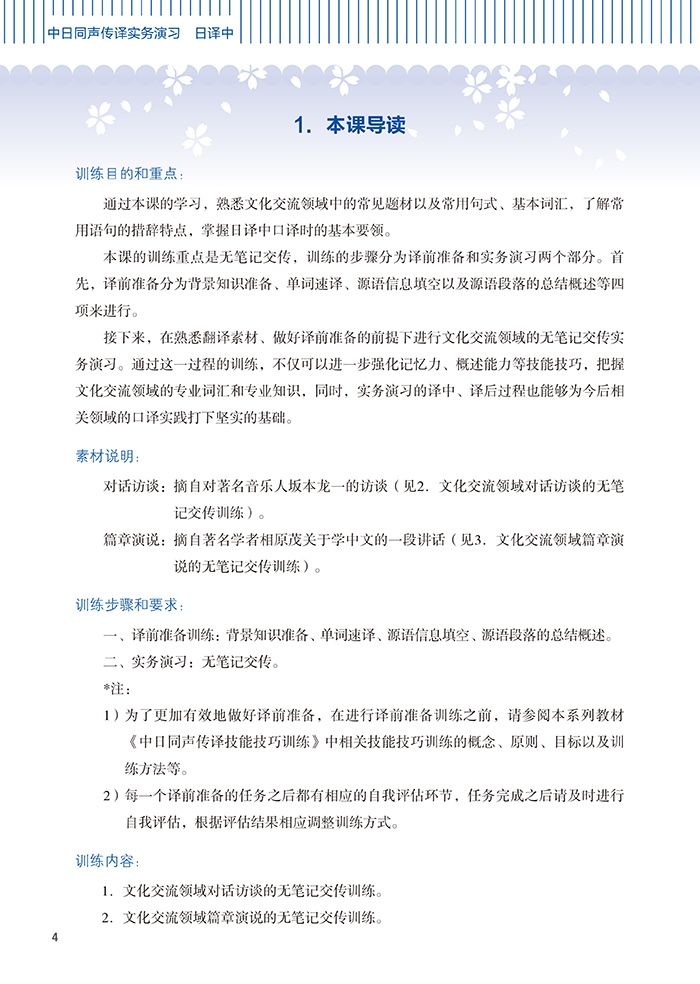
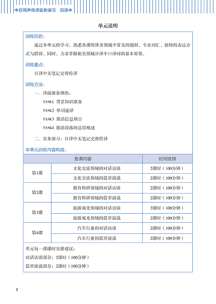
《中日同声传译实务演习日译中》以素材为主线,内容涵盖文化交流、教育科研、旅游观光、汽车行业、环境保护、体育运动、IT技术、科学技术、大众传媒、医疗卫生、社会问题、经济金融、政治外交、商贸往来等领域。通过快速反应、听解、跟读、复述、概述、转述、视译等技能技巧环节的训练,逐步掌握交传、同传等口译技能技巧。通过各个领域不同素材的反复训练,帮助学习者循序渐进了解并把握交替传译、同声传译及相关口译形式的容、特点及操作过程。与此同时,在训练中进行自我评估,随时查漏补缺,针对具体情况进行训练,确保训练效果。
样张
相关下载
精品推荐

日语
俄语
德语
法语
西班牙语
阿拉伯语
韩语








