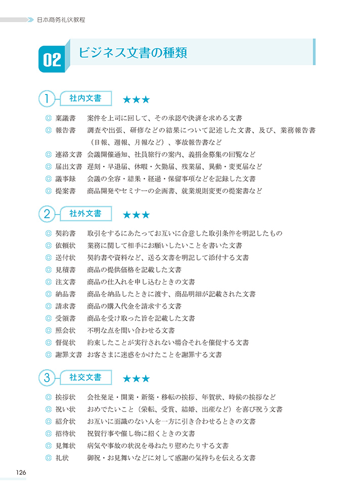
编辑推荐
《日本商务礼仪教程》由中日双方作者精心编写而成。内容详实、丰富,实用性强。是日本公益社团法人、全国经理教育协会主办的“社会人常識マナー検定試験”指定教材。全书分为三编。“第1編社会常識” “第2編コミュニケーション” “第3編ビジネスマナー”。每编包括内容丰富、详尽实用的日本商务知识。全书还包括4回单元测试和两回综合练习。并在书的*后附有“卷末资料”。单元测试和综合练习的答案以小册子的形式附在主教材之后。
内容介绍
《日本商务礼仪教程》是日本公益社团法人、全国经理教育协会主办的“社会人常識マナー検定試験”指定教材。全书分为三编。“第1編 社会常識”“第2編 コミュニケーション”“第3編ビジネスマナー”。每编包括内容丰富、详尽实用的日本商务知识。全书还包括4回单元测试和两回综合练习。并在书的最后附有“卷末资料”。单元测试和综合练习的答案以小册子的形式附在主教材之后。
样张
相关下载
日本商务礼仪教程PPT
下载次数:0
上传时间:2025/7/14 8:40:19
下载
此文档暂时不能下载,如若想下载文档,请邮件至214234234@qq.com
请先下载外研随身学APP后,获取使用
精品推荐

日语
俄语
德语
法语
西班牙语
阿拉伯语
韩语








