编辑推荐
《5周突破新日语能力考试听解N2(第二版)》全新改版升级!N2听解备考攻略——定制你专属的5 周复习计划!
第一周 解题技巧
● 总结日语语音特点及N2 听解高频词汇、语法。
● 全方位考点分析,逐一攻破听解五大题型。
● 以历年真题为例题,详解出题倾向。
● 以思维导图的形式,帮助考生掌握科学的解题思路。
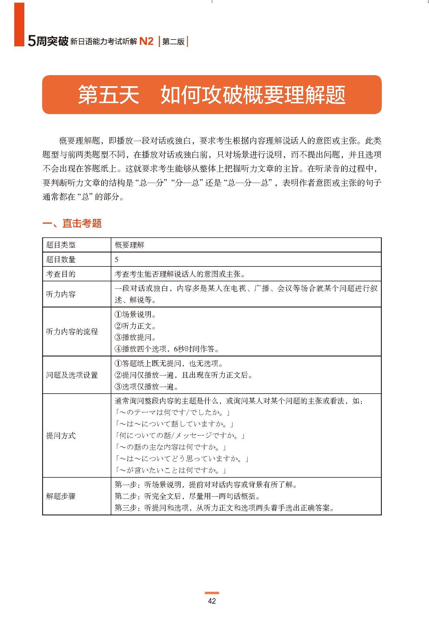
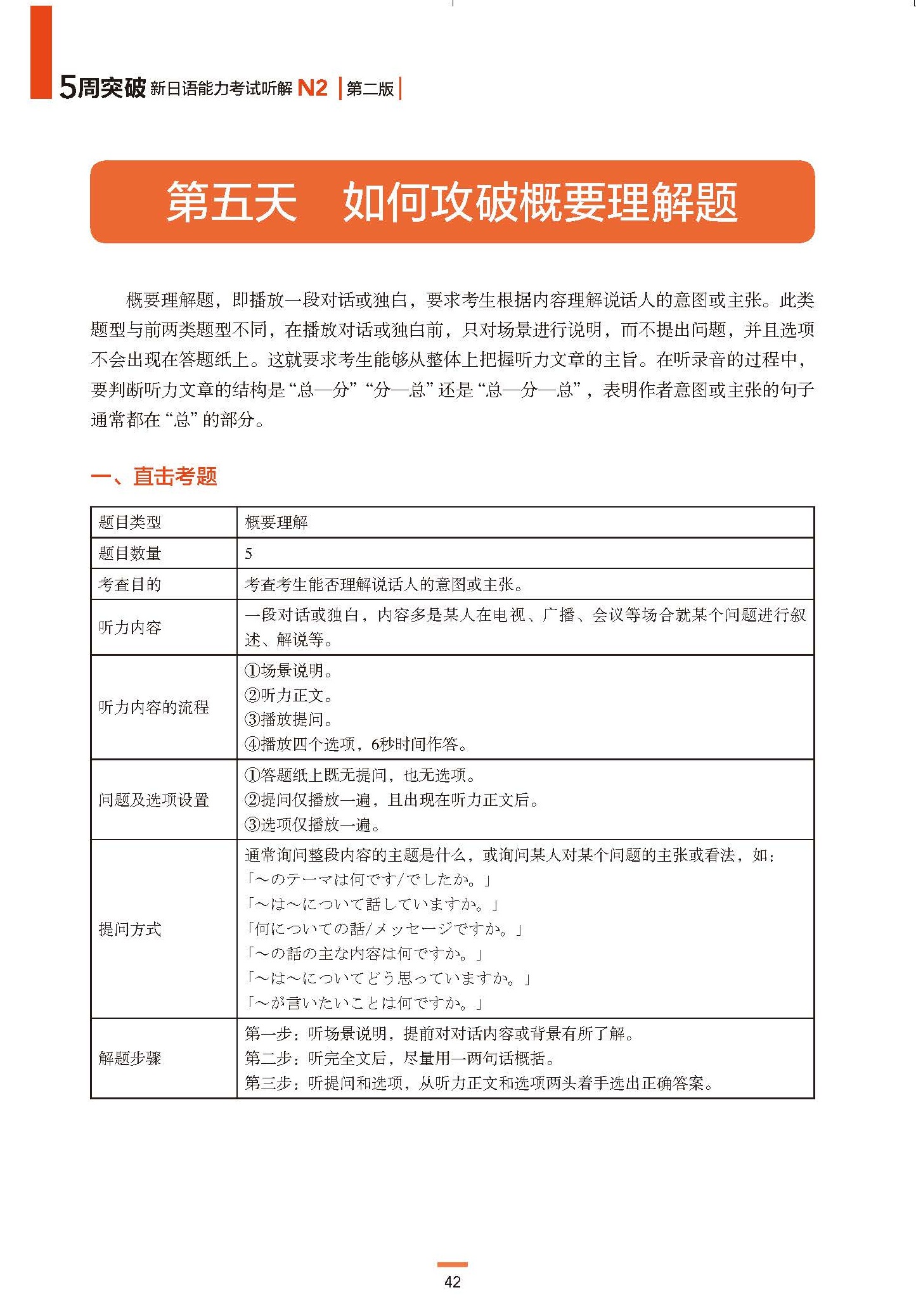
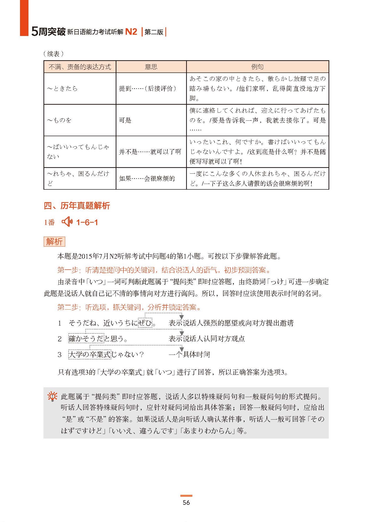
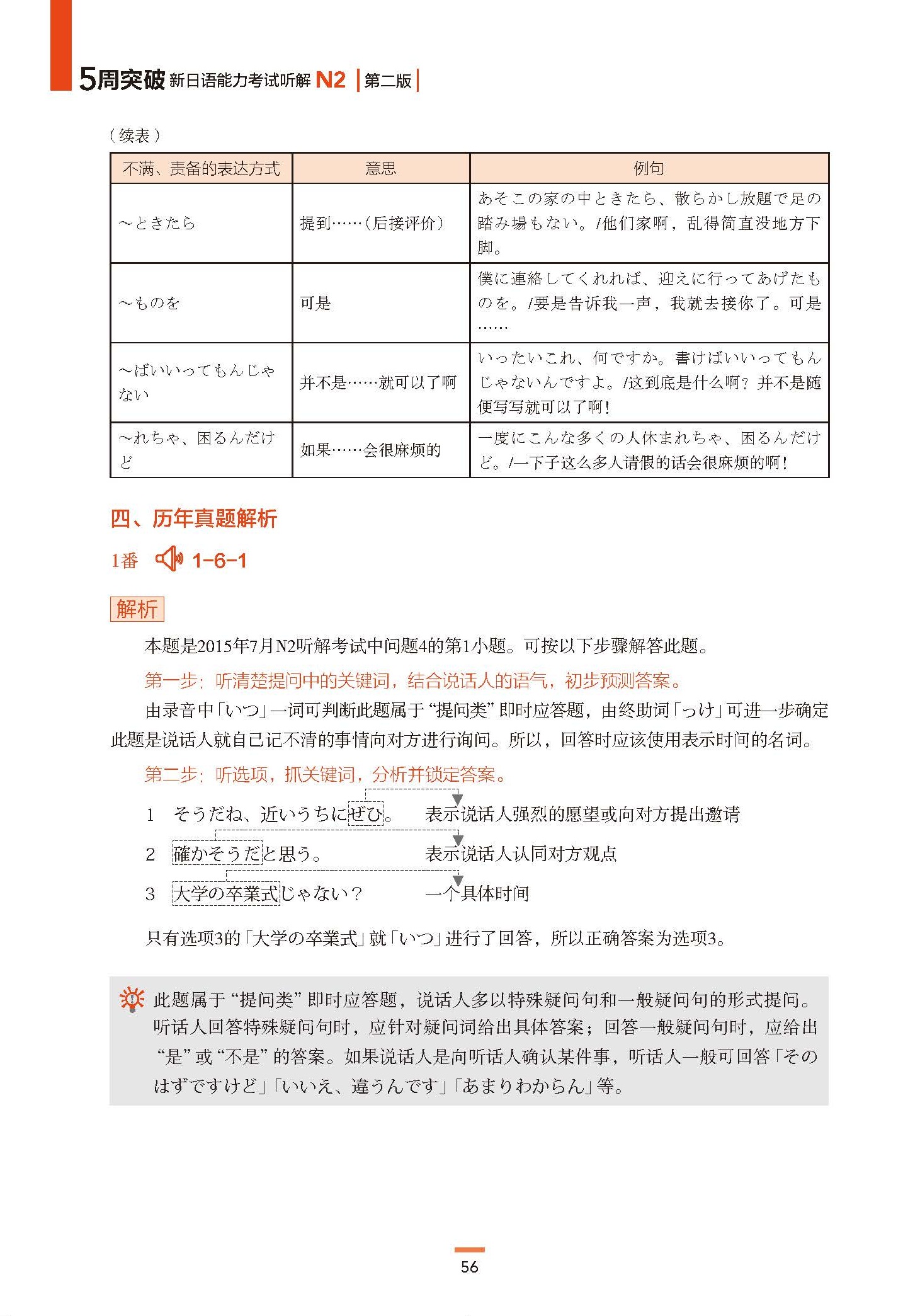
第二周至第五周 N2 听解五大题型专项练习
● 中日知名专家亲自审稿,习题紧贴命题趋势。
● 每周集中攻破一到两种听解题型。
● 基础练习 模拟练习 三套模拟题,由易到难,循序渐进附赠考前冲刺手册。
内容介绍
《5周突破新日语能力考试听解N2(第二版)》以周为单位,第一周重点讲解了"日语语音的特点""N3听解高频语法点汇总""五大题型的解题技巧"。第二周主要针对"课题理解题"和"重点理解题",第三周主要针对"概要理解题",第四周主要针对"即时应答题",第五周主要针对"综合理解题"。每周*天至第六天每天的练习又具体分为基础训练和模拟练习,基础训练题为听力片段,主要训练考生记关键词、辨析语义等基础能力,模拟练习则与能考真题题型完全一致,进一步提高考生的听解综合能力.本书还随书附赠精美小册子,其中汇总了历年真题中听解的高频词汇,作者将这些词汇按照不同的场景进行分类,帮助考生扩充听解的词汇量。
样张
相关下载
5周突破新日语能力考试听解N2(第二版) MP3
下载次数:0
上传时间:2025/11/24 15:08:01
下载
此文档暂时不能下载,如若想下载文档,请邮件至214234234@qq.com
请先下载外研随身学APP后,获取使用
精品推荐

日语
俄语
德语
法语
西班牙语
阿拉伯语
韩语








