编辑推荐
《5周突破新日语能力考试听解N2(第二版)》全新改版升级!N2听解备考攻略——定制你专属的5周复习计划!
1.总结日语语音特点及N2 听解高频词汇、语法;
2.全方位考点分析,逐一攻破听解五大题型;
3.以历年真题为例题,详解出题倾向;
4.以思维导图的形式,帮助考生掌握科学的解题思路第二周~ 第五周 N2 听解五大题型专项练习;
5.中日知名专家亲自审稿,习题紧贴命题趋势;
6.每周集中攻破一到两种听解题型;
7.基础练习 模拟练习 三套模拟题,由易到难,循序渐进附赠考前冲刺手册;
8.按类别梳理N2 听解重点单词和短语;
9.小手册随身携带,方便考生随时查漏补缺所有MP3音频皆可网上下载!
内容介绍
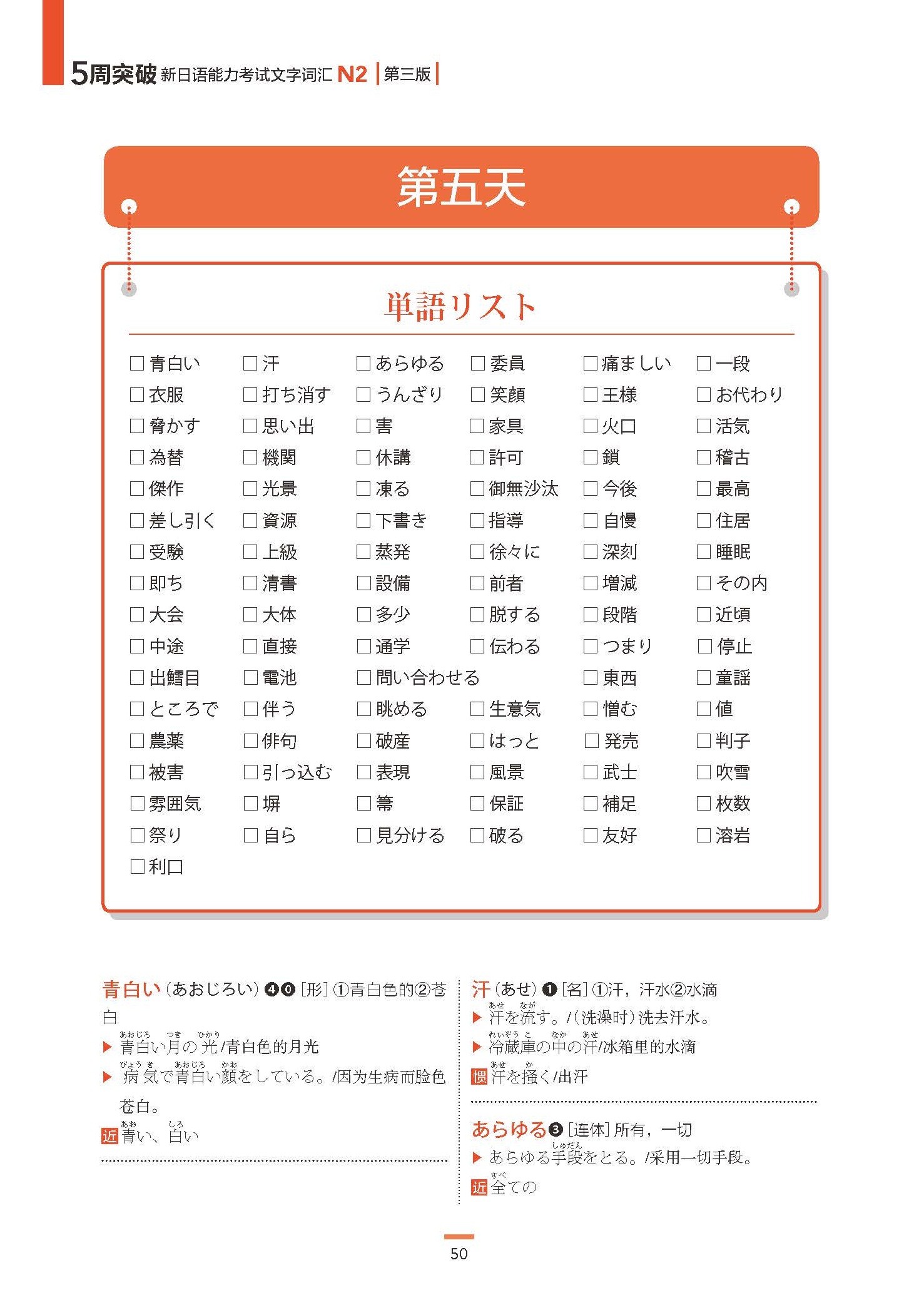
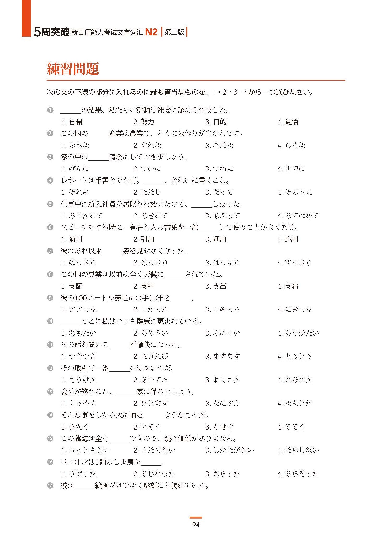
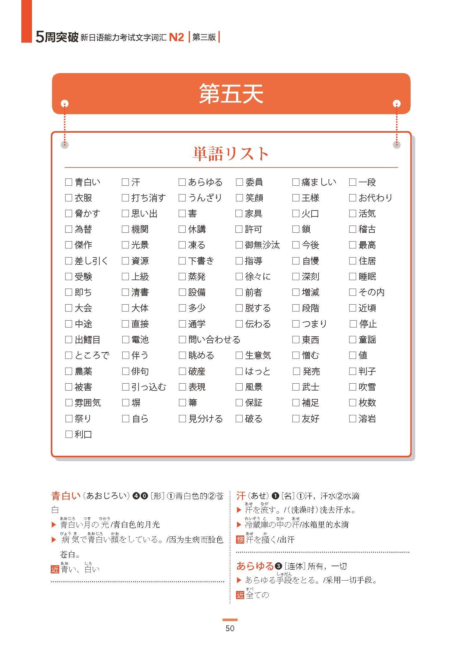
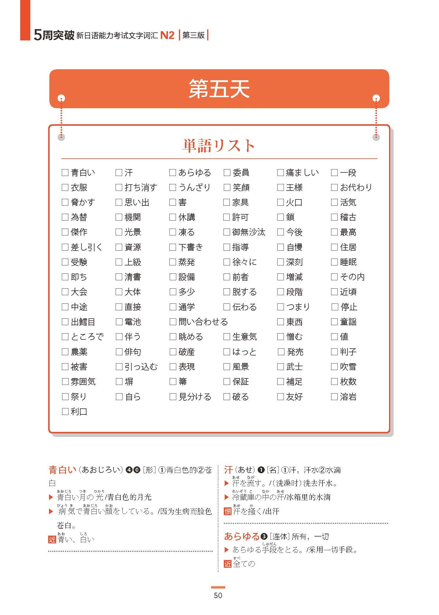
《5周突破新日语能力考试文字词汇N2(第三版)》是由李晓东主编的新日语能力考试文字词汇N2用书。本书编者以日本国际教育支援协会、日本国际交流基金会编著的《新日语能力考试指导概要版和试题例集(N1、N2、N3)》为依据,在认真研究了近五年真题后编成本书。本书把内容设定成5周的学习时间,共包含五个单元和一个特殊单元,并随书附赠一本记忆小册子。第一单元至第五单元分别对N2文字词汇进行细致的讲解,特别单元则着重整理了历年真题中已考到的文字词汇,小册子则对文字词汇进行了分类,帮助学生记忆。
样张
相关下载
精品推荐

日语
俄语
德语
法语
西班牙语
阿拉伯语
韩语








