编辑推荐
《新媒体日语视听说教程》随时随地练习听说,助你全面提升日语听说能力!
1.根据任务型教学法和产出导向法的理念,设计“听前、听中、听后、拓展”四大环节,学习者通过“听、说、读、写、视、演”多模态练习,切实提高日语语言应用能力。
2.利用听说“Can-do”自我评价表,学前明确学习目标,学后对完成情况进行自我评价,反思学习过程,确认学习成果。
3.涵盖题材广泛,在培养日语语言应用能力的同时,拓宽文化视野,提升跨文化交际能力。
4.结合翻转课堂的教学模式,配备对应的数字课程,提升教师的教学效果和学习者的自主学习意识。
内容介绍
《新媒体日语视听说教程》以完成日语初级语法学习的学习者为对象,适合中级及中级以上水平的学习者使用。内容实用、形式新颖,既注重日语语言知识的学习与应用能力的培养,还注重构建国际文化的大视野,突破一般教材编写模式,强调听说训练并举,即学即用,可供日语专业、非日语专业学生、自学者广泛使用。教材对配套慕课的内容做了适当的筛选和调整,学习者可以通过扫描封底的二维码,获取视听材料。教材增设了较多口头表达习题,促进学生将听和说两个技能有机结合,高效提高。
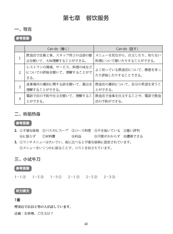
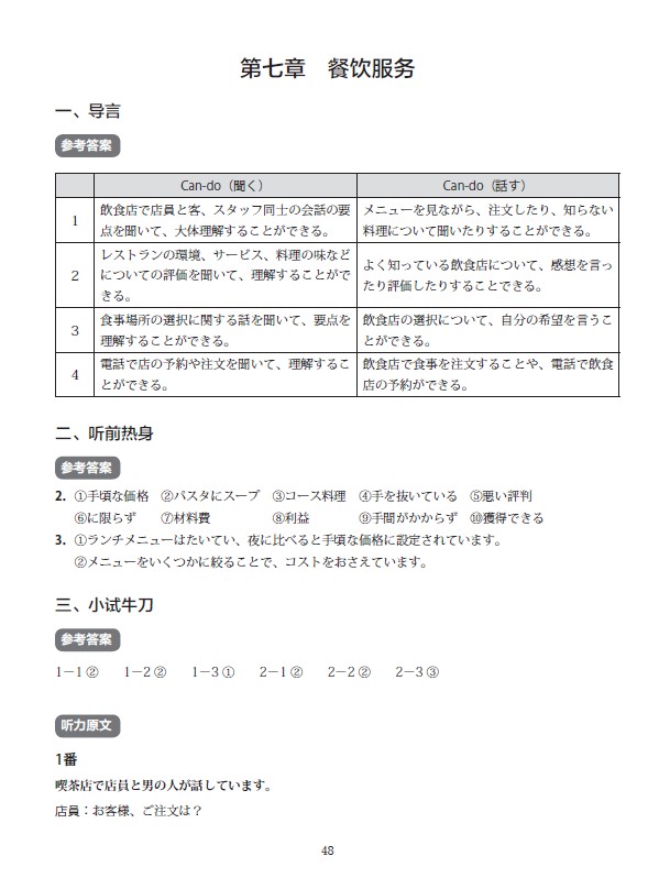
样张
相关下载
新媒体日语视听说教程慕课视频 第1-4课
下载次数:0
上传时间:2022/8/16 9:48:10
下载
此文档暂时不能下载,如若想下载文档,请邮件至214234234@qq.com
请先下载外研随身学APP后,获取使用
新媒体日语视听说教程慕课视频 第5-7课
下载次数:0
上传时间:2022/8/16 9:48:10
下载
此文档暂时不能下载,如若想下载文档,请邮件至214234234@qq.com
请先下载外研随身学APP后,获取使用
新媒体日语视听说教程慕课视频 第8-10课
下载次数:0
上传时间:2022/8/16 9:48:10
下载
此文档暂时不能下载,如若想下载文档,请邮件至214234234@qq.com
请先下载外研随身学APP后,获取使用
精品推荐

日语
俄语
德语
法语
西班牙语
阿拉伯语
韩语








