编辑推荐
5周突破新日语能力考试全真模拟试题N1,十套全真模拟试题直击考场,深度解析,点拨解题技巧;剖析考试要点,预测考题动向,突破能考难关;在题海中掌握技巧,在实战中查漏补缺。
1.十套全真模拟试题由易到难,帮助考生逐渐适应考试难度
2.试题配有详尽的解析与补充知识点,帮助考生掌握科学的解题思路
3.试题录音全面模拟听解考场,让考生身临其境
4.附赠解题技巧手册,提炼解题要点,助力考生快速全面了解能考
5.登录ucreate.unipus.cn,获取答案解析及MP3音频
6.配套产品全面丰富:《5周突破新日语能力考试文字词汇N1(第三版)》《5周突破新日语能力考试语法N1(第二版)》《5周突破新日语能力考试听解N1(第二版)》《5周突破新日语能力考试文字词汇经典1000题N1》《5周突破新日语能力考试读解N1》
内容介绍
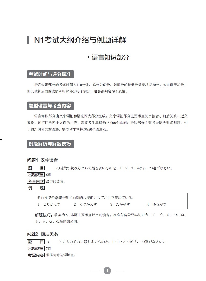
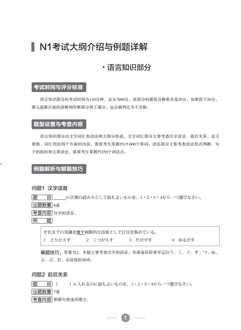
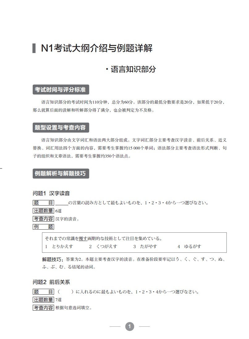
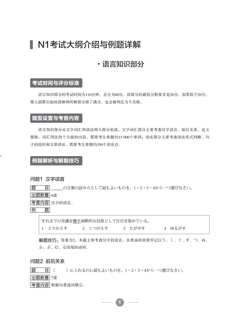
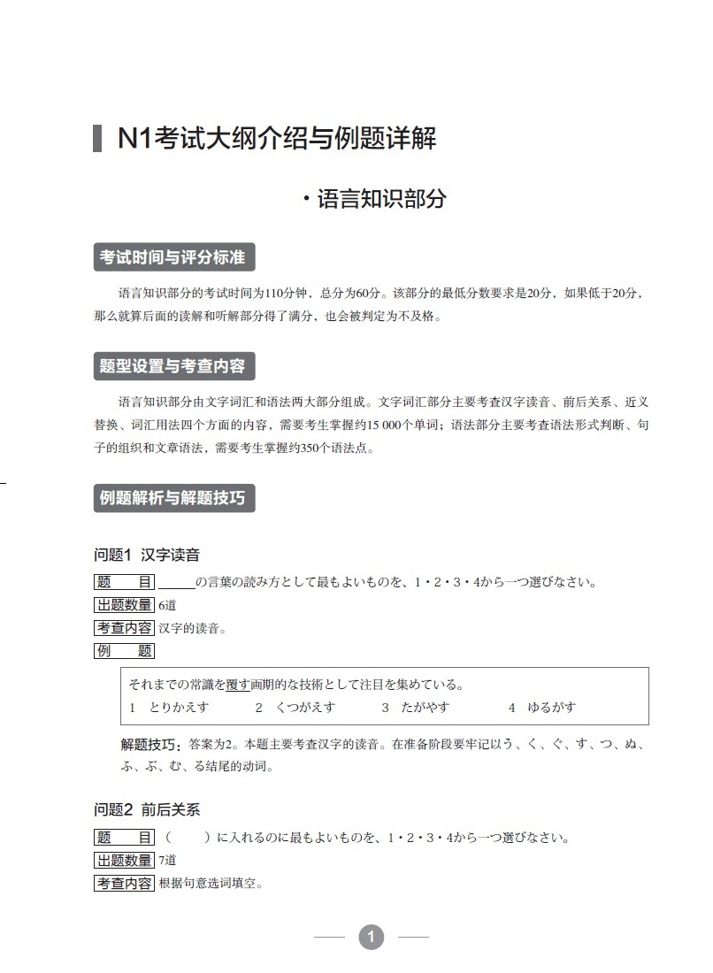
《5周突破新日语能力考试全真模拟试题N1》包含10套新日语能力考试模拟试题,配有答案解析和听力原文。考试题与真正的新日语能力考试完全一致,内容丰富,解析清晰、全面。全书分为三大板块,第一部分为新日语能力考试的题型介绍和技巧讲解,第二部分是十套N1模拟考试试卷,第三部分是试题答案解析及听力原文文本。本书很好地做到了理论和实战练习相结合,贴合新日语能力考试的考点,试题难度由易到难,对日语学习者备考能力考试有一定的帮助。 "5周突破系列"辅导用书已有很好的口碑和市场基础,模拟题有助于进一步完善相关体系。听力原文由日籍播音员录制,发音地道,与实际考试一样。考前多做模拟试卷,让您宛如亲临考场。
样张
相关下载
精品推荐

日语
俄语
德语
法语
西班牙语
阿拉伯语
韩语








